需要下载报告的朋友,限时59元/年(每天0.1元)可以扫下方二维码付费成为会员,8万+份完整版报告,随意下载,不受限制,报告涵盖全行业。星球针对各行业做了合集系列,合集系列保持更新。
(公众号资源有限,仅能展示部分少数报告,加入星球获取更多精选报告)

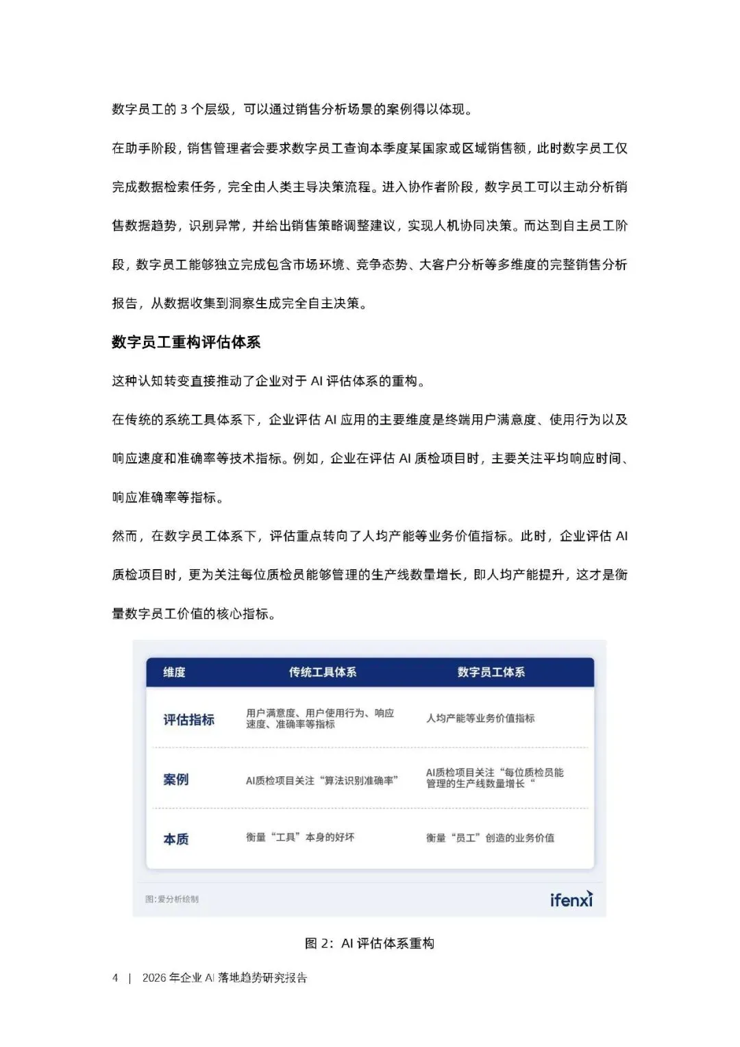
专业/精准/海量/最新的方案智库
01
摘要(部分)
本报告深入分析了企业AI应用的未来趋势,指出2026年将成为AI从试点速赢迈向全面推广的关键转折点。
报告核心观点是,企业高管对AI的认知正从系统工具转变为能够独立创造价值的数字员工,这一转变推动了技术、场景和预算分配的重构。
技术层面,数字员工能力将实现三重突破:通用能力跨越式发展,能够处理更复杂的任务;特定能力专项优化,提升在专业领域的表现;组织协同能力初现,实现多数字员工的团队协作。
场景应用上,报告提出从流程优化转向员工任务拆解的新方法论,通过优化人类专家任务来释放人均产能。
数字员工将深入企业核心业务,如生产工艺优化,提升整体效率和价值。
预算分配方面,AI预算占比显著激增,近一半企业计划将20-30%的IT预算投入AI领域,算力和Agent成为核心投入方向。
同时,单应用建设成本下降,加速AI普及。
展望未来,企业竞争将转向管理数字员工队伍的能力,人机协作新生态将成为核心竞争力。报告为企业提供了前瞻布局的路线图,助力在效率变革中赢得先机。
02
引用内容(部分)














报告全文可扫描下方图片二维码进入星球社群查阅下载

报告研究社让你时刻了解行业现状、市场特征、企业特征、发展环境、竞争格局、发展趋势。
附报告覆盖行业范畴


免责声明:以上报告均系本平台通过公开、合法渠道获得,报告版权归原撰写/发布机构所有,如涉侵权,请联系删除;资料为推荐阅读,仅供参考学习,如对内容存疑,请与原撰写/发布机构联系。


