推广 热搜: 采购方式  甲带  滤芯  气动隔膜泵  减速机  减速机型号  履带  带式称重给煤机  无级变速机  链式给煤机 

行业研究报告-《2025机器人外骨骼应用场景市场渗透率及企业竞争格局报告》

   日期:2026-01-05 22:03:02     来源:网络整理    作者:本站编辑    评论:0    
行业研究报告-《2025机器人外骨骼应用场景市场渗透率及企业竞争格局报告》
本篇行业报告可以通过扫下方知识星球下载。39元就可以下载星球所有报告。免费提供报告查找服务。
外骨骼机器人正从实验室走向大众生活。作为穿戴于人体外部的智能助力设备,它通过传感器捕捉肌电信号、关节角度等生物信息,经控制系统实时处理,驱动机械结构协同人体运动,实现力量增强、负重支撑与康复训练等功能。
当前行业仍处于技术发散阶段,产品形态按穿戴部位、驱动方式、应用场景等维度高度分化,尚未形成统一标准。
市场需求呈现从专业领域向消费级市场延伸的清晰趋势。医疗康养是最大应用场景,面对我国超3亿老年人口和2800万脑卒中患者的庞大基数,外骨骼在康复训练与生活辅助领域前景广阔。
工业领域聚焦物流、汽车制造等重体力场景,致力于降低工伤风险、提升作业效率。军用场景契合单兵装备轻量化与战斗力增强需求。
民用消费领域则开辟登山徒步、日常出行等新蓝海,泰山景区试点租赁模式已获游客热捧。
据测算,中期潜在市场规模达195亿元。其中康养市场70亿元、工业市场50亿元、军用市场25亿元、民用消费市场50亿元构成核心增量。
然而行业仍面临技术瓶颈与商业化挑战:系统响应延迟、续航仅2-4小时、轻量化与性能矛盾等问题待解;专业设备售价超百万元,消费级产品也需数千元,成本制约规模化普及。
政策与资本双轮驱动产业加速突破。2025年IEC发布的养老机器人国际标准由我国牵头制定,《"机器人"应用行动实施方案》等政策明确支持外骨骼在养老服务场景验证。
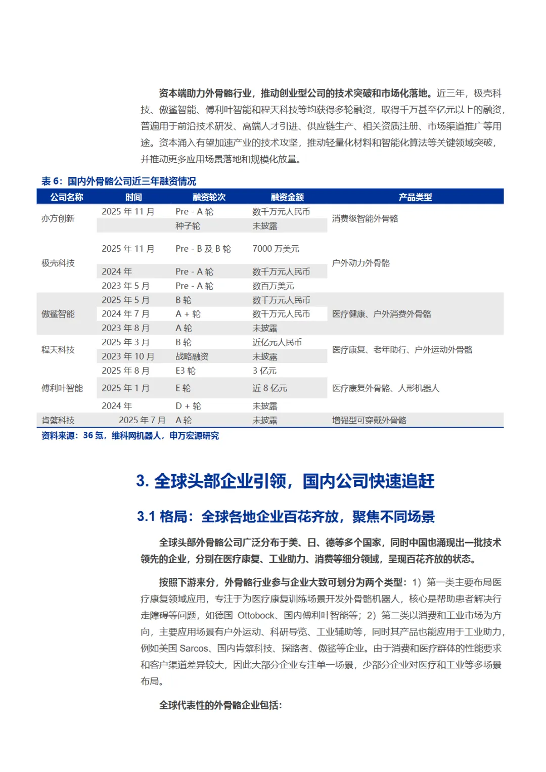
近三年极壳科技、傲鲨智能、傅利叶智能等企业获数亿元融资,推动技术迭代与场景落地。
竞争格局呈全球百花齐放之势。海外龙头Ekso Bionics、Cyberdyne、ReWalk Robotics深耕医疗康复与工业领域,技术积累深厚。
本土企业快速崛起:傅利叶智能以医疗康复机器人为核心,服务全球60余国;傲鲨智能覆盖工业与消费双场景,产品亮相《流浪地球2》;肯綮科技聚焦登山助力,在泰山景区实现商业化验证;极壳科技将消费级产品降至千元价位,年出货数万台。
随着芯片、固态电池、碳纤维材料等核心技术突破,叠加产业链协同优化,外骨骼机器人正从"能用"迈向"好用"。
未来谁能在人机协同精准性、结构设计灵活性与场景适配能力上建立护城河,谁就能在这场人与机器深度融合的产业革命中抢占先机。
报告内容节选:
报告查找,请添加微信:
免责声明:以上分享报告为公开合法渠道获得,内容大部分来源于网络,版权归原作者所有,如有侵权,请及时与我们联系,我们将第一时间保障您的权益。推荐内容仅供参考学习,不构成投资建议。
 
打赏
 
更多>同类资讯
0相关评论

推荐图文
推荐资讯
点击排行
网站首页  |  关于我们  |  联系方式  |  使用协议  |  版权隐私  |  网站地图  |  排名推广  |  广告服务  |  积分换礼  |  网站留言  |  RSS订阅  |  违规举报  |  皖ICP备20008326号-18
Powered By DESTOON