

中国康养产业正从单一养老迈向全龄融合生态体系,2025 年市场规模达 9.8 万亿元,预计 2030 年将增至 14.6 万亿元,复合增长率 9.0%,已成为推动经济高质量发展的重要支柱。产业发展得益于老龄化加速、“健康中国 2030” 战略推进及健康消费需求升级,历经萌芽期、概念突破期、政策驱动期后,现进入多产业深度融合与智能化升级阶段。
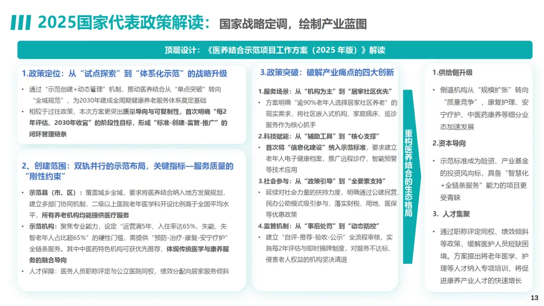
2025 年产业呈现鲜明特征:政策层面,《医养结合示范项目工作方案》等顶层设计落地,标准体系逐步完善,医养结合进入标准化发展新阶段;科技赋能凸显,AI 大模型、智能服务机器人等广泛应用,智慧康养加速落地;产教融合推进,多地成立康养产业学院,构建专业化人才体系;产业融合深化,文旅、森林、医保等多领域跨界融合,形成多元业态。
市场需求端,康养消费呈现全龄化、家庭化趋势,“未老先养” 成为主流,超半数用户与父母共同参与康养。核心用户集中于高线城市职场人群,家庭月收入多在 1-3 万元区间。需求呈现代际差异,年轻群体重休闲情绪价值,年长群体聚焦养老康复,健康养生为跨代共性诉求,中医养护、医疗康复、生态旅居最受青睐。用户选择机构时优先考量性价比、服务质量与专业资质,西南地区与海滨城市成为热门康养目的地。
产业发展仍面临挑战:专业人才短缺、医疗与养老资源协同不足、区域发展不均衡、行业标准有待完善。优秀企业案例覆盖旅居、医疗、地产、保险、中医药、食品六大赛道,如泰康之家的 “保险 + 康养” 闭环、健九鹤的中医药创新模式等,为行业提供了可借鉴的发展范式。
未来,产业将呈现头部企业区域深耕、市场格局分化的态势,生态供应链构建、线上营销补短板、特许加盟与资本融合成为关键方向。报告建议政府精准落地政策、完善支付体系与监管标准;企业聚焦差异化竞争,强化产品创新与技术赋能;同时通过金融、人才、技术等多维支持,推动康养产业迈向高质量、可持续发展的新生态。




















未完……更多详细请下载完整报告
会员服务
每天实时更新最新资料
更多历史记录
加入后均可查看下载
扫码加入
↓↓

免责声明:我们尊重知识产权、数据隐私,只做内容的收集、整理及分享,报告内容来源于网络,报告版权归原撰写发布机构所有,通过公开合法渠道获得,如涉及侵权,请及时联系我们删除,如对报告内容存疑,请与撰写、发布机构联系。


