回复“1”,获《7500份全行业经济分析报告》
回复“2”,获《智能化弱电专业资料集6.25G》
PS:文末附今日免费领取方式2025年粉面品类数据报告
由小编精心收集
现在免费分享给大家
希望对您有所帮助


免费加智慧报告行业交流群,可加微信HYJGF2016,留言:智慧报告行业交流群;
现在行业群到⑥群,志同道合的朋友,可免费加群互相交流学习。

内容导读

2025年粉面市场正从扩张转向优化,门店数量有所下降,但连锁化率和产品创新都在提升。以下是关键数据:
一、门店规模与分布
总量变化:米粉米线门店从36.6万家降至34.2万家,面馆从64.5万家降至58.5万家。 区域特点:三线及以上城市占64%,重庆、成都领跑,一线城市成标准化品牌主战场。 下沉市场:占比超50%,面馆在下沉市场增长显著。
二、消费群体与需求
主力人群:18-44岁青壮年占86%,男性略多。 消费偏好:54%消费集中在20元以内,牛肉面、螺蛳粉最受欢迎。
三、市场趋势
连锁化率:米粉29%、面馆22%,较去年提升。 产品创新:品牌平均1-2个月上新一次,浇头和汤底创新突出。 竞争格局:传统老字号、连锁品牌、新锐品牌三足鼎立。
四、未来方向
价值竞争:通过场景、健康等差异化破局。 市场拓展:聚焦地域风味和海外复制。 模型优化:数字化和供应链成为关键壁垒。


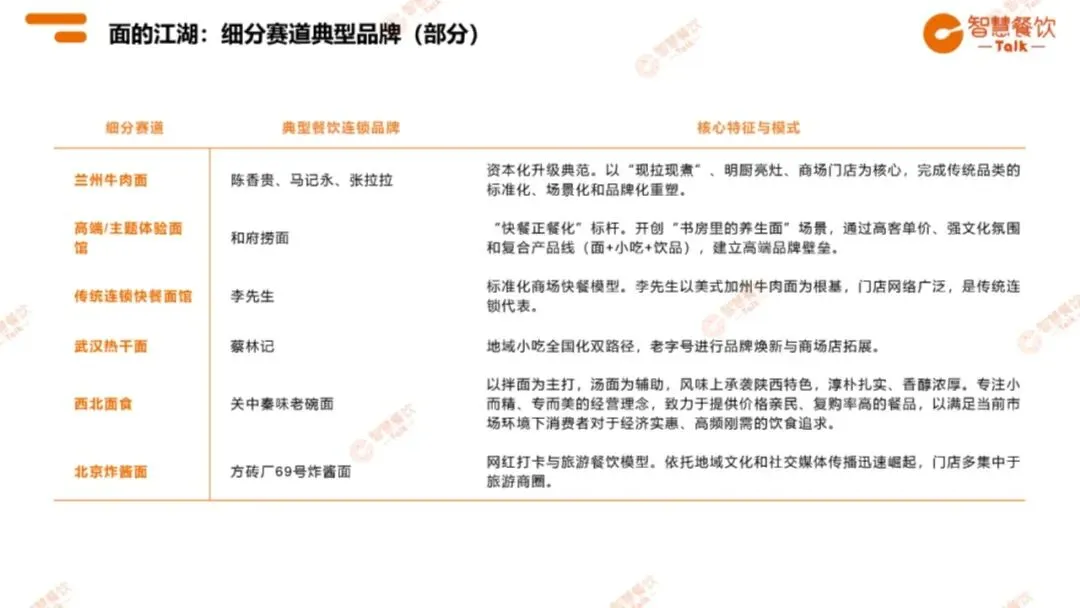
报告节选
文末查看如何免费获取
以下是部分报告原文节选,点击查看报告内容可以查看报告全文~
















内容太多不再一一介绍。。。。。
了解行业趋势
就上智云研报
https://t.zsxq.com/bQK32
----------------
#02#
如何获取本套资料
方法一:分享至朋友圈或者300人以上报告群/报告相关群1小时截图发给小编(不得马上删除和屏蔽任何人)。小编微信号:HYJGF2016(留言:智库分享) 或 长按下面二维码识别(留言:智库分享)添加截图获取。

方法二:可加入智云研报VIP会员,可扫下面二维码获取。
VIP年 会员群
智云研报VIP 年会员 ,欢迎加入知识星球(扫下方二维码)~~~
※ 会员权限:每天不限数量阅读和下载※
※ 报告更新:洞察市场前沿精选持续升级※
免责声明:文章来源于互联网收集整理,由我方整理,版权归原作者及其公司所有。转载此文是出于传递更多行业信息,仅供研究、学习交流之用,文章内容不代表本站立场,不得用作于商业用途,若有来源标注错误或侵犯了您的合法权益请联系,我们将及时更正、删除,谢谢。






