前言
人福医药作为老牌综合性药企,麻药龙头地位突出,甾体激素类、 维吾尔药等领域持续领先,并积极投入创新研发。招商局集团控股后,有望改善公司股东结构,注入新动能,促进内生式增长:优化管理、财务,迭代研发体系,开启归核聚焦与创新转型的全新篇章;同时有望开启外延式增长。
招商局集团入主人福,加速归核聚焦与管理优化。招商局集团将为人福医药注入新动能,推动创新药研发、国际化扩展与产业协同;同时以其庞大平台资源为人福赋能,包括:整合资产、构建 MAGIC 发展体系、国际化支持、创新赋能、财务优化和资本支持。
麻醉药市场领先者,受益于高壁垒与应用场景扩容,有望保持稳健增长。公司旗下有多家子公司,核心利润由宜昌人福贡献。麻醉精神类药物为高政策壁垒领域,从供给端看,麻精类药物实行定点种植、生产和经营。国家相关法规明确规定麻精类药品原料药,制剂的生产企业数量,竞争格局良好。从需求端看,麻醉类药物受益于手术量稳定增加,非手术需求不断增加,新麻醉技术和药物的出现带来的应用场景持续扩容。宜昌人福在麻醉药物市场市占率维持首位,瑞芬太尼、舒芬太尼、阿芬太尼、氢吗啡酮、纳布啡等产品具有绝对领先地位,1 类新药瑞马唑仑,首仿品种羟考酮、氢吗啡酮等,正处于快速放量阶段。
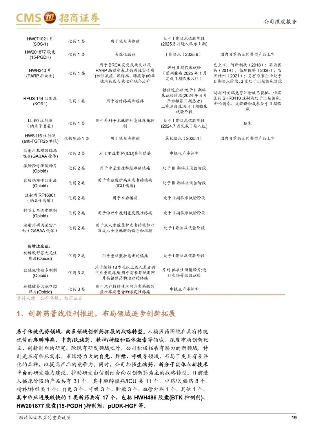
创新药研发管线丰富,近期临床进展明显加快,未来有望提质增效。公司在多地设有研发中心,管线丰富,研发费用逐年增长至 14.7 亿元。公司加大布局自免(BTK、15-PGDH 抑制剂)、肿瘤(EP4、SOS-1 抑制剂以及 FGFR2b单抗)、呼吸(P2X3 拮抗剂、ATX 和 PDE4B 抑制剂以及 AT2R 激动剂)等领域,后续有望提质增效。
多家子公司经营稳中向好,贡献持续现金流。新疆维药为民族特色中药企业,差异化优势突出,营业收入持续增长。葛店人福是甾体激素一体化企业,原料药国际化稳步向前。美国制药企业 Epic Pharma 是人福国际化重要一环。以上及其他子公司均经营稳定,持续为人福医药贡献现金流。
盈利预测与投资建议。我们看好人福医药在招商局控股后,加强归核聚焦与管理优化,稳定并拓展麻醉药、维吾尔药、甾体激素等领先地位,创新药管线持续兑现,业绩有望持续稳定增长。
出于合规,具体标的盈利预测在公众号不展示,欢迎进入招商研究小程序阅读,或联系招商证券医药团队和对口销售。
风险提示:研发系统迭代不及预期风险,集采推进超预期风险,国际环境变 化风险,产品销售增长不及预期风险,申请撤销其他风险警示不及预期等。
正文
































END
招商证券
医药团队
招商医药团队秉持产业深度研究,通过有效的创新思路与方法提供投资支持,包括但不限于长期(趋势/空间)、中期(路径/份额)、短期(催化/边际)。
免责声明
特别提示
本公众号不是招商证券股份有限公司(下称“招商证券”)研究报告的发布平台。本公众号只是转发招商证券已发布研究报告的部分观点,订阅者若使用本公众号所载资料,有可能会因缺乏对完整报告的了解或缺乏相关的解读而对资料中的关键假设、评级、目标价等内容产生理解上的歧义。
本公众号所载信息、意见不构成所述证券或金融工具买卖的出价或征价,评级、目标价、估值、盈利预测等分析判断亦不构成对具体证券或金融工具在具体价位、具体时点、具体市场表现的投资建议。该等信息、意见在任何时候均不构成对任何人的具有针对性、指导具体投资的操作意见,订阅者应当对本公众号中的信息和意见进行评估,根据自身情况自主做出投资决策并自行承担投资风险。
招商证券对本公众号所载资料的准确性、可靠性、时效性及完整性不作任何明示或暗示的保证。对依据或者使用本公众号所载资料所造成的任何后果,招商证券均不承担任何形式的责任。
本公众号所载内容仅供招商证券客户中的专业投资者参考,其他的任何读者在订阅本公众号前,请自行评估接收相关内容的适当性,招商证券不会因订阅本公众号的行为或者收到、阅读本公众号所载资料而视相关人员为专业投资者客户。
一般声明
本公众号仅是转发招商证券已发布报告的部分观点,所载盈利预测、目标价格、评级、估值等观点的给予是基于一系列的假设和前提条件,订阅者只有在了解相关报告中的全部信息基础上,才可能对相关观点形成比较全面的认识。如欲了解完整观点,应参见招商证券发布的完整报告。
本公众号所载资料较之招商证券正式发布的报告存在延时转发的情况,并有可能因报告发布日之后的情势或其他因素的变更而不再准确或失效。本资料所载意见、评估及预测仅为报告出具日的观点和判断。该等意见、评估及预测无需通知即可随时更改。
本公众号所载资料涉及的证券或金融工具的价格走势可能受各种因素影响,过往的表现不应作为日后表现的预示和担保。在不同时期,招商证券可能会发出与本资料所载意见、评估及预测不一致的研究报告。招商证券的销售人员、交易人员以及其他专业人士可能会依据不同的假设和标准,采用不同的分析方法而口头或书面发表与本资料意见不一致的市场评论或交易观点。
本公众号及其推送内容的版权归招商证券所有,招商证券对本公众号及其推送内容保留一切法律权利。未经招商证券事先书面许可,任何机构或个人不得以任何形式翻版、复制、刊登、转载和引用,否则由此造成的一切不良后果及法律责任由私自翻版、复制、刊登、转载和引用者承担。


