点击蓝字 关注我们
CDA
在日常工作中,我们经常会遇到自己辛辛苦苦做的数据分析报告,但领导却不满意的情况。报告内容无论是太粗或太细都不行,因此掌握分析报告的方法很重要。
我们今天来给大家介绍5种常用的数据分析报告写作方法,帮你更好地梳理工作,做好总结。
01
5种数据分析报告类型

数据分析报告,首先是一个报告,得有清晰的报告逻辑。至于数据,只是让报告更可信,更真实。写数据分析报告有5种常见的类型。
一、专题分析报告
所谓“专题分析报告”,就是围绕一个业务痛点或突发问题,用数据做“CT扫描”,给出因果链+量化影响+落地建议的轻量化报告。
专题报告不是简单的数据堆砌,而是一个让别人“看得懂、用得上”的分析过程。

1.聚焦主题,逻辑分叉
有些人写报告最主要的问题是没有主题。 东一榔头、西一棒子,别人看完只觉得“哪里怪怪的”。其次是主题有了,但逻辑乱。 这往往是思维不够清晰导致的。
解决办法就是要多去研究优秀报告,一页一页琢磨别人是怎么写的。带入思维,把自己当作者来推敲。
2.通俗易懂,人人能看
数据分析最终是服务业务的。无论你是做研发还是算法,报告要让业务方一眼能懂。如果连你最熟悉的业务同事都看不明白,那就等于白写。
建议可以学习产品经理的写法。他们的汇报必须让研发和跨部门人员听懂,所以语言简洁、通俗。
3.结论先行,闭环落地
好的报告,不只是“发现问题”,而是要告诉大家:数据结论是什么?基于结论,业务接下来怎么做?在报告中,可以不要光提“建议”,而是推动业务方明确具体落地动作——时间、责任人、预期结果。否则,报告只能停留在“好听”层面。
二、诊断型报告
诊断型报告适用于向已经很了解问题的人,解释问题原因。最简单的诊断方法,就是结构分析法+指标拆解/漏斗分析法,指出XX业务的XX环节出了问题。

但是想要更深入诊断,可能需要更复杂的逻辑,甚至要结合A/B test打标签分组对比,才能出结果。
所以诊断型报告是可以写得很深入的。如果当前分析的并不深入,就不要做结案汇报,而是作为过程汇报,听取一下大家的意见,再决定下一步怎么深入。
三、测试型报告
测试型报告适用于向已经很了解问题的人,解释测试结果。测试型报告也是仅对很了解问题的人管用!如果一个人不了解问题背景,就先做介绍型/监控型报告。否则你辛辛苦苦做出来的报告,不仅不能取得预期效果,反而会引发一定的负面评价。

测试型报告本身结构很简单清晰:
1、待解决的问题点
2、测试方案思路
3、测试结果
4、测试后建议
四、探索型报告
探索型报告适用于向有一定了解程度的人,提示下一步行动方向。良好的数据探索除了快速了解数据的情况以外,还可以为充分思考自己的挖掘方案预留时间,从而碰撞出更加神奇的idea。

探索型报告必须有较强的逻辑性,得解释清楚自己列举的数据与给出的结论之间有啥逻辑关系。最后的提示/建议,也是建立在坚实的数据基础上的。
探索型报告的逻辑可以有很多种,最简单的就是正反举例法:
1、正向举例:做了XX行为的业务,表现更好
2、反向举例:没有做XX行为的业务,表现更差
3、建议:推广XX行为,提升整体业绩
五、评估型报告
评估型报告适用于向已经很了解问题的人,给出对问题的综合型评估结果。
需要注意的是,决定评估型报告成功与否,和听众的需求和水平有很大的关系。具体包括:
1、听众是否有自己的评估见解
2、听众的意见是否很重要
3、听众是否对评估结果有预判必须提前整明白

特别是评估涉及部门利益的时候,比如重大项目的成果,比如产品表现。最好在写报告之前,对听众的态度摸个底。
涉及部门利益的,提前把评估方法讲给大家听,看哪些指标,参照标准是啥,提前谈好。
02
分析报告关键要素

有效的数据分析报告应该像讲故事一样,让读者跟随逻辑线索一步步深入理解。
一份好的数据分析报告通常包括以下7方面的要素和内容:
1.背景:为什么要写这份报告,问题从哪里来?
2.分析结论:面对管理层,结论最好先亮出来。
3分析框架:问题的拆解,通常用思维导图展示大结构即可。
4.关键点1:结论 → 支撑数据
5.关键点2:结论 → 支撑数据
6.整体结论:再强调一遍核心发现,加深印象。
7.落地项:落实到“人、时间、结果”。

分析报告首先需要描述现状,即提供当前业务状况的数据概览。然后是开始诊断问题,识别业务中存在的问题及其根源。
接下来可以通过分析关键点,对业务进行预测基于历史数据对未来趋势进行预测。最后是根据分析提供结论或建议,即给出改善业务状况的具体建议。
总的来说,撰写高质量的数据分析报告是一项挑战性的任务,但只要掌握了正确的方法和技巧,就能有效地传递信息并影响决策。
如果你对数据分析感兴趣,建议可以考一个CDA数据分析师。CDA数据分析师认证体系包含数据模型、用户价值分析等多个实战框架,可以帮助我们在工作中更好地运用,提高电商运营的专业度。扫码“CDA认证”小程序,获取更多行业模型、知识资料。


你是否渴望抓住这一机遇,踏入高收入的数据分析师行业,实现职业逆袭?


CDA数据分析就业班12月27日开新班,欢迎扫码咨询。若不方便扫码,加客服微信:CDAshujufenxi

扫码回复"就业班",咨询课程优惠
2025年,是数据时代的新起点,也是职业探索的新征程。如果渴望在这个充满机遇和挑战的领域中有所作为,那么不妨加入CDA数据分析脱产就业班,与志同道合的伙伴一起,开启一段全新的职业之旅。
薪资介绍
数据分析师行业的人才需求将大幅增加,行业也将迎来新的发展机遇。

行业介绍
各行各业都需要的数据分析,那么是具体哪些行业需求最大呢?
数据分析在当今社会已经渗透到了各行各业,成为了许多企业和组织不可或缺的一部分。无论是金融、医疗、教育、制造还是零售等行业,都需要数据分析来帮助企业更好地理解市场需求、优化运营流程、提高决策效率等。根据相关招聘数据,以下11个行业值得关注:

岗位介绍
数据分析已不再“IT”,早已成各个岗位的必备技能
数据分析技能具有很强的通用性和可迁移性。无论是从事哪个行业或领域,掌握数据分析技能都可以帮助个人更好地理解和分析数据,发现问题和机会,提高工作效率和质量。

数据人才成长体系
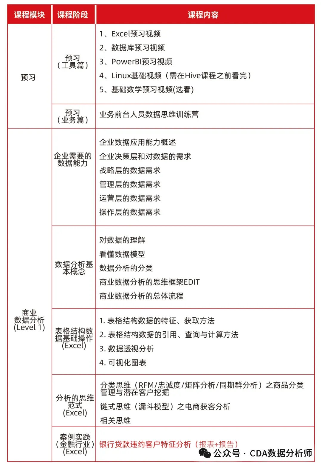
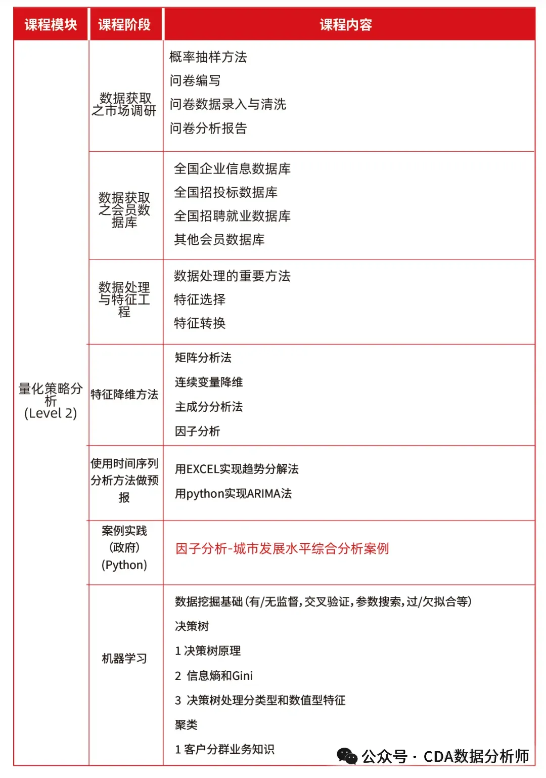
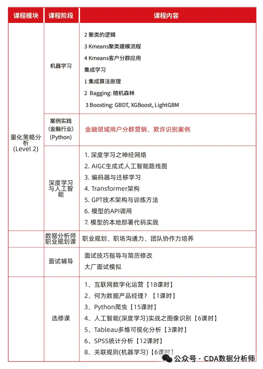
科学完善的课程体系分级,学习更有效
作为专注于数据科学领域课程研发17年的培训机构, CDA数据分析师总结并实践出了一套行业、企业、市场认可的“全栈数据人才成长体系”,从数据分析、数据挖掘、人工智能等方向为学员提供更科学、系统的学习线路和课程,助力学员实现持续的职场岗位晋升和薪酬增长。

课程分级
一个科学完善的课程体系分级可以帮助学习者更加有效地掌握数据分析的知识和技能,提高学习效果和实际应用能力。

讲师团队
与智者同行,与高人为伍,让大师成为你的私人智库
在这个快速变化的世界中,与智者同行、与高人为伍,成为了我们追求成长和智慧的捷径。智者以他们的深厚学识和独特见解,为我们指明前行的方向;高人则以其卓越的能力和非凡的成就,激励我们不断超越自我。

课程案例
高标准师资团队,课程与时俱进,不断融入热门技术
选择智慧启航,就是选择了一个高标准师资团队、前沿技术和优质课程的结合。在这里,你将获得最专业、最全面、最前沿的学习体验,为你的未来奠定坚实的基础。

学习平台
四大智能学习系统,高效辅助全程学习。一线行业大咖,实战业务经验分享,优质学长实用求职方法传授。

课程大纲
完善系统的教学体系,紧跟时代需求
在瞬息万变的时代里,教育不再是一成不变的灌输,而是需要与时俱进,紧密贴合时代的脉搏。完善系统的教学体系,是我们对教育的坚持和追求,确保每一位学习者都能获得全面、深入、实用的知识和技能。








课程更新


扫码回复"就业班",咨询课程优惠
往期干货文章:
《CDA二级教材》电子版上线CDA网校,助你轻松拿下二级考试!
~~~~AI工具+数据分析技能~~~~~
【干货】如何用AI做Excel数据分析?这两种方法太香了,赶紧冲!
【案例】小红书美妆行业:从数据分析到策略转化全流程【CDA持证人分享】
【干货】手把手教你搭建BI可视化看板,优化电商运营决策【CDA持证人分享】
【干货】复杂网络&博弈论思维模型在企业实战中的应用【CDA持证人分享】
【案例】美团外卖&腾讯qq秀数据分析改变决策案例拆解【CDA大咖分享】
【干货】13年国企财务:这样使用财务数据分析模型更有效【CDA持证人分享】
【干货】13年国企财务:如何借助DeepSeek高效数据分析?【CDA持证人分享】
【案例】基于 EAST和 FineBI 实现 AARRR 信用卡运营分析【CDA持证人分享】
【案例】用 Excel 精准监控电商及推广数据【CDA持证人分享】
【干货】13年国企财务:借助AI进行财务报表数据分析的3个步骤?【CDA持证人分享】
【干货】互联网运营必看:私域用户质量数据分析如何做?【CDA持证人分享】
【案例】Excel动态报表设计:基于业务的数据分析5部曲【CDA持证人分享】
【干货】字节大佬:如何通过动态分级快速提升转化率?【CDA持证人分享】
【案例】外卖商家必看:拆解 3 大核心数据,让订单收入实现指数级增长
【干货】零基础转行数据分析经验+ 工具使用指南,新手直接抄
~~~~数据分析重难点~~~~
【干货】字节大佬:别再拿“用户流失”当玄学了,我是怎么用生命周期模型精准止损的
【干货】月薪25K的数据分析师不会告诉你的秘密:7个让业务翻倍的分析方法


