

中国跨境电商行业持续领跑全球贸易数字化,2020-2024 年市场规模从 2280 亿美元增至 4617 亿美元,五年复合增长率 19.3%,预计 2029 年将达 9336 亿美元,实现翻倍增长。行业以出口为主导,B2B、B2C、C2C 模式覆盖全场景,海关四种特殊监管模式简化通关流程,2024 年取消海外仓备案进一步便利企业出海。
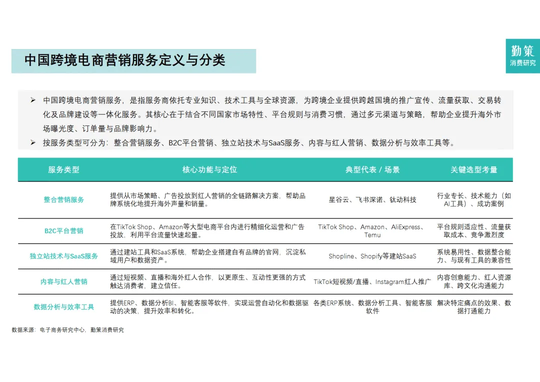
跨境电商营销服务随行业发展快速崛起,2024 年市场规模达 97 亿美元,占出海营销服务主导地位,预计 2029 年将增至 188 亿美元。服务类型日趋多元,涵盖整合营销、平台营销、独立站 SaaS 服务、红人营销及数据分析工具等,星谷云、飞书深诺等企业提供全链路解决方案。全托管模式成为新趋势,SHEIN、Temu 等平台包揽运营、物流、售后等环节,降低工厂出海门槛,海外仓数量超 2400 个,有效破解大件及非标品出海难题。
行业驱动因素多元,全球供应链多元化、政策支持、消费与科技双重赋能、生态系统完善等共同推动发展。中国出海平台表现强势,阿里速卖通、SHEIN、Temu 等在全球市场占据重要地位,TikTok Shop 等社交平台催生 “内容即广告” 的营销新模式。新兴消费品类表现突出,家用美容仪器、玩具等出口增速领先,传统品类面临结构性挑战。
行业呈现三大发展趋势:一站式服务需求上升,品牌倾向选择全流程解决方案;智能营销升级,AIGC 等技术提升内容生产效率与精准度;社交化及兴趣化电商兴起,短视频和直播成为核心流量渠道。但行业也面临壁垒,全链路服务整合、生态合作伙伴资源、本地化营运等能力至关重要,当前市场格局分散,前五大参与者合计市占率仅 36.5%。
头部企业各具特色,省广集团以数字营销为核心,2024 年营收达 206.6 亿元,全球化布局加速;米多多转型综合服务平台,2025 年上半年营收同比大增 81.6%,但盈利空间受平台依赖限制。未来,跨境电商营销服务将从单一服务向 “营销 + 场景 + 交易” 综合平台转型,AI 技术应用、本地化运营及供应链整合能力将成为企业核心竞争力。















未完……更多详细请下载完整报告
会员服务
每天实时更新最新资料
更多历史记录
加入后均可查看下载
扫码加入
↓↓

免责声明:我们尊重知识产权、数据隐私,只做内容的收集、整理及分享,报告内容来源于网络,报告版权归原撰写发布机构所有,通过公开合法渠道获得,如涉及侵权,请及时联系我们删除,如对报告内容存疑,请与撰写、发布机构联系。


