推广 热搜: 采购方式  甲带  滤芯  气动隔膜泵  减速机  减速机型号  履带  带式称重给煤机  无级变速机  链式给煤机 

连接器行业深度:市场现状、产业趋势、产业链及相关企业深度梳理

   日期:2026-01-05 09:49:08     来源:网络整理    作者:本站编辑    评论:0    
连接器行业深度:市场现状、产业趋势、产业链及相关企业深度梳理
点击上方蓝字关注我们
了解更多高分子行业资讯

《连接器行业深度:市场现状、产业趋势、产业链及相关企业深度梳理》(免费下载)

目录:

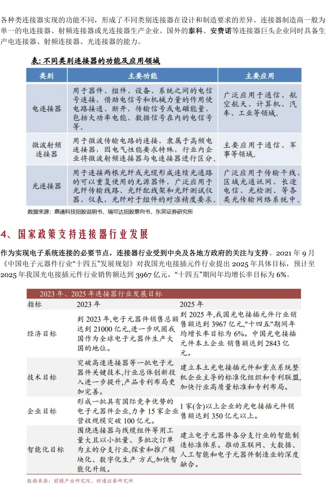
1、行业概况
2、市场现状
3、行业壁垒
4、产业链分析
5、竞争格局
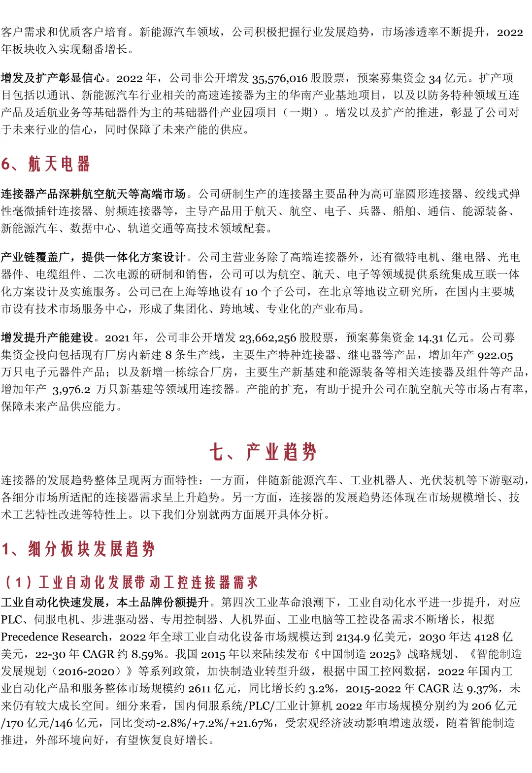
6、相关公司
7、产业趋势

全文共29页,需要领取高清版报告学习,请添加小编微信:13316629524

本文转载自:慧博智能投研
免责声明:我们转载此文出于传播更多资讯之目的,本文所用的视频、图片、文字如涉及作品版权问题,请第一时间联系小编删除,谢谢!
·end·

往期推荐

[报告]汽车连接器行业深度研究(市场规模、竞争格局、国产出海等)
[干货]新能源汽车高压连接器发展历程及其关键技术
[报告]连接器行业专题报告:终端智能升级,国产连接器高端化窗口开启
[干货]高压连接器:新能源时代的电力传输核心组件,单车价值突破5000
[报告]2023年汽车连接器行业市场需求空间及国产化替代趋势分析报告
[干货]新能源汽车高压连接器的组成及作用
[排名]全球连接器厂商TOP 50!
[干货]新能源汽车高压连接器发展历程及其关键技术
[报告]汽车连接器市场分析与增长趋势预测(2025-2030)
作为业内知名的高分子复合材料技术方案提供商,广东伟的新材料股份有限公司是您最佳的合作伙伴!
伟的新材根据中下游客户的实际应用需求,同时着力“核心助剂、复合改性及产业应用研究”三个环节,为客户提供可靠的材料解决方案,助力产业供应链自主化进阶!
公司主营核心产品:硅氧烷PC及其复合材料、无卤阻燃增强(导热)PA等一系列高性能复合材料,已广泛应用于新能源汽车、储能、光伏、通信、军工、轨道交通、航空航天、智能LED照明等领域。
咨询热线:133-166-29524(同微信)
 选材方案1:硅氧烷PC
选材方案2:无卤阻燃增强系列PA
欢迎咨询 
*申请请备注公司+姓名+职位,谢谢
 
打赏
 
更多>同类资讯
0相关评论

推荐图文
推荐资讯
点击排行
网站首页  |  关于我们  |  联系方式  |  使用协议  |  版权隐私  |  网站地图  |  排名推广  |  广告服务  |  积分换礼  |  网站留言  |  RSS订阅  |  违规举报  |  皖ICP备20008326号-18
Powered By DESTOON