

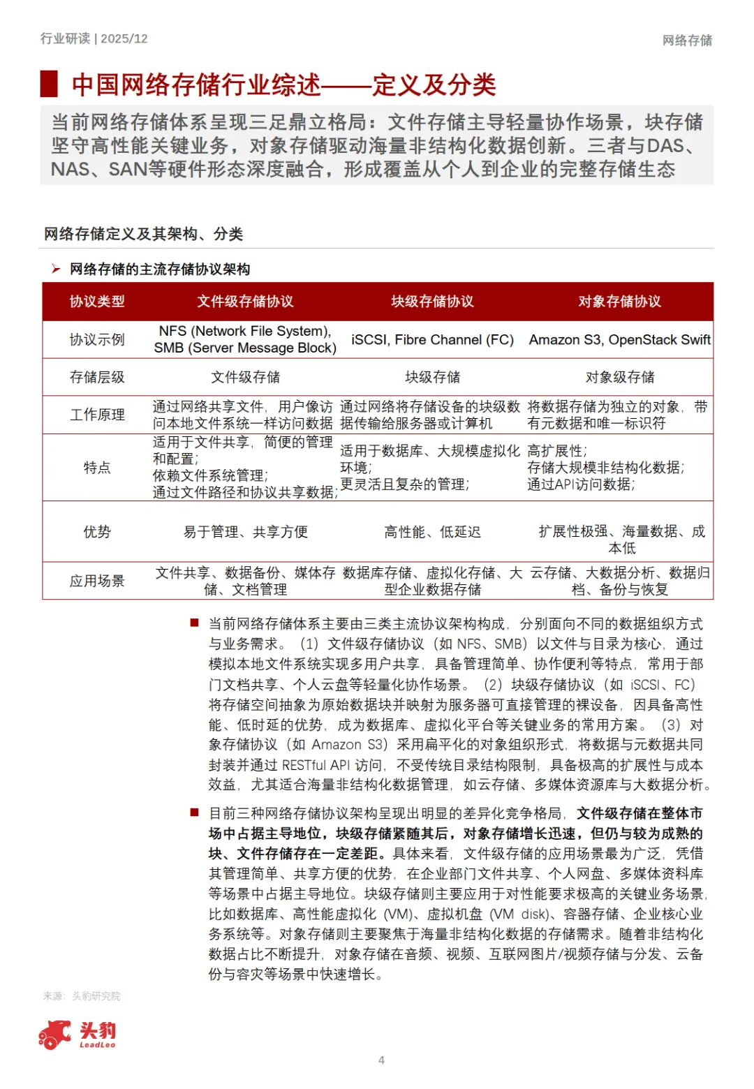
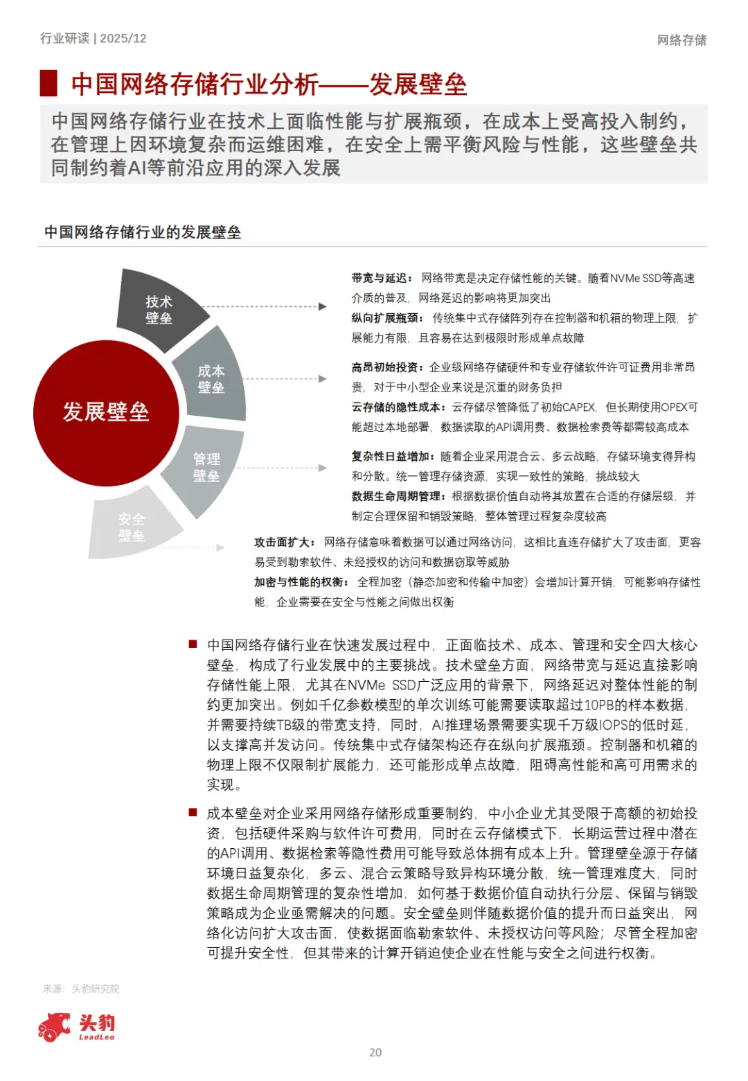
中国干细胞行业正处于规范化与产业化加速推进的关键阶段,依托政策支持、技术突破与市场需求增长,已形成覆盖 “采集存储 - 研发制备 - 临床应用” 的完整产业链,成为生物医药领域创新发展的核心赛道。
行业发展现状方面,干细胞临床应用场景广泛,涵盖慢性疾病治疗与再生医学两大领域,呼吸系统、神经系统、骨关节疾病等为重点适应症。全球范围内,中国干细胞临床试验项目达 586 项,位居世界第二,首款间充质干细胞治疗药物于 2025 年获批上市,标志着行业进入规范化药品管理阶段。产业链上游以细胞存储为核心,中源协和、博雅干细胞等头部企业凭借技术与渠道优势占据主导;中游企业在京津冀、长三角等区域集聚,北京、上海、武汉成为产业高地;下游适应症研发聚焦高需求领域,脐带来源间充质干细胞为主流技术路线。
政策与监管层面,“双备案制” 构建了药品与医疗技术双轨监管体系,2025 年《生物医学新技术临床研究和临床转化应用管理条例》等政策出台,进一步抬高合规门槛,强化全流程质量追溯与伦理审查要求。同时,各地政策密集落地,海南乐城、北京、广东等地通过专项政策推动技术转化与产业集聚。
行业驱动因素与制约因素并存。人口老龄化加剧与慢性病高发催生庞大治疗需求,高净值人群对健康管理与抗衰老的需求快速增长,成为行业核心驱动力。但行业仍面临合规准入标准高、全链条质量管理要求严格、技术转化成本高、跨学科人才短缺等挑战。
未来发展趋势清晰:一是生产监督规范升级,企业需构建全生命周期质量管理体系与数据追溯机制,AABB 等国际认证成为核心竞争力;二是技术路径多元化,干细胞与 3D 生物打印、基因编辑、类器官培养等技术融合,拓展应用边界;三是产业智能化转型,AI 与自动化技术赋能生产全流程,提升效率与质量一致性,推动行业从手工制备向规模化、标准化生产跨越。
中国干细胞行业在政策、技术、市场的多重驱动下,产业化进程将持续加速,但需突破合规管理、技术转化与人才储备等瓶颈。未来,具备全链条技术能力、合规管理体系完善的企业将占据竞争优势,行业有望向更安全、高效、规模化的方向发展。




















未完……更多详细请下载完整报告
会员服务
每天实时更新最新资料
更多历史记录
加入后均可查看下载
扫码加入
↓↓

免责声明:我们尊重知识产权、数据隐私,只做内容的收集、整理及分享,报告内容来源于网络,报告版权归原撰写发布机构所有,通过公开合法渠道获得,如涉及侵权,请及时联系我们删除,如对报告内容存疑,请与撰写、发布机构联系。


