
01
报告摘要
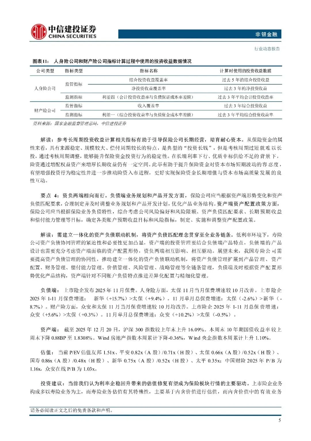
证券:2026 年政策利好驱动业绩持续增长,板块有望重新定价。保险:资负管理新规开始征求意见,保险资金有望增配长久期利率债和高股息股票。香港市场及港交所观点:港交所就优化证券市场每手买卖单位开展咨询,有望提升市场流动性和吸引力。多元金融观点:监管逻辑趋稳、促消费导向明确、AI 技术提效的背景下,消费金融行业处于政策红利+技术红利的驱动期。
02
报告内容







— END —
更多报告内容菜单栏
回复暗号
非银金融行业动态:《保险公司资产负债管理办法(征求意见稿)》助力险企行稳致远-251221-中信建投-32页
联系助理获取


-------------------------------------------------------------------------
*免责声明:以上报告均为本公众号通过公开、合法渠道获得,报告版权归原撰写/发布机构所有,如涉侵权,请联系删除;本号报告为推荐阅读,仅供参考学习,不构成投资建议。











