

2025 年企业级 AI 客服市场迎来关键拐点,行业已从传统聊天机器人全面转向具备自主推理与任务执行能力的生成式智能体(Agentic AI),实现从 “数字化运营” 到 “智能化运营” 的范式转移,商业逻辑、技术架构与竞争格局被彻底重塑。
市场格局呈现显著分化:新兴独角兽 Sierra 凭借 “结果导向定价” 模式,成立 7 个季度即突破 1 亿美元 ARR,估值飙升至 100 亿美元;Decagon 以 “智能体操作程序(AOP)” 解决 AI 可控性痛点,实现 900% 年均增长;老牌厂商 ASAPP 面临估值倒挂压力,通过强化 “人机协同(HILA)” 寻求转型;Cognigy 被 NICE 以 9.55 亿美元收购,标志行业整合开启。
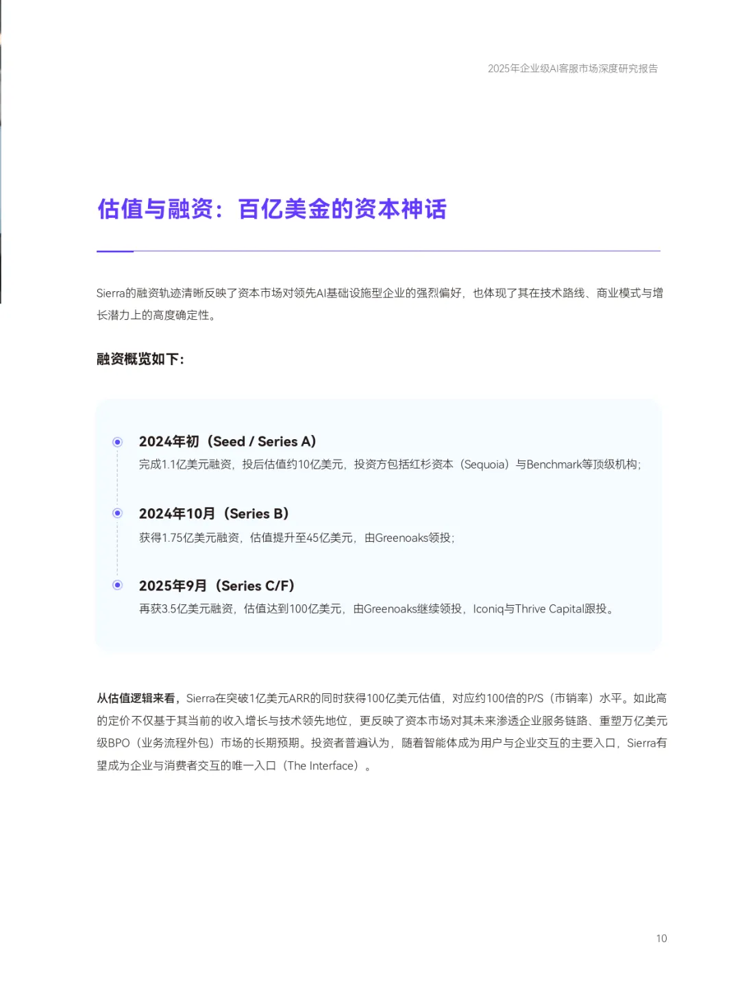
核心变革体现在三大维度:技术上,评估指标从自然语言理解精度转向问题解决率、端到端自动化能力及 Token 经济性,模型路由、多轮验证等技术成为成本控制关键;商业模式从 “按席位订阅” 转向 “按结果付费”,企业仅为 AI 闭环完成的任务付费,交付风险从企业转移至供应商;估值逻辑分化,新兴智能体企业 P/S 倍数达 50-100 倍,成熟厂商则回归传统 SaaS 估值水平。
四大标杆企业各具特色:Sierra 定位 “Agent OS”,强调品牌体验与同理心,服务大型 B2C 企业;Decagon 以 AOP 框架实现 AI 行为可控可追踪,获科技企业与传统巨头青睐;ASAPP 深耕语音渠道与人机协同,在高合规行业保持优势;Cognigy 凭借全渠道集成与全球化交付能力,成为战略并购优质标的。
行业未来竞争焦点将转向治理、资本与商业模式:AI 治理能力成为核心壁垒,版本控制、回归测试等工程化能力至关重要;并购整合加速,传统巨头将持续收购差异化技术资产;“结果定价” 成为行业常态,推动收入结构向服务型模式转型。最终,市场竞争将从软件份额争夺,演变为对全球劳动力市场重构权的角逐,智能体正重塑企业运营与人力结构。















未完……更多详细请下载完整报告
会员服务
每天实时更新最新资料
更多历史记录
加入后均可查看下载
扫码加入
↓↓

免责声明:我们尊重知识产权、数据隐私,只做内容的收集、整理及分享,报告内容来源于网络,报告版权归原撰写发布机构所有,通过公开合法渠道获得,如涉及侵权,请及时联系我们删除,如对报告内容存疑,请与撰写、发布机构联系。


