完整报告可扫描下方二维码加入『知识圈子』查看,并获取无限次下载机会。
点击了解→新用户『如何下载』

❏报告名称:中国连锁餐饮企业资本之路系列报告2025
❏内容出品方:中国连锁经营协会
点击了解→如何获取『单份报告』
中国#餐饮 企业赴港股市的热潮不断升温,这不仅反映了资本市场对#餐饮行业 的认可和支持,也体现了餐饮企业对资本运作和品牌国际化的需求。同时,“出海”浪潮也成为餐饮行业的一大趋势,越来越多的中国餐饮企业开始探索海外市场,寻求新的增长点和发展空间。这一现象不仅有助于提升中国#餐饮品牌 的国际影响力,也为全球#餐饮市场 带来了新的活力和机遇。
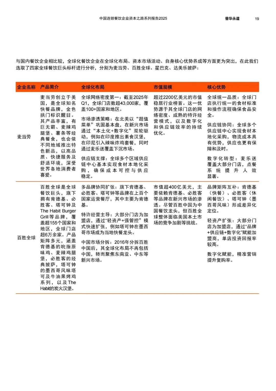
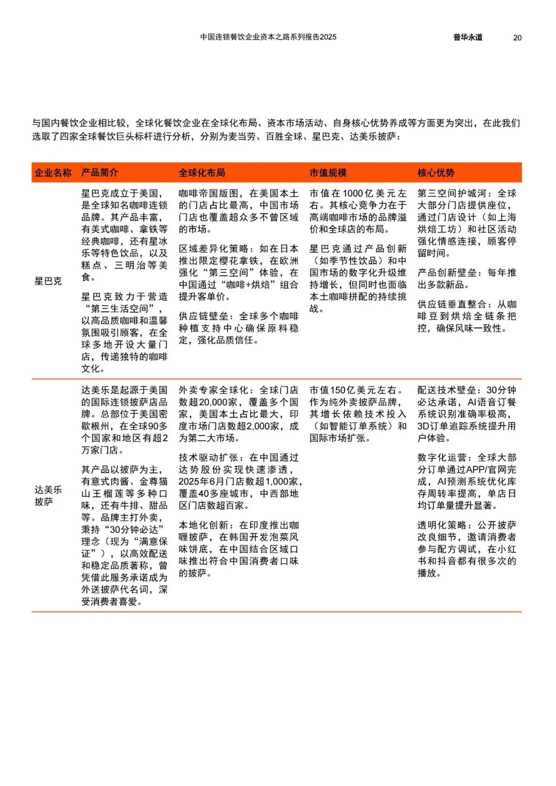
麦当劳和肯德基作为全球#餐饮业 的标杆,其成功模式对全球餐饮业具有重要的启示意义。这两家品牌通过成熟的运营模式、全球布局和强大的品牌价值,实现了在全球市场的持续增长和成功。它们不仅在产品创新、供应链管理、数字化转型等方面展现出卓越的能力,而且在多品牌布局和全球化发展管理方面也提供了宝贵的经验。这些成功经验对于中国餐饮企业在全球化进程中的品牌建设和市场拓展具有重要的借鉴意义。
中国餐饮出海供应链能力建设
中国餐饮出海供应链痛点:标准错位与合规风险、成本高企侵蚀毛利、供应链协同不足、规模效应难形成
全球巨头供应链优势:安全可追溯、品质一贯性、纵向一体化、价格传导性
供应链出海核心策略:(可追溯性)数字化全链路监控,满足海外法规要求;(降本增效)集中采购+产能前置,大宗原料远期锁价;(稳定供应)多国多原料布局,设置动态安全库存
出海模式:品牌授权/加盟为主,低成本快速拓展,依托本地加盟商适配市场





























『完整PDF报告篇幅过大,已整理于知识星球』
『公众号和小程序并非搜索引擎,请加入后使用APP或网页端检索下载报告』

了解行业趋势
就上蓝图报告
申明:转载旨在分享,本号尊重原创,版权归原作者所有。
如涉及侵权,请及时联系我们删除。


