



















清晰完整版报告已上传至星球

一、背景和意义概述
1.1 背景
1.2 目的和意义
二、AI 芯片软件生态核心组成与功能解析
2.1 基础支撑层:硬件算力的“翻译与调度中枢”
2.2 核心工具层:算力释放的“性能优化引擎”
2.3 框架适配层:开发者友好的“应用接口桥梁”
2.4 管理监控层:系统稳定的“运维保障屏障”
三、国产AI 芯片软件生态资源现状
3.1 国产AI 芯片分类及代表性厂商
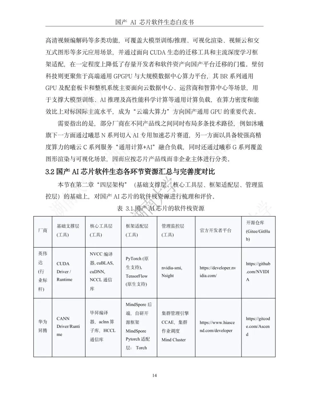
3.2 国产AI 芯片软件生态各环节资源汇总与完善度对比
3.3 国产AI 芯片软件社区活跃度对比数据表
3.4 本章小结
四、结语
附录一AI 芯片硬件基础:理解软件生态所“指挥”的对象
参考文献


