自2024年中共中央政治局第十二次集体学习提出“推进电网基础设施智能化改造和智能微电网建设”之后,各地密集出台的标准和要求中,微电网已从技术概念升级为强制性基础设施。
近日,国家发展改革委、国家能源局《关于促进电网高质量发展的指导意见》指出:因地制宜规划建设智能微电网。兼顾效率和公平,以“自平衡、自调节、自安全”为目标,充分考虑用户多样化用能需求,加强智能微电网对多能源品种资源配置功能。提升智能微电网内部源网荷储各要素智能化调控能力和运行匹配度,逐步提升新能源自发自用比例。支持智能微电网在平等承担经济、社会和安全责任的前提下,实现灵活并网和离网运行。
我整理了24份微电网实用干货,包括调研报告、业务教程、解决方案和应用案例,帮大家在申报与建设零碳园区过程中,提供可借鉴的方案。

点此下载全套资料
一、微电网的运营与盈利模式
微电网是一个由分布式电源、储能系统、负荷和智能控制设备组成的独立小型电力系统,能够在并网和孤岛模式下灵活运行和自主管理。它不仅是电力供应和管理的载体,更是整合可再生能源、提高能源利用效率、增强电力系统可靠性的关键手段。
其优势和重要作用体现在以下四个方面:一是保供作用,微电网能够在特定区域内提供可靠的电力供应,有效弥补主电网的不足;二消纳作用,微电网可以提高可再生能源的利用率,优化发电和消纳过程;三是成本效益优势,微电网通过智能化系统,优化能源结构,显著降低能源消耗和运行成本;四是具有减排效果,微电网的应用有助于减少对化石燃料的依赖,减少温室气体排放。
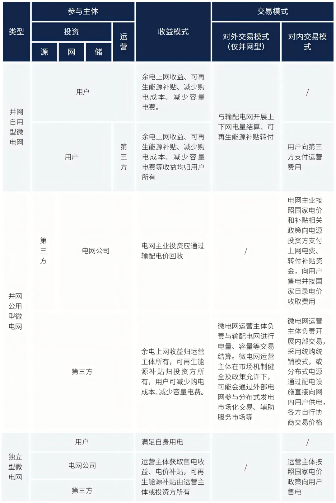
微电网典型运营模式:依据微电网并网、离网技术形态及服务对象不同,将其分为并网自用型、并网公用型独立型三类。其中,并网自用型微电网主要满足单一用户电力需求,直接与输配电网进行电力交易,不足部分依靠电网提供,多余电力可上网;并网公用型微电网为微电网内一个或者多个用户供电,与外部电网有电力电量交换,按国家政策开展电力服务;独立型微电网不与外部电网互联,独立承担用户供电服务,主要保障偏远地区稳定供电。

二、园区级微电网项目案例
案例1:东软载波信息产业园
该项目是青岛市首个风光储充一体化综合能源微电网项目,总投资 853.76万元。主要包含光伏发电单元、风力发电单元、储能单元、交直流负荷和微网能量控制平台。系统具备并网运行、离网运行、并离网切换模式通过就地控制和中央控制,实现整个微电网系统的统一集成、调控、管理的协调控制。作为绿色智慧低碳园区多能互补微电网示范项目,被列入工信部公布第一批智能光伏示范企业及示范项目。
(1)技术配置。该项目由“源网荷储”以及控制系统组成。其中,智能微网控制器和能源路由器是智能微电网的核心处理设备,为实现能源互联网的供、储、需的能量多元互动提供支撑:
“源”由1448.2kWp 屋顶光伏和光伏车棚、20kW风电机组,以及主电网构成;
“网”是能源传输网络,包括输电线路和电力系统设备(配电室、配电箱等);
“荷”由智能照明、智能空调,以及充电桩组成,其中,充电桩具体包括2个 60kW 直流充电桩、2 个 30kW 直流充电桩和若干 7kW 交流充电桩;
“储”由 683kWh 锂电储能电池组成。既可以满足电网削峰填谷,提高光伏系统的消纳率,还可以作为备用电源为园区用能提供应急供电,保证重要负载不掉电。

(2)盈利模式。项目可再生电力采取 “自发自用,余额上网”模式,主要依赖分时电价政策参与削峰填谷的辅助市场,分布式光伏电量余额上网获取收益,以及变压设备基础容量配套费节约。
(3)经济效益。该项目系统总投资 853.76 万元,年发电量大概145 万千瓦时,项目年均自用电量 110 万千瓦时,年均上网电量 35 万千瓦时;年均从电网购电 170 万千瓦时。储能电池通过峰谷分时电价每年获利约 110 万。另外,分布式光伏发电、储能电池削峰填谷,可每年节约变压设备基础容量配套费 17.8 万元。
(3)节能降碳。项目年度可再生电力发电量为145 万千瓦时,按照 2022 年全国单位火电发电量烟尘、二氧化硫、氮氧化物、二氧化碳排放因子“,项目年度可再生电力发电量可直接减少烟尘 24.65 千克、二氧化硫 120.5 千克、氮氧化物 192.85 千克、二氧化碳排1194.8 吨。
案例2:中德生态园多能互补综合能源示范项目
该项目是国家电网建设的综合能源站,项目实际投资13亿元。建设内容主要包括四个部分:一是研发试验与大数据中心,包括展示厅、运营服务中心、综合能源管控中心、办公室、检测中心、灾备节点数据中心、10kV高低压配电室等;二是多能互补冷热电联供系统,包括天然气冷热电三联供系统、地源热泵系统、水蓄能系统、冰蓄冷系统、电蓄热系统、空气源热泵系统、公共系统、太阳能光热复合系统等;三是光、储、充系统,包括光伏系统、储能系统、负荷虚拟同步机系统、多功能应用充电系统;四是综合能源设备系统,包括储能设备集装箱、光储充一体化电站、立体车库、光伏车棚等。

(1)技术配置。项目包括基于能源互联网的区域智慧能源系统、多能互补联合供能系统和综合能源研发试验与大数据中心。基于能源互联网的区域智慧能源系统主要包括综合能源储能系统和区域综合能源智能优化与控制平台;其中,储能系统包括:2套250kw/250kwh 储能系、125kW/250kWh 光充储一体化电站、1MWh 储能虚拟同步机、1MW/250kwh 光储虚拟同步机、负荷虚拟同步机。多能互补联合供能系统包括 400kW 天然气冷热电三联供系统、588kw 地源/空气源热泵、680kW 蓄冷/热设备。
(2)盈利模式。项目采用建造-运营-移交(Build-Operate-Transfer)模式,项目由国网山东综合能源服务公司投资,国网山东省电力公司建设。建设验收后移交国网青岛电力公司具体运营。
(3)经济效益。综合能源服务是以客户为中心,在安全经济供电方案的基础上,提供包括能效诊断、节能改造、运行托管等在内的多种能源增值服务,为终端能源消费者提供更多定制化、个性化的能源产品与服务,帮助终端能源消费者提高能效、降低综合用能成本。项目试运行数据显示,冷热电三联供系统能源综合利用效率为85%,可再生能源利用占比 50% 以上。
(4)节能降碳。整个系统可以同时实现发电、采暖/制冷和提供生活热水,具有环保、节能和高效率等特点,与传统供能方式相比,项目可节能 30 ~ 40%。项目正式运行后年可实现节约标煤量为1927 吨,年减排二氧化碳 3167 吨、氮氧化物 72 吨、二氧化硫 145 吨、烟(粉)尘 1310 吨。

案例3:西电宝鸡电气园区多能互补示范项目
该项目充分利用园区现有的空闲场地,践行多种清洁能源综合利用的理念充分融合分布式光伏、太阳能光热、风力发电、储能(热)、蓄电池储电、溴化锂制冷交直流混合配电网、智能充电桩等多种能源供需、传输形式,通过各清洁能源的优化配比及互补,降低用能成本,实现节能减排,打造“绿色”能源供给系统,实现对整个区提供“冷、电、热、汽”四联供的系统解决方案和一站式服务。
(1)总投资。建设成本 2732万元,各分项成本:光伏系统 2236 万元,输配电及控制系统 50 万元,光热加储热系统 410万元,储能系统8万元,风电系统8万元,充电系统 20 万元。每年运营成本如下:光伏系统10万元/年,光热加储热系统5万元/年,风电系统1万元/年,电池储能系统 0.5万元/年,充电桩系统0.2万元/年。

西电宝鸡电气园区多能互补示范项目成本及收益分析
(2)收益情况。发电上网电价 0.3545 元/千瓦时,峰谷价差 0.6 元/千瓦时,平均用电成本 0.7 元/千瓦时,使用年限均按15 年计。年发电上网量 650万千瓦时,售电 227.5 万元;年发电自用量 23 万千瓦时,节省用电消费 161万元;储能设备峰谷套利,按充电 0.2203 元/千瓦时,日充电100 千瓦时,放电0.8283 元/千瓦时,日放电 95 千瓦时,年收益2万元;在充电桩及电车收益上,按每辆电车每日盈利10 元计算(电车主要用于接送员工上下班,每日盈利来源于员工所付的车费),共9辆电车,工作 330 天,年收益了万元。年总收益 248.6万元,年维护费 16.4万元,总投资回收期 11.8 年,15 年总收益 3483万元。供暖采用太阳能供暖年节约供暖费 21 万元同时供给工艺用蒸汽年节约蒸汽费用 15 万元。
(3)节能降碳。光热场年集热量 23万千瓦时,折合标准煤约 83.89 吨,年可减少烟尘排放约 4 吨,碳粉尘约 60.57 吨,二氧化碳约 222 吨,二氧化硫约 6.68 吨,氮氧化物约 3.34 吨。充电桩采用清洁电力,”置换燃油通勤车,配置的充电桩每年可节约燃油约 33 万升燃油,每年 CO, 减排约 700 吨。

新一轮科技革命和产业革命深入发展,能源格局正在发生深刻变革,微电网作为新型电力系统的“毛细血管”,正在成为加速构建新型能源体系的关键。
我汇总了24份实用干货,包括调研报告、业务教程、解决方案和应用案例,点击下方小程序,开通会后即可下载!
点此下载24份微电网实用干货

进入碳通通平台搜索【微电网干货】:https://www.tantongtong.top









点此下载全套资料




