

广州市应急管理局公布了该起事故调查报告
内容摘取
调查认定,广州市天河区中铁五局四公司在建轨道交通十一号线沙河站横通道“12·1”坍塌事故是一起地下施工遭遇复杂地质条件引发的较大责任事故。
3. 施工单位安全风险辨识不足,针对施工过程中出现的渗水、溶洞等风险征兆,未采取针对性安全技术防范措施,未及时对地面采取围蔽警戒措施。
事故间接原因:
3.监理单位安全管理人员履职不到位,项目总监长期空岗没有任命,仅有一名临时项目总监,且未按《监理细则》要求配置监理员;值班监理员从事发当日上班至事故发生前一直在项目部办公室整理资料,未按规定开展监理工作;监理员未按要求落实危险性较大分部分项工程旁站监理。未及时督促施工单位落实会议决议,增加必要地质探测手段。
建议追究刑事责任人员:
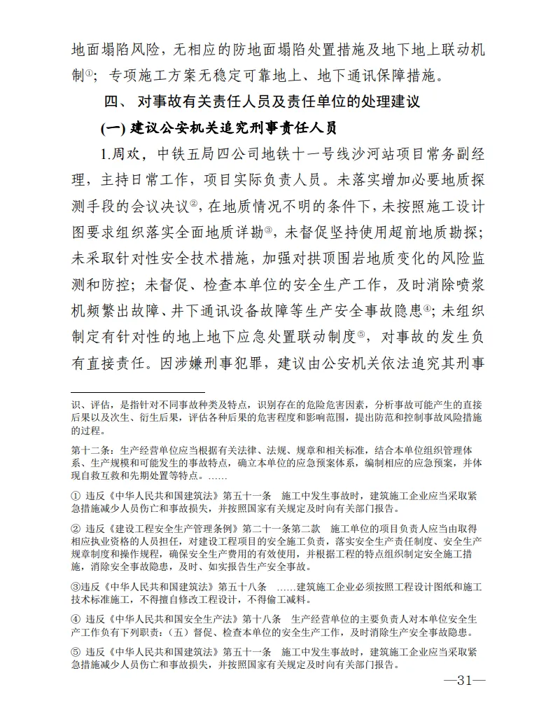
1.周欢,中铁五局四公司地铁十一号线沙河站项目常务副经理,主持日常工作,项目实际负责人员。未落实增加必要地质探测手段的会议决议,在地质情况不明的条件下,未按照施工设计图要求组织落实全面地质详勘,未督促坚持使用超前地质勘探;未采取针对性安全技术措施,加强对拱顶围岩地质变化的风险监测和防控;未督促、检查本单位的安全生产工作,及时消除喷浆机频繁出故障、井下通讯设备故障等生产安全事故隐患;未组织制定有针对性的地上地下应急处置联动制度,对事故的发生负有直接责任。
2. 王绿斌,中铁五局四公司地铁十一号线沙河站项目总工程师,安全意识淡薄,对暗挖法施工安全风险管控不足,在地质情况不明的条件下,未按照施工设计图要求组织落实全面地质详勘,未坚持使用超前地质勘探,盲目组织施工;对横通道施工前期的隐患苗头没有严格的技术审查,未及时调整施工方案;对前期施工过程中的渗水、溶洞征兆,未采取针对性安全技术措施,加强对拱顶围岩地质变化的风险监测和防控;对事故的发生负有直接责任。











































来源:广州市应急管理局
中国应急管理报 新媒体中心 编辑:张晓蒙




