市场调研报告 | 2026年-2031年我国分布式能源产业分析调研报告-分布式能源产业投资趋势研究报告-分布式能源投资价值可行性分析报告

以下为调研报告的概要目录
可行性报告编制、行业研究报告购买
请联系:17312436919
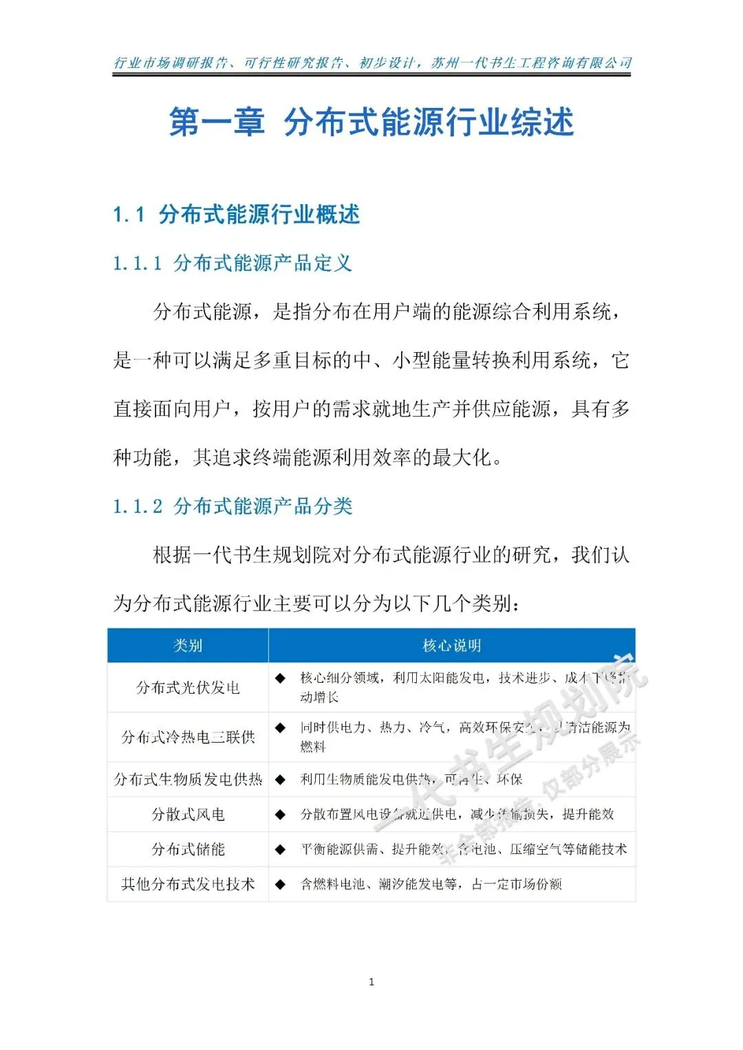
《2026年-2031年我国分布式能源产业市场发展趋势分析预测报告》【二】行业调研报告编制说明本报告由苏州一代书生工程咨询有限公司编制,聚焦2026-2031年我国分布式能源行业发展周期,深度洞察行业发展脉络与未来走向。报告立足新型能源体系构建与绿色低碳转型的宏观背景,紧扣高质量发展与能源安全保障的核心要求,精准把握产业升级下分布式能源市场的需求变革,系统剖析行业发展的核心驱动因素与潜在挑战。调研内容涵盖分布式能源技术创新迭代、多能互补模式演进、源网荷储协同发展、多场景融合应用等核心维度,同时兼顾市场主体运营态势、系统集成效率提升及安全稳定运行等关键议题。报告摒弃单一数据堆砌,通过多维度逻辑推演与趋势预判,梳理分布式能源行业从补充能源向主力能源转型的核心逻辑。作为专业咨询成果,本报告为行业运营主体、技术研发机构、能源消费单位提供兼具前瞻性与实操性的决策参考,助力精准把握行业发展机遇,推动分布式能源行业实现高效、智能、可持续发展,为完善新型能源体系、支撑经济社会全面绿色转型提供产业支撑。项目可行性报告编写、行业市场调研报告购买或专属定制,联系电话:17312436919。产业规划咨询、概念规划设计
项目可行性报告撰写
行业分析报告编制
项目规划设计、可行性报告编制,请联系:17312436919。