7月29日,伽马数据发布了《中国游戏产业AIGC发展前景报告》。报告对生成式人工智能(AIGC)在游戏产业内的发展进行了深入研究。报告梳理了中国发展AIGC的整体背景,结合游戏企业的实际应用探讨AIGC与游戏产业更深层次的发展关系,基于游戏用户的反馈研究AIGC在游戏产业的发展与应用前景,最后提出了游戏产业与AIGC发展的趋势与挑战。
报告研究显示:
海外代表性AI企业中,超八成来自美国
超六成头部国内游戏企业明确布局AIGC领域
六成国内游戏企业更关注AIGC应用方向与效果
48.7%的国内游戏企业认为AIGC发展缺乏相应的人才培养与储备
超半数受访用户有过创作游戏的想法
不足三成游戏受访用户了解AIGC相关概念
超六成受访用户将AIGC工具用于娱乐消遣

AI不仅仅是“科技强国”的重要发展方向,也是“文化强国”的重要推进器。AI的发展有助于提升文化产业的生产效率与生产质量,进而提升中国文化产业的全球竞争力。在政策方面,AI也已成为我国重点鼓励发展的前沿科技领域,并成为国家战略的重要组成部分,近年来多项重要政策直接或间接明确提及推动AI的发展。

并从应用层需求切入AIGC领域
从AIGC产业链状况来看,中、上游产业主要提供AI必备发展资源与生成AI运作逻辑框架,并涉及多个全球前沿科技领域,涵盖数据处理技术、芯片技术、服务器技术、计算机技术等;而下游主要提供AI落地应用场景,以自身的商业化能力推动中、上游技术的进步与迭代。中、上游布局企业在具备支撑资源与技术能力的同时,更需要深入了解下游企业的实际业务侧需求。以阿里元境为例,作为阿里巴巴旗下的PaaS平台,阿里元境在AI服务器层面具备显著资源优势,同时阿里元境深耕游戏行业,深入了解云游戏、云原生开发、元宇宙等未来产业发展趋势,并计划基于游戏产业不同的场景需求引入AI技术进一步解决行业需求,例如基于云游戏庞大的算力需求,元境将通过AIGC模型预部署的形式提供算力支撑,自研基于通用大模型的微调,提供预训练及可进一步微调的场景化模型服务。未来,以元境为代表的中上游企业有望基于应用层需求,进一步推动AIGC技术的成熟与发展。

海外代表性AI企业中,超八成来自美国
AI是全球科技下一阶段发展的重点,全球性科技企业均在抢占这一领域。从国家分布状况来看,海外代表性AI企业中超过8成聚集在美国,并以谷歌、微软等大型企业为代表,大型科技企业成为核心发展力量。

数据来源:伽马数据(CNG)
国内研发与资本实力强劲,但仍存薄弱环节
中国企业在布局领域基本涵盖了AIGC全产业链相关的环节,同时布局企业的研发能力与资本实力也较为强劲。但相比于美国,中国企业在芯片制造、大模型研发等环节竞争力较弱。中国企业在产业链薄弱环节的追赶难度较高,这也将成为发展挑战。


数据来源:伽马数据(CNG)
人才与资本需要进一步积累
在布局时间方面,中国企业近年来才开始在AI领域进行布局,而海外部分企业最早布局甚至可以追溯到数十年以前。

数据来源:伽马数据(CNG)
在企业人员规模方面,国内外在千人以上规模的大型企业数量上差距较小,但中部企业的欠缺成为中国AI发展的重要挑战。

数据来源:伽马数据(CNG)
在资本投入方面,中国大量初创性企业投融资规模集中在1亿元人民币以下,而海外代表性AI企业最低投融资规模超过5000万美元。

数据来源:伽马数据(CNG)

数据来源:伽马数据(CNG)
中国与美国是AI相关专利的主要拥有地区
近年来全球获批专利数量迎来了快速增长,2021年更是达到增长峰值,全球获批专利超过10万项。

数据来源:伽马数据(CNG)

注:同一专利可存在于不同的地区或机构
数据来源:伽马数据(CNG)

AIGC发展助力游戏产业降本增效
游戏产业正处于降本增效的关键阶段,而AIGC技术会起到较大推动作用,企业访谈显示,企业普遍认为AIGC相关技术在强化内容创作、优化玩法、助力本地化翻译等多个层面具备广阔应用空间,部分企业也已围绕相关领域进行了重点探索。

应用场景广阔全面推动AIGC技术发展
游戏产业涉及的AIGC相关技术涵盖到了数十个细分方向,而相关技术也是其他行业所需要的,因此游戏产业丰富的AIGC应用场景将推动不同层面的技术走向成熟,进而辐射并影响到更多行业对AI的探索与应用。

超6成头部游戏企业已直接布局AIGC
从AIGC的布局率来看,已有超六成头部游戏企业明确布局AIGC领域,且有实质性动作。

数据来源:伽马数据(CNG)
进行布局的企业中,27家企业投入到了游戏研发、营销、运营等游戏产业全流程应用层面;12家企业运用AIGC相关技术,为其他行业或企业提供解决方案;9家企业选择重点布局数字人/元宇宙领域。

数据来源:伽马数据(CNG)
8家企业布局探索AIGC核心技术
从企业布局AIGC技术层面的方式来看,共有8家游戏企业布局自研大模型。相关布局企业有望依托于自身的资本积累、资源积累等探索AIGC核心技术,并推动中国大模型的独立自主发展。

数据来源:伽马数据(CNG)
部分游戏企业通过接入大模型以及核心支撑层研究切实地进行拓展,其中约半数企业更是重点搭建了AIGC实验研究团队,运用专项资源推动相关技术的发展以及在企业多业务层面的应用。

数据来源:伽马数据(CNG)
六成企业关注AIGC应用方向与效果
在针对游戏企业的调研过程中显示,企业也关注AIGC的多个发展层面,其中最为关注与自身游戏业务相关的状况,部分企业布局AIGC相关领域已有多年,并积累了自身的突出性优势,甚至凭借AIGC技术构建了自身在研发、营销等多个层面的竞争力,因此报告对其展开重点分析,为更多中国游戏企业布局AIGC领域提供参考。

数据来源:伽马数据(CNG)

▌网易
AI大模型加速覆盖百余个应用场景
网易人工智能自2011年起即专注于计算机视觉、自然语言处理、语音交互、模式识别、深度学习、强化学习、异构计算、数据智能等技术研究领域,经过多年沉淀,在AIGC层面具备显著技术优势。在具体技术应用上,网易推出数个自研大模型,与游戏、教育、工业、音乐等关键产业场景融合,整体覆盖到百余个更加细分化的应用场景,技术落地能力显著。在应用成果上,网易AIGC相关服务已覆盖集团全系产品,触达近10亿用户,AIGC技术的成熟应用也有效提高了用户的体验,例如在游戏领域智能NPC、AI捏脸等显著提升了游戏玩法的丰富度与趣味性。同时,AIGC技术的应用也进一步强化了网易在多个领域的内容研发效率,并将自身经验作用于服务其他企业,形成更多AIGC产品体系。基于自身的技术能力、用户触达能力等优势,未来网易在AI领域具备更高发展前景。

▌三七互娱
数智化产品矩阵全链赋能游戏业务发展
三七互娱在AI和大数据营销方面已有多年积累,并在近年进一步发掘AIGC与游戏研发和发行业务的结合点,打造了整套嵌入AI与大数据技术的数智化产品矩阵,九大中台产品贯穿游戏研运全流程工业化管线,进而赋能游戏业务的发展,推动营收持续增长。不仅内部持续打造AIGC产品体系,三七互娱也主动参与AIGC产业生态建设,积极投资算力、数据等科技创新性企业,并与行业机构、科技厂商等协同探索AIGC生态,促进AIGC产业链可持续稳健发展。同时,三七互娱也重视AIGC相关人才招募与培养工作,并通过多种方式激励员工创新实践,这也将有效推动AIGC技术的实质性应用。此外,三七互娱也在运用AIGC探索更多领域,进而运用前沿科技驱动自身业务发展。

▌完美世界
推动AI与游戏自研技术融合应用
作为“技术驱动”型游戏企业,完美世界深入关注AI这一前沿技术在游戏全生命周期的应用场景,并成立了内部AI中心,由游戏业务CEO负责、中台技术部门牵头、各项目制作人深度参与,进而大力研究及推行AI技术的学习与应用。完美世界持续利用AI优化游戏产品模型和生产力模型,现已将AI相关技术应用于游戏中的智能NPC、场景建模、AI绘画、AI剧情、AI配音等多个方面,进而提升研发效率并让用户获取更好的游戏体验。同时完美世界关注技术融合发展,依托于自身在自主研发引擎、商业引擎应用、3D 建模与渲染等核心技术领域积累的技术优势,进行AI技术融合,多维度探索公司现有技术优势与新兴前沿技术的创新应用。借助于相应技术能力,完美世界还持续推动AI技术与电竞、虚拟主播等数字文娱产业的融合创新,进而布局更多与AIGC相关的前沿领域。

▌腾讯
AI技术领域积累深入研发经验
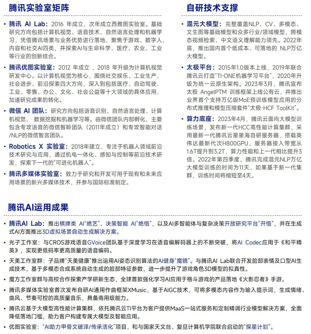
腾讯在人工智能开发层面积累了深厚的技术实力,已建成以人工智能与前沿科技为基础的两大实验室矩阵,且持续推动大模型发展,目前已基于太极机器学习平台推出混元AI大模型,积极推进决策AI与生成式AI发展融合并打造平台化服务。在AI技术应用侧,腾讯以内容、社交、游戏三大主要业务范畴为核心接口,不断钻研提升人工智能科技能力并落实到产品服务中去,同时在医疗、农业、工业、制造业等不同行业开拓重点人工智能项目。丰富的应用场景和数据,以及长期积累的技术团队和研发经验,再配合强大的云计算基础设施和生态体系,为腾讯在AI赛道各层面布局奠定了基础。未来,在始终秉持“用户为本,科技向善”的发展内核上,腾讯AI相关内容将在科学研究、技术进步、应用创新等层面进一步发展。

▌世纪华通
应用层与支撑层同步布局
在AIGC布局层面,世纪华通采用应用层与支撑层同步布局的策略。在应用层层面,世纪华通旗下盛趣游戏、点点互动等持续关注AI工具并进行应用,辅助美术、音乐、代码等创作环节,将其在新品与存量产品中进行探索应用进而降低游戏开发成本,提高研发效率;在支撑层层面,世纪华通早在2020年便开始布局算力领域,并在今年升级布局“AI-IDC”,这也是AIGC产业发展最为重要的支撑资源。随着AIGC产业的进一步发展,游戏企业及更多其他企业对于算力的需求将持续增长,而这也将为世纪华通带来更好的发展机会。同时,世纪华通云数据中心事业部也在全面推进算力产业链开发,致力于探索大数据、软硬件等底层技术革新,持续加强内外部合作,打通产业链上下游,以实现全链路技术输出和多领域技术协同,相关业务的探索也有望推动AIGC产业的进一步发展。世纪华通在应用层与支撑层的持续投入使其成为AIGC生态链的重要建设者。

▌中手游
外部合作与内部研究并行快速应用AIGC技术
中手游在AIGC领域坚持问题导向、加码成本投入,并通过外部合作与内部研究在短期内迅速建立了一定的竞争优势。外部合作层面,中手游积极与全球顶级AI企业如微软、百度、华为和字节跳动等建立伙伴关系,共同探讨大语言模型和AIGC在游戏行业的应用,确保企业始终能掌握并运用行业领先的AI技术。在内部研究层面,中手游成立专门的AI技术团队,着力跟进行业前沿信息,深入研究目前合作的不同大模型特点,从自身具体需求出发,综合模型特点、应用效果和训练成本,将大模型能力综合运用。经过实质性探索,中手游现已将AI技术全方位运用于游戏的研发、发行和游戏体验等业务领域,并在《仙剑世界》中取得了显著成效。此外,中手游也为AIGC的应用设置了清晰的应用目标与实现路径,这也成为其能快速应用相关技术的关键。

▌中旭未来(贪玩游戏)
AI技术助力研发端与营销端提升效率
智能营销领域积攒优势赋能多领域业务拓展
现阶段,中旭未来(贪玩游戏)已尝试在研发端引入AIGC工具,并有效提升了企业的研发效率,同时持续深化AI在营销端的布局。作为国内游戏行业中较早布局智能营销的企业之一,2015年起中旭未来便依托在游戏领域积累的营销经验开启数字化商业服务,并重视AI大数据技术发展与应用,基于自身业务经验,逐步搭建起投放效果分析系统“河图”及智能投放系统“洛书”,后续又进一步整合技术能力及业务场景,最终形成“旭量星海”技术平台。该平台深入研究人工智能技术,配合精准数字营销、深度运营及品牌开发三大核心能力,将终端用户偏好与互动娱乐产品或消费品相匹配,进而在多个业务领域推动品牌实现价值增长。未来中旭未来会进一步将业务拓展至电商、网络文学和短剧等领域,在智能营销具备较好发展前景的背景下,中旭未来有望持续推动AI在营销侧的应用。


游戏用户对AI发展具备较高期待
除了AI对企业起到的降本增效作用外,从用户调研状况来看,游戏用户整体对于AI的发展具备较高期待,包括角色互动、剧情趣味性、内容创作等多个层面均有涉及。这也将成为推动企业持续在AIGC领域拓展的动力。

数据来源:伽马数据(CNG)
AI或成提升用户体验关键点
近三年来,超过半数的玩家因为“不氪金无法对抗其他玩家”而弃游,而又有超四成玩家由于“游戏内其他玩家大量流失”而跟着弃游,而游戏AI的普及将在一定程度上阻止相应状况,大幅提升游戏体验和用户留存。

数据来源:伽马数据(CNG)
AIGC辅助角色塑造,加强用户与角色互动
调查结果显示,超过六成用户拥有喜欢或重点关注的游戏角色,其中超过八成用户更关注角色游戏内剧情、强度。借助AIGC工具进行衍生内容的创作能极大提升创作效率,持续吸引用户关注。未来AIGC在用户运营层面还有更多可探索的空间,对于企业的长线运营、IP创作等均具备较高的意义。

数据来源:伽马数据(CNG)

数据来源:伽马数据(CNG)
超半数用户有游戏创作意愿,AIGC将促进UGC创作
调研显示,半数以上用户有过创作游戏产品的想法,而超4成用户有过创作游戏相关作品的经历。随着AIGC技术的成熟,这意味着越来越多的用户可以便利地加入创作者生态。

数据来源:伽马数据(CNG)

数据来源:伽马数据(CNG)
不足三成游戏用户了解AIGC相关概念
调研数据显示,受访用户中对AIGC概念有一定认知的用户不足三成,超过七成的受访用户尚未使用过AIGC相关工具,选择“使用过”的用户占比仅28.3%。

数据来源:伽马数据(CNG)
用户对于多个AIGC相关工具展现出了高度的兴趣,因此不同领域均存在大片蓝海用户,游戏企业将自身相对成熟的研发工具转化为To C的产品,或可获得新的发展契机。

数据来源:伽马数据(CNG)
超六成用户将AIGC工具用于娱乐消遣
在游戏用户使用AIGC相关工具的目的中,消遣娱乐位居首位,但工作需要等其他目的也占据了较高比例。游戏企业在开发AIGC工具时,可将产品与用户的不同需求进行结合,拓宽自身产品的应用面,为“游戏+”的发展提供契机。

数据来源:伽马数据(CNG)
游戏产业AIGC发展趋势

优化资本投入效率,搭建人才培养体系
目前AIGC处于初期发展阶段,因此相关支持体系尚处于建设阶段,而建设方向需要从资本投入、政策支持、人才配养等多个方面入手。调研显示,48.7%的企业认为AIGC发展缺乏相应的人才培养与储备,在实际招聘过程中企业也面临着大量的人才需求,营收TOP50游戏企业中有64%均开设了AIGC人才专岗。


算力资源、芯片技术等关联平台方将助推AIGC在游戏产业进一步发展
对游戏行业相关人士的问卷调查中,超六成受访者认为目前中国游戏产业AIGC发展所面临的挑战在于“国内企业大模型的研发能力不确定”,其次超半数受访者认为“芯片相关的关键技术落后”,除此之外,算力资源、数据处理技术等方面也是AIGC在游戏产业发展的关键。而相关层面的问题也并非游戏产业自身所能解决的,因此需要借助于产业链平台方的力量,部分平台能提供相应的资源进一步助推AIGC在游戏产业的发展。以阿里元境为例,首先能够依托于PaaS平台提供AIGC发展所需要的算力资源,且支持常见AI开发框架,自身构建的云渲染计算体系也能更好满足AIGC模型训练需求;同时,元境能依托于云游戏服务优势进行AIGC工具的开发,拓展AI能力;最后,在游戏内容创作领域,更多强化AIGC内容生态建设的方案也在持续探索中,有望推动AIGC开发者生态的扩大及相关工具的普及。未来,游戏企业需要与更多关联平台方进行合作,进而解决自身在AIGC领域的发展问题。

数据来源:伽马数据(CNG)

游戏产业AIGC发展潜在问题

时刻关注AI数据安全问题
在AIGC发展的过程中,数据安全相关问题备受关注。随着企业对于数据资产需求的上升,可以预见信息安全事件发生的频率将大幅提升,并导致个人隐私泄露、机密信息泄露、知识产权被侵犯、数据黑灰产盛行等众多问题。未来围绕数据信息所展开的国际间交流与合作将更加频繁,因此国内需要重点关注信息相关交易与合作,避免产生更多的潜在风险。同时也需要与海外相关平台展开针对数据安全的探讨与合作,共同确保在推动AI发展的同时,防范可能发生的信息安全事件。

用户端使用AIGC工具潜在风险难规避
现阶段AIGC工具的应用过程中,已出现了生成错误内容状况;利用AIGC工具创作论文、完成作业等状况也已频繁出现,其中大量行为涉及作弊、欺骗行为;甚至利用AIGC生成内容进行诈骗、钓鱼或用于色情、暴力内容制作的状况也已出现多个案例,如何在审查环节进行内容监管将成为挑战。

合作/投稿 请加微信:GameTHK-Jsisi 欢迎访问 http://www.gamethk.com/


