
(点击查找星球报告?)


摘要
报告类型:能源矿产
(一)关键词
能源消费变革、能源供给保障、能源科技创新、能源体制改革、能源国际合作、非化石能源、电力消费、油气增储上产、新型电力系统、双碳目标
(二)研究概述
报告聚焦 “十四五” 以来我国能源行业发展,从能源消费、供给、科技、体制改革、国际合作五大维度,系统呈现能源领域转型成就。涵盖消费总量增长、结构优化,供给端多轮驱动保障,科技自主创新突破,市场化体制完善,以及全球绿色能源合作拓展,全面支撑碳达峰碳中和与经济社会绿色转型。
(三)研究要点
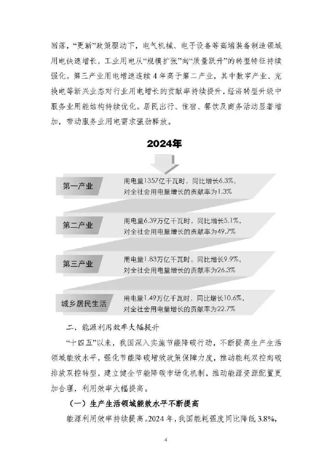
能源消费总量稳增且结构持续优化。2024 年能源消费总量达 59.6 亿吨标准煤,“新三样” 全产业链新增消费占增量 65%;电力消费增速连续高于 GDP 增速,2024 年全社会用电量 9.85 万亿千瓦时;非化石能源消费占比提升至 19.8%,煤炭消费占比降至 53.2%,电能占终端用能比重达 30%,绿色低碳转型成效显著。 能源供给保障能力全面增强。能源自给率保持 80% 以上,2024 年发电量超 10 万亿千瓦时;煤炭绿色智能开发提速,智能化产能占比超 55%;油气增储上产实现历史性突破,2024 年产量当量超 4 亿吨;非化石能源装机突破 21 亿千瓦,风光发电装机与发电量稳居全球第一,核电成为世界第一大国。 能源科技创新实现跨越式突破。清洁能源技术领跑全球,水电、光伏、风电全产业链技术领先,氢能、新型储能技术加快产业化;核电技术从 “跟跑” 到 “领跑”,第四代核电示范工程投运;电网与储能技术创新深化,换流变分接开关等核心装备国产化,压缩空气储能达世界领先水平;化石能源清洁利用技术持续升级,燃气轮机突破海外垄断。 能源体制改革进入快车道。构建 “X+1+X” 油气市场体系、全国统一电力市场体系,煤炭交易市场与碳市场不断完善;能源价格市场化改革推进,油气、电力、煤炭价格形成机制优化;现代能源治理体系加快构建,法律法规、监管效能、标准体系持续完善,为能源高质量发展提供制度保障。 能源国际合作构建立体多元新格局。“一带一路” 能源合作伙伴关系深化,成员国扩至 34 个;能源资源合作与运输通道持续巩固,中俄、中亚等油气合作成效显著;绿色能源合作覆盖全球,光伏组件、风电装备出口占全球 70% 以上;技术合作与贸易投资持续深化,绿色金融创新助力全球能源低碳转型。

报告正文

















完整版报告已上传至星球,扫码加入星球查看完整报告

加入星球,获取30000+完整报告集

— 每天进步一点点 —
报告内容来源于网络,报告版权归原撰写发布机构所有
如有侵权,请联系我们删除
⬇️点击阅读原文,获取报告


