


2025 年中国大模型行业发展研究报告总结
36 氪研究院发布的《2025 年中国大模型行业发展研究报告》,全方位呈现中国大模型行业发展全貌,为从业者、投资者提供了系统且深入的参考依据。

一、大模型行业发展概况
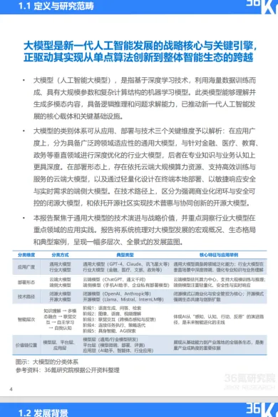
1. 定义与研究范畴
大模型是基于深度学习、经海量数据训练的大规模参数模型,具备多模态处理与推理能力,分为通用 / 行业、云端 / 端侧、闭源 / 开源等类型,报告聚焦通用模型演进与行业模型应用。

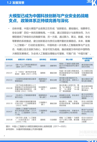
2. 发展背景
全球大模型从技术竞速转向生态竞合,中国稳居第一梯队。国内政策形成 “四位一体” 格局,从战略谋划到系统构建,为行业提供制度与要素支撑。

3. 发展现状
2024 年市场规模约 294.16 亿元,多模态与智能体成竞争焦点。商业化形成四大变现路径,B/G 端为价值主阵地,具身智能赛道增长潜力巨大。

二、大模型生态新范式与企业竞争力
1. CBDG 四维生态模型成为新范式
消费者、企业、设备、政府深度耦合,形成飞轮效应,构成中国大模型发展核心驱动力,是把握市场增长逻辑的关键。

2. 中国大模型企业竞争力
行业进入体系化竞争,核心为五大能力较量。报告构建评价体系,市场形成综合领航、新锐攻坚、场景深耕三大梯队。

三、大模型企业典型案例分析
1. 科大讯飞
深耕 G/B 端,中标领先,布局 C 端应用与 AI 终端,在 CBDG 四维均占稳固生态位。

2. 字节跳动
全栈 AI 布局,依托数据飞轮与 C 端流量,打造生态闭环,多模态技术与海外市场表现亮眼。

3. 阿里
以夸克为尖兵,转型 AI 工具集,通过高粘性策略实现差异化突围。
四、大模型行业未来发展趋势
1. 技术趋势
沿多模态融合、智能体化、具身智能三大路径演进,迈向超级智能。
2. 产业趋势
价值链向应用服务层聚集,生态协同成竞争核心,行业垂直渗透加速。

3. 治理趋势
以安全可信为核心,探索中国特色治理路径,参与全球规则制定。

资料下载方式
Download method of report materials
关注公众号后下方扫码

也可后台发送“联系助理”咨询,或有优惠哦!
(不是在留言里回复哦)
如果您觉咱们公众号不错,请分享给你的朋友同事
让每一位小伙伴都能升职加薪更快成长
入群方式:回复关键字“免费群”


