提示:点击上方"变频器世界"↑免费订阅本刊

广告
本文核心数据:投融资及兼并重组事件
1、上市企业融资主要用于扩增产能
根据对代表性上市企业的梳理,变频器行业的上市公司融资手段主要有定向增发、可转债融资、担保贷款融资、非公开发行股票融资和短期融资的几种方式。从整体来看,我国变频器上市企业的融资主要均为了扩产。2007-2021年代表上市企业的融资事件如下。

2、代表性企业对外投资主要为扩充产能和多样化业务
从中国代表性企业的对外投资来看,合康新能、英威腾、汇川技术、新风光、智光电气、蓝海华腾、禾望电气、新时达、动力源、伟创电气、正弦电气等企业通过对外投资来完善相关技术、实现产能的扩充,以及多样化业务。






3、变频器行业相关的产业投资基金
由于变频器属于细分行业,从关联性来看,与电控、节能产业相关,故前瞻选择从电控和节能产业的备案基金情况侧面窥探中国变频器的基金投资。目前,电控产业的在管基金数量为1个;节能产业的在管基金数量为4个,管理规模最大为20-50亿元。

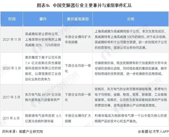
4、兼并重组促进规模扩张和产业链一体化
根据分析,变频器行业的兼并重组驱动因素主要包括扩大市场规模和促进产业链一体化等。比如英威腾收购上海英威腾,有利于公司整合资源;美的集团收购合康新能助于加速美的大型中央空调的变频化进程;施耐德电气公司收购利德华福意为打入中国市场以提升市场份额;东方电气收购东方日立意为完善变频器领域业务等。

5、中国变频器投融资及兼并重组总结

声明 | 此文章来源:前瞻产业研究院,刘海晶。本文为作者独立观点,不代表“变频器世界”立场,所用视频、图片、文字如涉及作品版权问题,请第一时间告知,我们将根据您提供的证明材料确认版权并按国家标准支付稿酬或立即删除内容!

广告
作者招募
《变频器世界》致力于为读者提供价值感更丰富的内容。现诚邀行业内容创作者和专栏作家成为合作伙伴,对于每篇被采纳的稿件,我们将提供业界高水平的稿酬;具有独家角度原创稿件,稿酬更佳。请将简历和原创作品投至邮箱:
mingfei.chen@ca168.com 欢迎有识之士加入!







长按右方二维码加小编,务必注明“公司+职位+称呼”,并指定所入群名称审核通过后邀请进群。

投稿邮箱:inverters@ca168.com
更多服务,敬请关注 “变频器世界”
长按二维码 关注公众号




