推广 热搜: 采购方式  甲带  滤芯  气动隔膜泵  减速机  减速机型号  带式称重给煤机  履带  链式给煤机  无级变速机 

《2018埃森哲中国消费者洞察》:消费者行为的五大趋势

   日期:2026-01-04 06:55:36     来源:网络整理    作者:本站编辑    评论:0    
《2018埃森哲中国消费者洞察》:消费者行为的五大趋势

面对新消费主义的来袭和新消费力量的崛起,埃森哲给出了五点建议。

来源丨埃森哲中国 

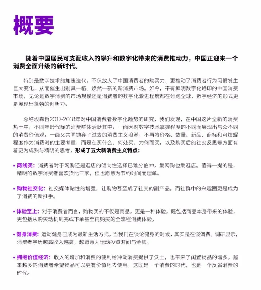
咨询公司埃森哲发布了《2018埃森哲中国消费者洞察》。这份报告指出,人们在选择商品的时候,主要标准已经不再是价格、数量、新品、商标和可炫耀程度,而是更关注买什么、在哪里买、为什么而买。在对消费者行为研究的基础上,报告总结了消费者行为的五大趋势

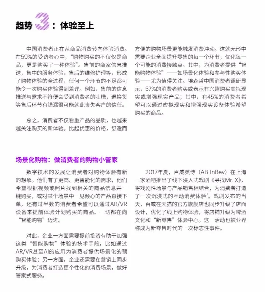
点击图片可放大阅读文字

本文来源

埃森哲中国 

 
打赏
 
更多>同类资讯
0相关评论

推荐图文
推荐资讯
点击排行
网站首页  |  关于我们  |  联系方式  |  使用协议  |  版权隐私  |  网站地图  |  排名推广  |  广告服务  |  积分换礼  |  网站留言  |  RSS订阅  |  违规举报  |  皖ICP备20008326号-18
Powered By DESTOON