

在科技革命与产业变革的浪潮中,新就业形态如雨后春笋般涌现,都市职业人群的职业生涯变得愈发多元与流动。随之而来的,是他们对保障需求的多样化与精细化。《2025年都市职业人群保障需求洞察报告》由南方周末与益普索联合发布,通过对覆盖8个城市的1500名都市职业人群的深度调研,揭示了后基本保障时代下,都市人面临的健康、养老、意外等风险,以及他们对“社保+商保”全生命周期保障体系的迫切需求。本报告不仅为政策制定者、企业雇主及保险机构提供了宝贵的数据支持与策略建议,更为每一位都市奋斗者描绘了一幅安心与可持续的未来图景。

1. 保障需求从“有没有”到“好不好”的转变
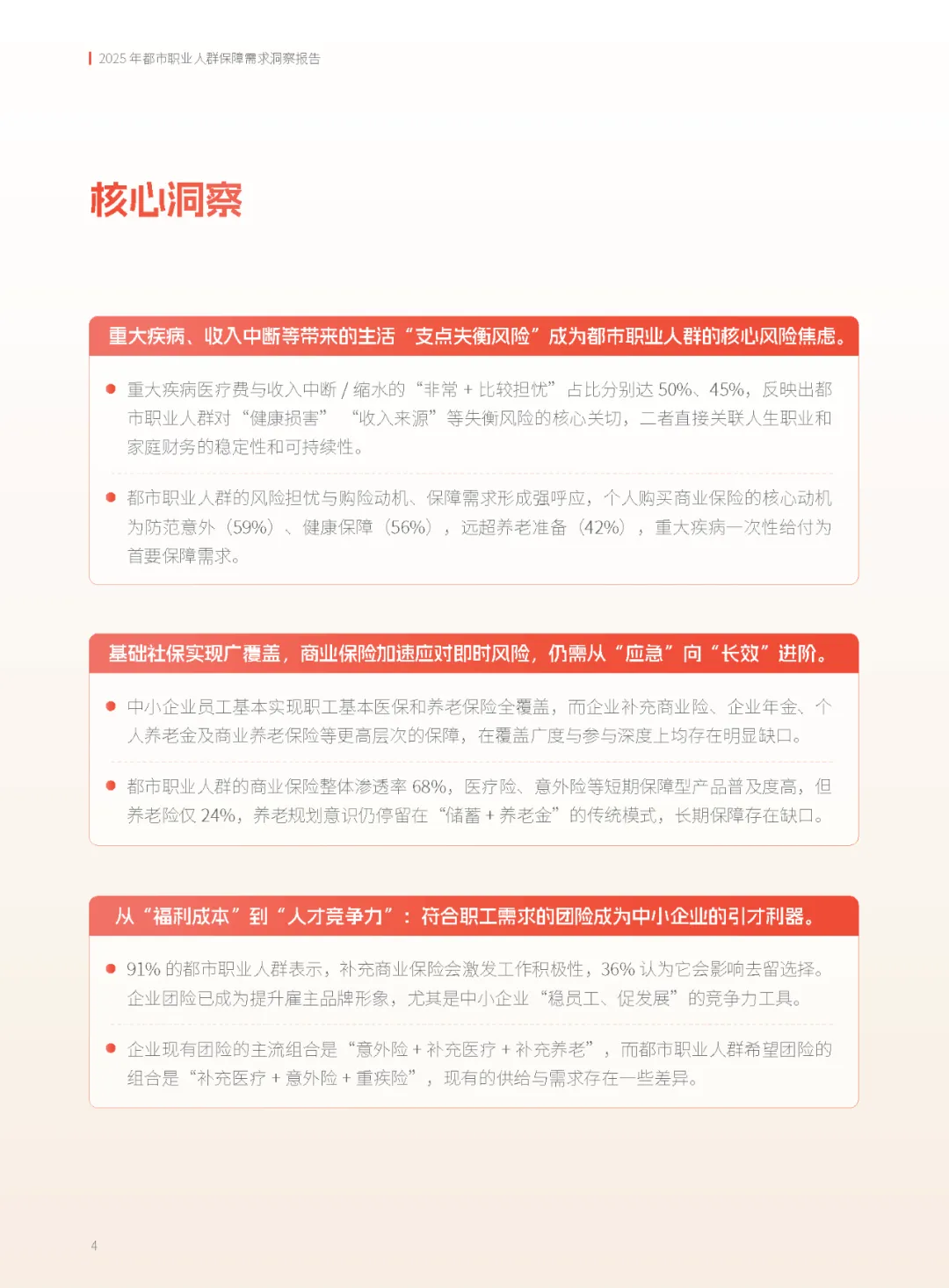
随着基本社保的普及,都市职业人群的保障需求已从基础的“有没有”转向更高质量的“好不好”。报告指出,68%的受访者已购买商业保险,其中医疗险、意外险普及度高,但养老险渗透率仅为24%,反映出长期保障规划的不足。超六成受访者表示愿意配置商业养老保险,将其视为提升退休后生活质量的重要工具。这一转变标志着都市职业人群正步入“品质增配”时代,对高质量医疗保障和可持续养老品质的需求日益增长。
2. 重大疾病与收入中断成为核心焦虑
调研数据显示,50%的受访者对重大疾病医疗费表示“非常+比较担忧”,45%的受访者担忧收入中断或缩水。这两大风险直接关联到家庭财务的稳定性与可持续性,成为都市职业人群的核心焦虑。中小企业员工的风险担忧程度尤为突出,他们对疾病、收入、资产等多项风险的担忧均高于整体水平。这表明,在快节奏与不确定性的城市生活中,重大疾病与收入中断带来的“支点失衡”风险,已成为职场人不可忽视的挑战。
3. 企业团险成为中小企业稳员工、促发展的利器
报告显示,91%的都市职业人群认为企业团险能激发工作积极性,36%的人表示它会直接影响去留选择。对于中小企业而言,提供符合员工需求的团险计划,不仅能够有效提升雇主品牌形象,还能在“稳员工、促发展”方面发挥关键作用。然而,当前企业团险供需存在不平衡,现有团险组合以“意外险+补充医疗+补充养老”为主,而员工更希望增加重疾险等保障内容。这为保险机构提供了产品创新与服务优化的方向。
4. 灵活就业群体保障缺口亟待填补
灵活就业群体作为都市职业人群的重要组成部分,其保障需求同样不容忽视。报告指出,灵活就业人员对商业保险的购买比例和投保金额均低于其他职业人群,保障信心最弱。已购商保的灵活就业者中,36%认为存在保障缺口,对退休后经济来源的预期低于总体水平。用工平台和保险机构需联手,提供低门槛、普惠型的定制化产品方案,以满足灵活就业群体的特殊需求,填补其保障信心缺口。
5. 保障兑现力成为选择保险的核心价值锚点
在保障需求日益多样化的今天,保障兑现力成为都市职业人群选择保险产品的核心价值锚点。67%的受访者将理赔服务效率与体验置于选险核心考量之首,52%的人关注品牌信誉与稳定性。这表明,只有那些能够在风险发生时提供快速、透明、有温度的理赔服务的保险机构,才能赢得都市职业人群的信任与青睐。未来保险的竞争,不仅是产品的竞争,更是全周期风险管理服务与增值服务的竞争。

1.完整版报告点击文末【阅读原文】即可一键跳转网盘快速保存获取!
2.为便于读者查找获取报告等资料,资料厅已配备专属网站并存储超多报告,文档资料等,免费开放给读者查询获取.
3.资料厅-收录海量行业报告_免费分享研报_www.ziliaoting.com

资料厅(www.ziliaoting.com)作为专业资料分享平台,收录最新、最全行业研究报告、文档资料等。全站关键词高级检索,免费获取阅读下载各类行业分析报告、券商研报、文档资料等。























