手机版
二维码
购物车
(
0
)
供应
求购
公司
团购
展会
资讯
招商
品牌
人才
知道
专题
图库
视频
下载
商圈
推广
热搜:
采购方式
甲带
滤芯
气动隔膜泵
减速机
减速机型号
带式称重给煤机
履带
无级变速机
链式给煤机
首页
供应
求购
公司
团购
展会
资讯
招商
品牌
人才
知道
专题
图库
视频
下载
商圈
首页
>
资讯
>
社会热点
2024 中国制造业精益数字化发展报告
日期:2026-01-03 20:28:58 来源:网络整理 作者:本站编辑
评论:0
2024 中国制造业精益数字化发展报告
当前,全球正经历着百年未有的大变局,新一轮科技革命与产业变革逐步深 化,制造业正加速向高端化、智能化、绿色化的方向迈进,智能制造已然成为世 界各主要制造业大国战略博弈的焦点。 回顾全球制造业发展历史,发达国家均将制造业发展置于国家战略的高度, 积极探索技术创新和管理变革驱动产业升级的发展模式,巩固领先优势。
近年来, 我国也明确提出了以中国式现代化全面推进强国建设、民族复兴伟业的中心任务, 强调以智能制造为主攻方向推进制造业数字化转型,加快发展新质生产力、推进 新型工业化。党的二十届三中全会指出,要加快推进新型工业化,培育壮大先进 制造业集群,推动制造业高端化、智能化、绿色化发展。
精益管理是制造业高质量发展的关键要素。在人工智能等前沿科技的推动下, 制造业精益管理与数字化的融合发展步伐显著加快,为智能制造系统的深入发展 奠定了坚实基础。这一进程不仅驱动了制造业产业模式与企业形态的根本性转变, 更助力我国制造业向全球价值链的中高端迈进。 在此背景下,天津爱波瑞科技发展有限公司、中国电子技术标准化研究院、 天津财经大学商学院,连续三年开展“制造业精益数字化发展研究”,共同发布 了三版《中国制造业精益数字化发展报告》。
2024 版报告系统分析了我国制造 业精益数字化发展的现状与趋势,梳理了轨道交通制造业、通用装备制造、钢铁 等典型行业发展精益数字化典型案例,汇总了行业专家对精益数字化的实践认知, 系统研判了当前面临的挑战并提出了切实可行的建议,旨在为业内研究与推进精 益数字化提供参考与借鉴。本报告仍存在不足之处,望各界批评指正。
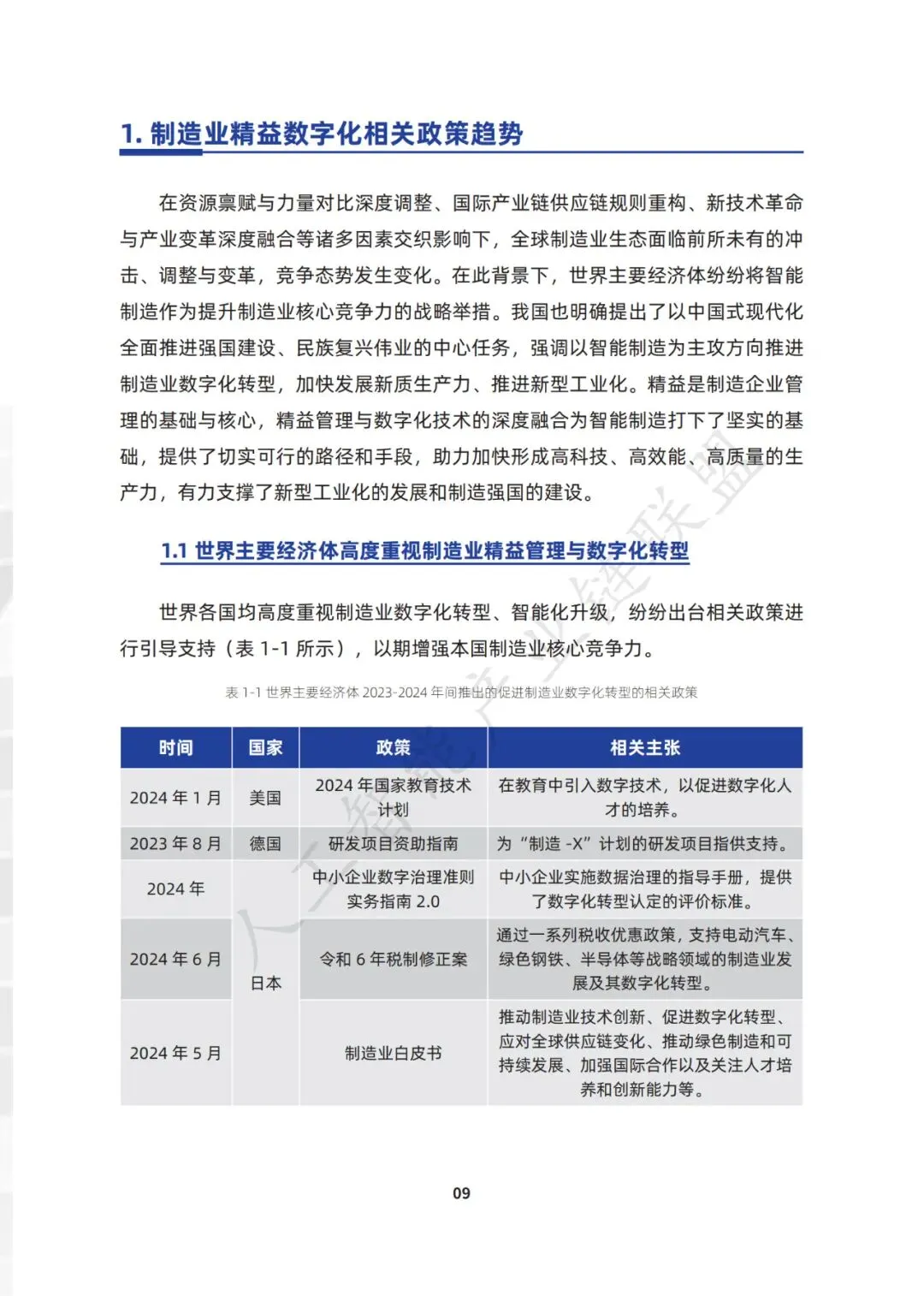
在资源禀赋与力量对比深度调整、国际产业链供应链规则重构、新技术革命 与产业变革深度融合等诸多因素交织影响下,全球制造业生态面临前所未有的冲 击、调整与变革,竞争态势发生变化。
在此背景下,世界主要经济体纷纷将智能 制造作为提升制造业核心竞争力的战略举措。我国也明确提出了以中国式现代化 全面推进强国建设、民族复兴伟业的中心任务,强调以智能制造为主攻方向推进 制造业数字化转型,加快发展新质生产力、推进新型工业化。
精益是制造企业管 理的基础与核心,精益管理与数字化技术的深度融合为智能制造打下了坚实的基 础,提供了切实可行的路径和手段,助力加快形成高科技、高效能、高质量的生 产力,有力支撑了新型工业化的发展和制造强国的建设。
当前,我国制造业企业正面临需求紧缩、竞争加剧等压力。数据显示,2023 年我国出口额同比下降 4.6%,其中对美国、欧盟的出口额分别下降 13.1%、 10.2%。面对这一现状,我国政府相继提出制造业高质量发展、新质生产力和中
国式现代化等新理念,从国家层面为制造业的发展指明了方向。
2024 年 7 月 31 日,国务院发布的《关于加快经济社会发展全面绿色转型的 意见》明确强调要“推动传统产业绿色低碳改造升级”“大力发展绿色低碳产业, 建设绿色制造体系”,提出支持企业运用数智技术、绿色技术改造提升传统产业, 并通过科技创新与商业模式创新等方式,实现传统制造业的可持续发展。
阅读全文,免费下载PDF文件,请点击以下小程序,搜索:精益数字化
打赏
更多
>
同类资讯
• 2026年电子行业度策略:AI驱动产业
0
条
相关评论
推荐图文
推荐资讯
点击排行
0
1
成人私域要怎么做
0
2
私域系统运营
0
3
女朋友背着我做私域结果99➕了!!
0
4
每天看懂一个风口产业——新能源
0
5
转行新能源?这份报告是最好的行业说明书
0
6
AI要崛起了
0
7
2026年中国新能源汽车高压平台行业报告
0
8
找商务数据分析作业代做
0
9
锂电池发展前景
网站首页
|
关于我们
|
联系方式
|
使用协议
|
版权隐私
|
网站地图
|
排名推广
|
广告服务
|
积分换礼
|
网站留言
|
RSS订阅
|
违规举报
|
皖ICP备20008326号-18
(c)2008-2022 免费发布网 All Rights Reserved