
本文摘要:
1.互联网视频平台的崛起带动了中国综艺市场的稳步增长,预计2017年市场规模达到270亿元以上。
2.中国综艺产业链趋于成熟稳定,商业模式以广告招商为主,随着综艺IP的发展和用户付费习惯的养成,IP衍生与用户付费将越来越重要。
3.综艺节目类型多样化,衍生类综艺热度高,文化类与慢综艺逐渐兴起。
4.随着综艺行业的不断发展,未来综艺会增加AI、VR与AR等技术的运用,内容以原创为主,定制化综艺将不断兴起,注重与其他产业的联动发展。
▌综艺概念定义

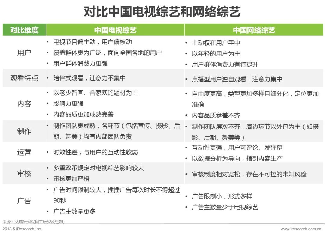
▌中国综艺发展历程与现状
发展年限长,2012年前后处于巅峰时期

伴随网络视频的崛起,2016年以后发展迅猛

▌中国综艺市场规模
预计2017年综艺市场规模将近三百亿
市场稳步增长
综艺作为重要的文化娱乐内容,一直是平台和制作企业生产的重点领域,互联网视频平台的崛起,在一定程度上加速了综艺市场的发展,但并不会出现爆发式增长,更多的是带来一些新的变化,如年轻用户的迁徙、网络综艺类型的细分化等。艾瑞预测,2017年中国综艺市场规模将达到270亿以上,增长速度较为平稳。

▌中国综艺发展动因分析
政策扶持引导、平台强输出、用户细分化和技术进步推动综艺发展
政策属于最大的影响因素,不断规范和引导产业链的参与者,推动国内综艺发展;网络视频的崛起,聚集更多的网民,分流了电视台的观众,创造了更多新机会和方向;年轻人作为综艺内容的主流人群,其喜好和行为特点备受业内企业关注;技术的发展提高了综艺的制作水平,致使越来越多的优质的综艺节目出现。

▌中国综艺产业链

▌中国综艺商业模式
以广告招商为主,不断开拓新的商业模式
现阶段,综艺的收入来源主要是广告招商,随着综艺内容品质的日益提升,以及与其他领域的融合愈加紧密,将不断推进其他商业模式的庞大和成熟。
艾瑞分析认为,随着综艺IP的发展和用户付费习惯的逐渐养成,IP衍生和用户付费将进一步焕发生命力。

▌不同国家综艺的对比
海外市场成熟度高,国内综艺发展空间大
国内综艺行业处于成长期,市场规模增长空间大,产业链上,需要借鉴国外成熟的产业模式,形成完善的产业链以解决行业乱象;内容上,立足中国文化,且需丰富娱乐性、创新力和开放性。

▌中国电视综艺演变特点


