手机版
二维码
购物车
(
0
)
供应
求购
公司
团购
展会
资讯
招商
品牌
人才
知道
专题
图库
视频
下载
商圈
推广
热搜:
采购方式
甲带
滤芯
气动隔膜泵
减速机
减速机型号
履带
带式称重给煤机
链式给煤机
无级变速机
首页
供应
求购
公司
团购
展会
资讯
招商
品牌
人才
知道
专题
图库
视频
下载
商圈
首页
>
资讯
>
社会热点
清华大学:元宇宙发展研究报告2.0版发布!205页PPT
日期:2026-01-03 15:26:35 来源:网络整理 作者:本站编辑
评论:0
清华大学:元宇宙发展研究报告2.0版发布!205页PPT
来源:清华大学
编辑:学妹
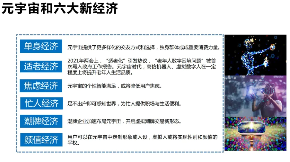
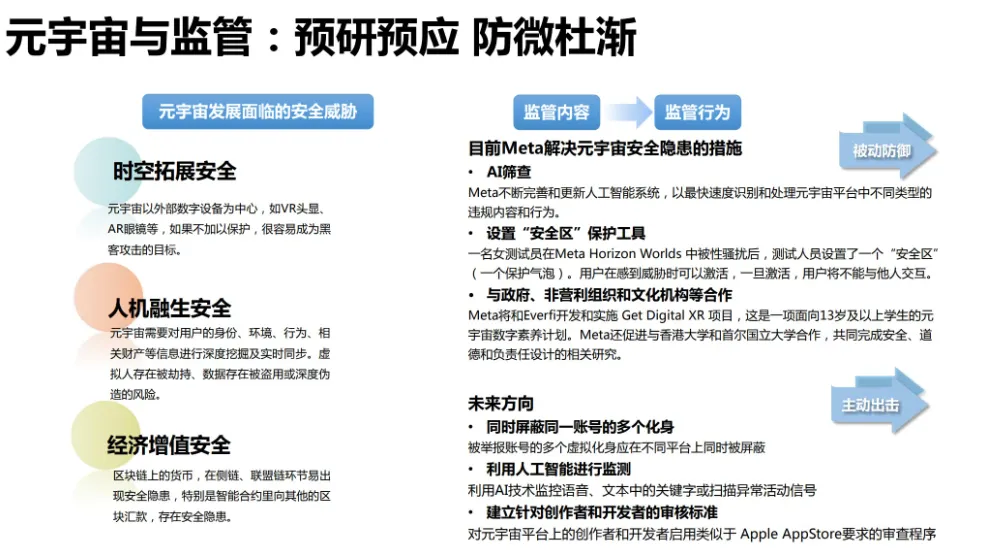
清华大学:元宇宙发展研究报告2.0版
(学术志后台回复“
元宇宙
”可下载)
想查看更多学术文章
点击关注
▼
点击图片查看
参考文献、高效阅读文献等相关文章:
后台回复“
22
”
获取:
《如何提高文献阅读效率?》
《三大牛人看文献的方法,果断收藏!》
《掌握这些方法,没有检索不到的文献!》
《厉害!原来使用图片也能检索参考文献!》
《秘籍:文献综述新招式之系统文献分析法》
《学术小白必读!怎么在中国知网筛选出高质量文献?》
《你正在被外国文献虐吗?学术牛人教你怎样看外国文献!》
《“本文不必参考任何文献”,没想到参考文献还能这么写...》
点亮“在看”
?
打赏
更多
>
同类资讯
• 行业报告丨中移动:AI原生基础设施
0
条
相关评论
推荐图文
推荐资讯
点击排行
0
1
你敢信!7年前,一件夹克筹了394万美金!
0
2
京东|用户增长与市场洞察(电商)
0
3
手把手教你怎么起号(账号风格)
0
4
经典餐饮商业案例分析之瑞幸咖啡(下)
0
5
原来这才是社群的门道
0
6
还在用“免费问卷”做企业决策?
0
7
私域直播top300榜单
0
8
30页报告|2025新茶饮果蔬化消费需求洞察
0
9
单片机开题报告保姆级攻略,框架模板直接抄
网站首页
|
关于我们
|
联系方式
|
使用协议
|
版权隐私
|
网站地图
|
排名推广
|
广告服务
|
积分换礼
|
网站留言
|
RSS订阅
|
违规举报
|
皖ICP备20008326号-18
(c)2008-2022 免费发布网 All Rights Reserved