推广 热搜: 采购方式  甲带  滤芯  气动隔膜泵  减速机  减速机型号  履带  带式称重给煤机  链式给煤机  无级变速机 

重磅!2023能源行业蓝皮书发布(免费下载)

   日期:2026-01-03 04:58:50     来源:网络整理    作者:本站编辑    评论:0    
重磅!2023能源行业蓝皮书发布(免费下载)


点击查看2023十大利器

碳中和从业者必备工具

报告来自正略咨询,由三部分组成:

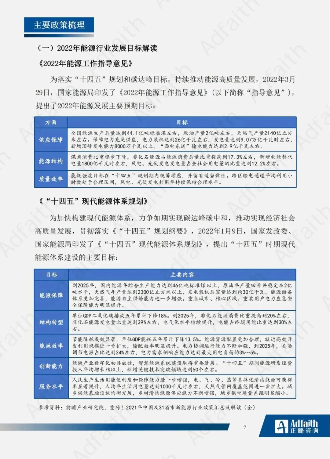
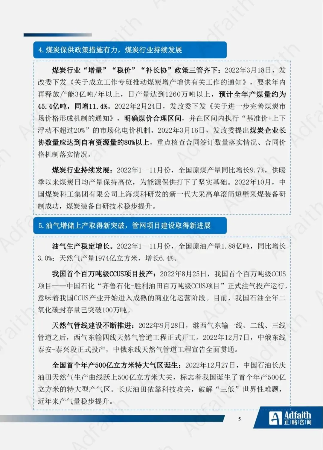
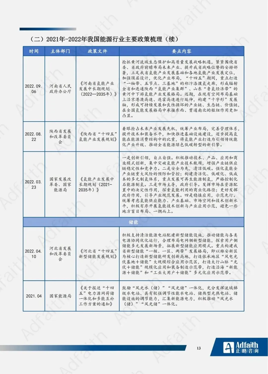
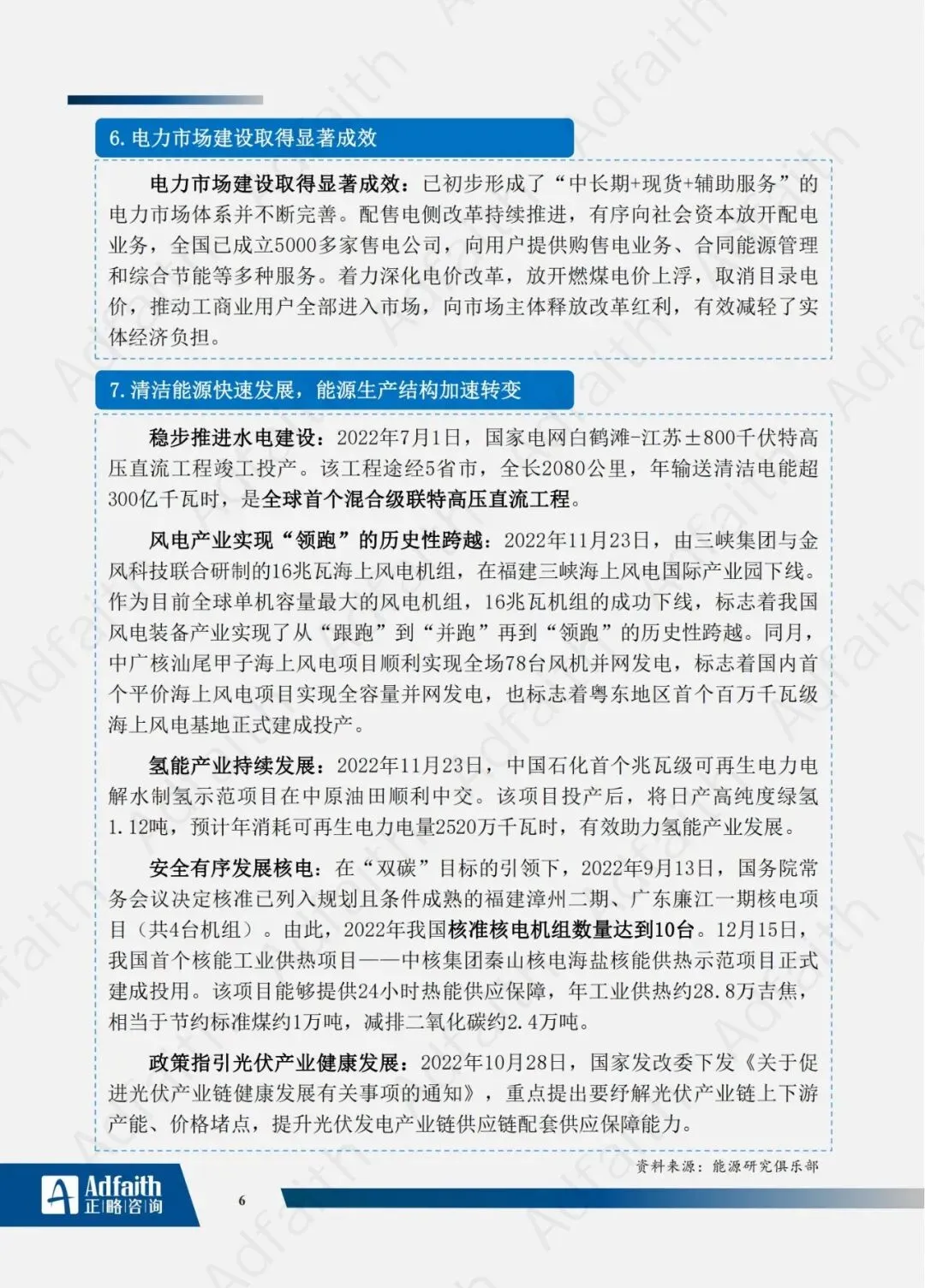
总结回顾篇:重大事件盘点、主要政策梳理、行业总体概览;

行业运行篇:电力行业发展、新能源发展现状及趋势;

热点专题篇:绿色低碳转型、数字化转型、国际化布局。

下载完整版,可扫描下方二维码,添加开颜微信,回复关键词【2023能源行业蓝皮书】即可免费获取,报告已同步共享至知识星球

 
打赏
 
更多>同类资讯
0相关评论

推荐图文
推荐资讯
点击排行
网站首页  |  关于我们  |  联系方式  |  使用协议  |  版权隐私  |  网站地图  |  排名推广  |  广告服务  |  积分换礼  |  网站留言  |  RSS订阅  |  违规举报  |  皖ICP备20008326号-18
Powered By DESTOON