03. AIGC 商业化机会
04. AIGC 投融资情况
05. AIGC 代表厂商

今年在美国科罗拉多州博览会举办的一项绘画比赛数字艺术类别的一等奖获奖作品《Théâtre D'opéra Spatial》(太空歌剧院)在赛后被证实为是 AI 自动生成的画作。该画作是一位名叫 Jason Allen 游戏设计师,使用 AI 软件 MidJourney 生成画像,再通过 PS 修饰画出的。

Jason Allen 在赛后介绍,他将目标图像的光源、构图、氛围要求等关键词输入到 AI 绘画工具 Midjourney 里,自动生成约100幅图像后又花了数周的时间进行微调。
此事件引起一片哗然,大家广泛争论 AI 是否毁了艺术。全球知名图片网站 Getty Images 随后公开表示,鉴于这类图片知识产权不明晰,因此其社区已全面禁止这类工具创建的图片。
但这也带火了 AI 绘画的热潮,AIGC(Artificial Inteligence Generated Content 人工智能生成内容)一时风靡全网,受到了巨大瞩目。
众所周知,无论是 ConTech 还是内容中台、DAM(Digital Asset Management)一直都是近几年内容营销数字化领域的热门,现如今随着 AIGC 的技术和商业化成熟,在内容营销场景中的应用也将越来越广泛。目前 AIGC 在营销场景的主要应用有哪些?AIGC 将为企业的内容营销、营销数字化带来哪些变革?非凡产研对此进行了深度研究,并特别采访了长期专注 AIGC 领域的引力创投创始人 Indigo,以及及国内 AIGC 代表厂商 Fancy Technology 首席商务官默羽、特看科技创始人兼 CEO 吴春松。什么是 AIGC?
1、AIGC 的定义及发展历程
“AIGC”全称为“Artificial Inteligence Generated Content 人工智能生成内容”,中国信通院发布的《人工智能生成内容(AIGC)白皮书》认为,目前关于 AIGC 的概念并没有统一界定,国内产学研界的理解是“继专业生成内容(Professional Generated Content,PGC)和用户生成内容(User Generated Content UGC)之后,利用人工智能技术自动生成内容的新型生产方式”。维基百科给出的解释则是“人工智能合成媒体(AI-generated Media 或 Synthetic Media)”,指“通过人工智能算法对数据或媒体进行生产、操控和修改的统称”。
中国信通院认为,AIGC 的发展主要经历了三个重要阶段:早期萌芽阶段(1950s-1990s)-沉淀积累阶段(1990s-2010s)-快速发展阶段(2010s-至今)。
南京大学数据智能与交叉创新实验室与武汉大学信息管理学院学者发布的论文《人工智能生成内容(AIGC)的技术特征与形态演进》里将互联网形态演化成以下三个阶段:
从网络形态来看,第一代互联网(Web1.0)以个人电脑、信息门户和文件传输协议(FileTransferProtocol,FTP)为典型场景;第二代互联网也被称为Web2.0,以移动互联网、社交媒体和平台经济为典型场景;第三代互联网目前被称为Web3.0,以区块链、元宇宙、人工智能、全真全息为典型场景。
网络形态的演进也为内容生产模式的发展带来了变化引擎。Web1.0时代,以门户网站、论坛等媒介形态生产 PGC 为主;Web2.0时代,移动互联网、SNS 的兴起,UGC 也称为内容生态的主流;Web3.0虽然刚刚起步,但已经可以看到 AI 技术带来的对内容创意、生产、分发的革新。
2、AIGC 当前的应用格局
红杉资本的两位合伙人 Sonya Huang 和 Pat Grady 几个月前曾发表了一篇名为《Generative AI: A Creative New World》(生成式 AI:一个创造性的新世界)的文章,里面提到 AIGC 的应用格局,主要分为文本领域、代码领域、图像领域、语音领域、视频领域、3D 领域等。
文章认为,AI 生成文本是目前最先进的领域,但是对自然语言的正确理解,AI 还需要加强;AI 生成代码短期内将对开发人员的生产力产生很大影响,此外还将使非开发人员更容易创造性地使用代码;AI 语音合成虽然已经出现一段时间了,但是商业化应用才刚刚开始,如何让 AI 语音达到人类质量的门槛还需要一定时间;AI 视频和 3D 模型潜力很大,但应用层面目前则远远落后,期待在未来1-2年有基础的 3D 和视频模型出现。红杉资本于10月份发布了一张海外 AIGC 厂商图谱,包含文本、图片、代码、视频、3D、语音等多个维度,收录了50多家公司。里面包括 Copy.AI、Jasper、Runway 等今年刚刚获得高额融资的明星企业,AIGC 在商业领域的落地应用,已经初步形成一定格局。

长期旅居北美的引力创投创始人 Indigo 在采访中表示,在北美,对于 AI 的投入和研究更多是科技公司主导的,他们主要专注在底层通用的大型语言模型,因为这是生成式 AI 的基础。OPEN AI 实现的能力就是语言训练,通过预处理转换器,掌控你的对话的线索。因此北美的 AI 更多聚焦在在文本训练,自然语言处理领域,因为自然语言是最好的一种人机界面,通俗来说就是“人类表达”,它可以演化出更高层次的逻辑思维,最终都可以通过语言来表达。通过语言输出,可以再将其转换成为图像、视频、语音或者任何其他的数据都可以。所以生成式 AI 目前在创意表达和模拟人类表达方面应用的比较多。但是中国的 AI 则是在模式识别上更有优势,比如图像、视频、文字分析,这是因为中国有大量的数据可以对 AI 进行训练。

AIGC 商业化机会
Indigo 认为 AIGC 首先带来的一大变化就是将一部分基础脑力工作给释放出来,以前面对机器,人还需要去学习如何使用它,但现在人只要告诉 AI 自己想要什么,它就可以自动生成内容。而且基于 Stable Diffusion 这样的开源模型,技术人员可以自由修改成想要实现的场景或能力,相当于 AI 用了全人类所有的语义素材来帮你生成内容。第二个变化是,帮助我们节省了很多创意人力,但是前提是需要将 AI 调教到一个能够稳定输出的状态,因此目前阶段还是很消耗人力的。但是 AI 比人类的想象能力更强,可以生成出其不意的效果,所以从创意生产角度,AI 解放的不是体力劳动,而是智力劳动。特看科技创始人兼 CEO 吴春松认为 AIGC 将为内容营销生态带来两个明显的变化。第一,可以大幅降低内容生产制作成本,而且是同时把 AI 应用端和供给端的成本同时降下来。以前 AI 更多的是用在营销计划的制定、内容的分发和广告投放的个性化分发指导等方面,所以当时也带来了 AI 加数据实现了精准营销红利的很大发展。但 AI 精准营销背后内容供给端的需求其实一直是没有被解决的。现在 AIGC 更多解决的正是内容供给这一端的问题。AIGC 带来了两个很大的突破,一个是从对语义的理解进化到了对语义的分析归纳。以前的算法只能知道这张图片里面有什么标签,有什么主体,分析出大概是什么情况。但现在的语义模型已经具备分析和归纳总结的能力,给它一些很散的内容资料,它就能提炼出结构化的内容。这也正是 ChatGPT 能如此爆火的主要原因。第二个变化是,AIGC 实现了从无到有生成内容。比如 AI 绘画,以前需要人先画好,然后再用 AI 去组装,但现在 AIGC 可以自主像素级生成图片,把内容成本降到了一个很低的标准。当然 AIGC 为营销带来的肯定不只是内容营销生态的变化,对营销数字化生态也会有重要影响。吴春松预测未来将 AI 的生产端跟分发端的数据闭环打通之后,到时候就能根据分发端的效果数据反馈,反向指导 AIGC 的生产,形成真正意义上的颠覆性营销变革。在这个过程中,把这两端的数据闭环串起来,AI 就能知道用户喜欢什么,然后自动生成用户更喜欢的内容。Fancy Technology CRO 默羽认为 AIGC 除了可以降低内容生产和分发成本,还可以通过对比、分析来判断哪些内容需要人工制作,哪些内容只需要 AIGC 就可以完成,进而优化企业内容生产部门的工作流程。Fancy Technology CRO 默羽认为,从品牌角度来说,未来不会按照平台或者线上线下来对内容进行鲜明分类,优质的内容都属于品牌资产的范畴,品牌要实现的目标就是能让所有平台的都能关注到自己的内容。她以Fancy Technology正在服务的某国内知名女装品牌为例,该品牌的组织设置也不再单独分为线上和线下,而是由同一个人负责,因为品牌通过调研发现线上线下用户的重合度变得越来越高,所以需要做的重点是如何打通所有消费场景,对内容进行统一分发。因此对于 AIGC 在国内的规模化商业应用,她认为未来2-3年会在短视频和直播领域率先迎来爆发式增长。首先,一个成熟的品牌现在如果去做线上运营,至少要同时经营5-6个电商平台,同时每个平台里面短视频的入口也很多,因此一个品牌要想在所有平台都覆盖短视频内容,成本和周期负担都是很重的。再加上平台的运营规则不断调整,品牌要想随时做出动态调整,也非常困难。但有了 AIGC 就可以帮助品牌批量化生产和分发短视频内容,同时还能帮助品牌对内容进行自动化、智能化分析和调优。其次,直播已经成为品牌营销的主流标配之一,但是直播的时效性很强,非常讲究跟粉丝之间的实时互动,同时一直靠人开启长时间马拉松式直播,给品牌的负担也很大。AIGC 未来能很好的赋能直播营销。Indigo 分别介绍了北美和中国市场面对AIGC 商业化的挑战。他介绍,目前在北美对于 AIGC 的研究还是科研先行,“学院派”走在前列,虽然随着现在有开源产品,类似 Jasper 这样的“工程派”逐渐开始实现了 AIGC 的商业化应用,但是对于挖掘客户的需求,找到实用的应用场景,还是比较欠缺。而本土 AIGC 赛道的厂商在商业化过程中主要有以下两个难点:AI 训练成本太高,如果像 OPEN AI 这样训练,首先要花大量的时间把需要的素材整理出来,其次需要对算法持续进行调整和训练。开源技术并不意味着所有详细参数都会开源,应用型公司还需要针对自身的需求持续进行训练和优化,这就需要投入大量的人力和财力来支撑。其次是中文素材训练不够,现在大部分都是把英文翻译成中文来训练的,包括 Chat GPT 虽然对全世界语言都进行训练,但也很大概率是通过英文翻译进行的。因此本土 AI 需要加强中文训练。对于海外和本土市场的差异性。吴春松表示,AIGC 是海外目前整个 SaaS 市场面临增长瓶颈的时候,实现突破的一个新的尖刀型应用。同时国外因为人力成本高,对SaaS比较友好,付费意愿和能力也更强,因此像Jasper、Copy.AI 等 AIGC 公司才能迅速获得资本市场和ToB客户的认可。
国内 AIGC 在To B端的应用目前都属于早期阶段,领域内企业普遍都是用大模型训练小模型,做单点商业化应用。To C端则是在 AIGC 作画等娱乐应用更多,大平台主要用于流量运营,提升 C 端用户体验和付费率。本土 AIGC 相关企业商业化主要面临以下三个难点:首先底层大模型现在还处在快速地更新迭代的阶段,还未达到一个稳定状态。比如之前之前很多公司用的是 GPT3 的技术,ChatGPT 则是基于 GPT3.5 实现的,马上 GPT4 要问世,在能力上很大程度又会有大幅提升。所以对像特看科技这样的国内 AIGC 大规模应用型的公司来说,需要时刻跟紧技术趋势,以避免被迭代掉。其次在训练小模型的时候,对生成结果的准确性、可控性还需要优化。目前 GPT3 是以 API 方式开放,并没有真正开源,所以对生成结果的准确性,需要后置再做一些调整才能直接用。
第三,虽然 ChatGPT 对于中文的翻译和输出已经比较理想了,但是对中文语料里一些特殊或者个性化表达,还是有一定程度的限制。但是目前开放的中文原生模型还没有,这方面还需要努力提升。
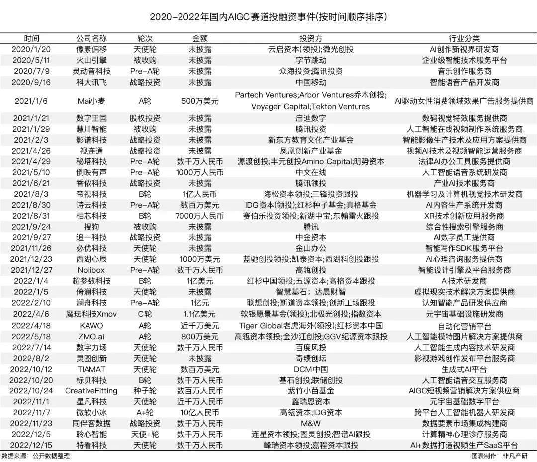
AIGC 投融资情况

2020-2022年,全球 AIGC 赛道融资规模总额达156.2亿元,融资次数共计50次。从全球融资规模来看,B轮及以后轮次(含战略投资)融资规模占比达44.4%。
1、国内融资
国内AIGC赛道企业中,获投较多的如下:
微软小冰,是一家跨平台人工智能机器人研发商,致力于实现跨平台交互,让用户在不同品牌的终端和不同企业的生态中都找到小冰,目前发布了面向个人用户的首个虚拟人类产品线,用户可以自主通过小冰框架,创造并训练其拥有的人工智能主体。在2020-2022年期间,完成3轮融资,分别来自北极光创投、网易、高瓴创投、五源资本、Neumann Advisors、IDG资本、GGV纪源资本、北极光创投,最新于2022年11月7日获得10亿人民币的融资,投资方未披露。标贝科技,是一家人工智能语音交互服务商,基于AI、SaaS开放平台,为客户提供AI数据服务、技术能力、智能语音交互方案赋能服务,包括通用场景的语音合成和语音识别,以及TTS音色定制,声音复刻,情感合成和声音转换在内的语音技术产品,AI数据业务涵盖语音合成、语音识别、图像视觉、NLP等采标服务和平台化自研工具能力。在2017-2022年期间,完成4轮融资,分别来自凯泰资本、深创投、恒生电子、信雅达、腾讯、基石创投、联储创投,共完成8000万人民币及以上的融资,最新于2022年10月20日获得数千万人民币的B轮融资。中科闻歌,是一家大数据与人工智能基础平台解决方案提供商,为政府、媒体、企业提供一站式数据服务和大数据平台解决方案,现在主要提供媒体大数据驱动的影响力传播监测、评估和决策的产品与服务。在2017-2022年期间,完成7轮融资,分别来自中自投资、瑞得辉煌投资有限公司、中科创星、蓝海资本、恒邦资本,友邦投资、中科创星、深创投领投、中科院资本、国科嘉和、金科君创、中自智能创投、丰厚资本、中科创星、友邦投资跟投、深报一本领投、招银国际、兴业国信、新媒股份、华盖资本跟投、中网投,盈富泰克、国开制造业转型升级基金、央视融媒体基金、中关村科学城、盈富泰克、恒邦资本、中科院资本等。共完成11亿人民币及以上的融资,最新于2022年10月20日获得5亿人民币的E轮融资。
超参数科技,是一家AI技术研发商,主要针对机器学习、强化学习、大系统工程等领域进行技术开发与应用,并通过将AI能力和具体业务场景进行深度结合,为企业提供人工智能解决方案。致力于通过人工智能技术,改变游戏内容生产方式,打造有生命的AI,重新定义人与AI的关系。在2019-2022年期间,完成3轮融资,分别来自五源资本、高榕资本、红杉中国,共完成约8.3亿人民币的融资,最新于2022年1月4日获得1亿美元的B轮融资。追一科技,是一家AI数字员工提供商,主攻深度学习和自然语言处理,提供智能语义,语音和视觉的AI全栈服务。公司的AI数字员工智能平台能与业务场景深度融合,提供不同类型的AI数字员工,满足企业和政府用户服务、营销、运营、 办公等多种场景的智能化升级需求,帮助他们降本提效,改善用户体验,驱动创新和增长。在2016-2021年期间,完成6轮融资,分别来自晨兴资本、高榕资本、创新工场、GGV纪源资本、中白产业投资基金、中网投、五源资本、中移创新产业基金、中金资本等,其中,高榕资本参投5轮,晨兴资本参投4轮。追一科技在此期间共完成约4.31亿人民币的融资,最新于2021年9月27日获得战略融资,金额未披露。相芯科技,专注于计算机图形学(Graphics)和人工智能(AI)技术的深度融合,致力于 XR(VR/AR/MR)技术的创新和应用。其自主研发的虚拟数字人引擎和超写实数字物平台,服务了智能终端、汽车、融媒体、在线教育、互动娱乐、短视频、直播、社交等领域,在逾千家国内外企业得到应用。相芯科技可以为未来数字世界和元宇宙应用提供工程化的数字人和数字物整体解决方案。在2016-2021年期间,完成6轮融资,分别来自传媒梦工场、东方富海,陌陌、洪泰基金、普华资本、赛伯乐投资、新湖中宝、东翰雷火,共完成约1.9亿人民币及以上的融资,最新于2021年8月31日获得B轮融资。
香侬科技,是一家产业AI技术服务商,致力于“用AI技术定义产业智能融合发展新范式”。专注于深度学习、机器学习、自然语言处理等人工智能核心技术产业服务。为机构提供非结构化数据处理的人工智能解决方案。在2016-2021年期间,完成3轮融资,分别来自红杉中国、腾讯,共完成约1.3亿人民币及以上,最新于2021年6月21日获得战略融资。影谱科技,是一家智能影像生产技术及应用方案提供商,专注于视觉内容的生产效率与呈现交互方式的技术研究,面向媒体、文化、科教等多行业领域提供一站式的智能解决方案。通过ACM+AGC双重商业增长引擎,为产业链广泛赋能。在2013-2021年期间,完成15轮融资,其中包括2016年4月14日挂牌上市新三板,并于2017年退市,其中分别来自老鹰基金,琨雅资本、德同资本、娱乐工场、浙商创投、新天域资本、德同资本、远创投资、银河证券、中金公司、华泰证券、中泰证券、东方证券、国金投资、中国进出口银行、天津鸿为尚珹股权投资合伙企业(有限合伙)、昆仲资本、赛伯乐投资、平阳箴言裕丰投资管理合伙企业(有限合伙)、复朴投资、宁波元龙睿通投资合伙企业(有限合伙)、高达投资、商汤科技(、软银中国、东方明珠、PAC、前海梧桐并购基金、朗盛投资、葛卫东、曜为资本、中国国际金融股份有限公司、中国建设银行、步长家族母基金、TR Capital、越秀产业基金、巅峰佳境、新东方教育文化产业基金等,共完成约37亿人民币及以上,最新于2021年2月3日获得战略融资,金额未披露。
慧川智能,是一家人工智能在线视频制作系统研发商,用户只需要输入脚本文字,就可以直接通过云端生成相应的视频内容,自动配音,并且用户可以在线进行编辑和修改,同时预览、渲染、视频文件导出和下载等全部能在平台云端完成。在2016-2021年期间,完成4轮融资,分别来自纪源资本、清流资本、头头是道基金、腾讯投资,共完成数千万人民币的融资,最新于2021年1月29日被收购。思必驰,是一家智能语音技术解决方案提供商,基于语音识别、语音合成、语义对话及语义唤醒等技术,致力于提供自然语言人机交互解决方案,应用于智能车载、智能家居和智能机器人领域,旗下开发有“会话精灵”,可应用于企业服务、教育服务、政府服务等市场领域。在2012-2020年期间,完成8轮融资,并且于2020年8月27日完成Pre-IPO轮融资,2012年起获得的融资分别来自联想之星、荷塘创投、新凤祥光明投资管理有限公司、阿里巴巴、元璟资本、元禾控股、中民投、深创投、富士康、联发科、睿薪投资 、聚安投资、国调国信智芯领投、北汽产投、中信金石、上海五信投资管理、明善资本、斐翔投资、境成投资、君子兰资本、珠海大横琴、美的资本、菡源资产、中信证券、元禾控股、清控银杏、致道资本、佳都科技、花城创投等,共获得约15亿及以上的融资。国外AIGC赛道企业中,获投较多的如下:
Synthesia,是一家英国基于人工智能的视频合成工具提供商,用户可以使用API自动生成视频,构建个性化视频内容、可视聊天机器人等。在2019-2021年期间,完成3轮融资,分别来自个人投资人、Seedcamp、MMC Ventures、LDV Capital、FirstMark、MMC Ventures、KPCB、谷歌风投,共完成4.1亿人民币的融资,最新于2021年12月8日获得5000万美元的B轮融资。OpenAI,是一家美国智能机器人产品研发商,专注于智能机器人技术的研发业务,研发了Dactyl系统,具备通用增强学习算法和代码从头学习能力,使机器人能够像人手一样持有和操纵物体;开发了具备机器学习技术的游戏机器人;发布了一种实验性元学习方法,该方法从学习智能体的损失函数发展而来,可实现在新任务上的快速训练。在2016-2022年期间,完成4轮融资,分别来自YC、Elon Musk、微软等,共完成24.5亿美元的融资,最新于2022年1月27日获得2.5亿美元的A轮融资。rct AI,RCT STUDIO是一家AI娱乐技术提供商,致力于运用人工智能打造下一代交互式娱乐体验,团队将前沿的AI技术,特别是深度学习和强化学习,引入娱乐产业,为消费者和制作方提供真正动态且智能的用户体验。rct studio相信下一代的游戏体验将会更加开放,沉浸与智能。人类玩家与虚拟世界的互动将变得更加动态和多元。同时rct studio正在打造各种游戏、云服务、产品和解决方案,帮助设计师和游戏开发者创造真正动态的、智能的游戏体验。在2018-2021年期间,完成5轮融资,分别来自Sky Saga Capital、Y Combinator、星瀚资本、Makers Fund、Galaxy Interactive、Zonff Partners、Galaxy Interactive、Yuanyuzhou Ventures、Springwind Ventures、Bonfire Union、Everest Ventures Group、FBG Capital、Folius Ventures、HashKey Capital、Hash Global、Mr. Liang Xinjun、Lucid Blue Ventures、Mask Network、PKSHA SPARX Algorithm Fund、SNZ等,共完成约3100万美元及以上的融资,最新于2021年11月2日获得1000万美元的A3轮融资。AIGC 代表厂商
1、国内篇
AIGC 绘画

动画设计和数字人创作平台来画官方近期发布信息称已正式推出首款 AI 绘画软件——来画AI绘画,正式加入AIGC赛道。完全没有绘画基础的人,只需通过简单输入一些文字,就可以1分钟创作出高质量绘画作品。
2)蓝色光标创策图文
近日,蓝色光标销博特发布 AIGC“创策图文”营销套件,该套件结合内容营销业务“Know-How”提供从创意、策划、文案、图片等内容一体化智能生成解决方案,通过 AI 技术让 Web 3.0 时代的内容营销实现实时在线、即刻生成个性化内容,构建更有情感、更富质感、更具体验感的新营销方式,实现个性化内容营销。销博特在创意和文案自动生成领域已获得三个软件著作权(创意机、品牌主张、国风文案);同时,在策划案自动生成领域,销博特团队在品牌定位方面结合 NLP 技术并引入数学向量运算,将心智定位转化成一道道数学题,由此形成的品牌定位支持向量机专利正在受理过程中;此前发布的“康定斯基”模型的相关专利和软件著作权也正在申请中。AIGC 素材平台
无界 AI
数字版权在线拍卖平台无界版图也于9月份正式推出自己的 AI 绘画工具无界 AI,国内其他 AI 绘画工具基本都是从纯 AI 艺术领域出发,而无界版图是以数字版权作品的拍卖与流转为核心,将 AI 绘画工具作为赋能工具推出。平台的 AI 绘画工具是基于 Stable Diffusion 的模型研发而成,基本上可以实现 Stable Diffusion 的所有功能,而且支持中文输入。
无界版图还强调,创作者使用无界版图 AI 绘画工具生成的优秀作品,通过平台审核后可顺利上架。创作者也会因此享有该作品的相关版权权益。AIGC 视频
筷子科技是一家企业级创意智能生产及协作增长平台。经过多年的技术沉淀,筷子科技基于自研的图片、音频和视频内容的结构化分析技术引擎 FusionX,通过 AI 自动解构图像及视频创意元素,赋能内容人机协作生产效率,深度分析创意与商业转化效果的关系,并通过商业创意线上化团队协作平台产品,大幅提升内容商家客户团队效率和业务增长。目前,Kuaizi 已经引入众多 AI 内容技术,包括 AI 内容拆分、内容识别、自动字幕、AI 多国语言配音、图片与视频智能标签等 AI 能力,为用户内容生产提供智能服务。在 AI 绘图及文本生成领域,筷子科技也正在加紧研发,为平台用户度身定制最具价值的商业创意 AIGC 应用。
成立于2021年的井英科技专注开发商业短视频“AI+人工”协同创作 SaaS 平台。在2022年,井英科技重点布局海外市场,发布 CreativeFitting 品牌。CreativeFitting 短视频一站式生产平台拥有两大特色功能:在编剧环节,CreativeFitting 提供了智能脚本创作工具,针对平台拥有的上万个行业爆款真人口播脚本参考,以 AI+人工的形式解析和翻译创作脚本。同时还引入了 AI 编剧助手,用户只需要输入参考爆款脚本及产品营销卖点,就能秒级生成多种不同角度的脚本文案,以 AI 启发式脚本创作的形式,可缩短80%以上的创意制作时间;在视频制作环节,CreativeFitting 通过 AI 技术生成了大量的场景化数字人,支持超50个国家及语种,用户可自定义不同场景、人设和语言,整体制作成本仅为线下真人实拍的20%左右,视频生产交付周期小于48小时。
特看科技成立于2022年6月,特看核心团队全都来自阿里巴巴,在在生成式AI、B端视频直播工具领域有着多年的技术及产品落地经验。团队致力于打造服务全球电商商家的内容工具SaaS,目前已推出海外电商数据分析&视频智能生成工具Tabcut.com,数字人直播工具“主播宝”。特看科技聚焦三个核心能力:脚本(大脑)+数字人(主播身体)+素材(商品/服务),然后组装成直播工具和视频工具,主要服务电商腰部商家。AIGC技术主要用在视频文字脚本生成,图片素材生成,数字人直播话术生成,数字人形象生成几个方面。Fancy Technology 成立于2020年4月,核心团队主要来自阿里系。Fancy Technology 以自身的电商经验赋能公开数据,建立了 Open Data Platform 数据应用系统。通过各个平台的公开数据,建设共享内容数据库并进行行业归类,形成美妆、奢侈品、运动服装等典型行业知识库,将商品从多维度进行架构分类,并在中间建立数据关系及利用算法形成知识图谱,进一步分析品牌每一次投放的内容和平台的效果及结果归因,本质上是建设了线上运营认知及决策引擎。产品层面,Fancy Technology 打造了一套覆盖多平台的 BOS 智能营销系统,连接 H5、微信、抖音、快手、微博、小红书、B 站等不同平台的数据,并将跨平台运营中台可视化、可操作化。企业不仅可以分析比对自家品牌与竞品之间的数据及打法差异,还可以建设小红书、抖音等社交媒体平台的素材库,基于千人千面的算法进行优质素材的重组及应用。其次是 Fancy Technology 最近正在推行的数字虚拟人,通过将用户喜好和其他内容数据进行聚合,然后在知识图谱中分类,建成虚拟的人设。该数字虚拟人可以充当微信账号、企业微信账号、线下导购员的账号、官方账号、小红书账号等多个角色。2)拓元智慧

拓元智慧是一家具备原创领先技术的虚拟数智人技术及应用服务商。拓元智慧聚焦于打造能够复刻真人形象、行为、价值观的虚拟人生产平台,并在垂直领域创建具备推理和认知能力的数智人大脑,旨在为大众用户提供在虚实融合世界的分身和交互中介,使其成为新的连接及生活方式,逐步推动虚拟分身和元宇宙的推广和普及化。
3)Mindverse AI

上个月刚刚宣布完成近亿元天使及天使+轮融资的 Mindverse AI 于2022 年11月4日发布了全国首个 AI 角色生成引擎——MindOS平台。这是一个可以定制虚拟人心识的操作系统,提供开放的MaaS(Mind as a Service)服务,目前已向B端用户开放试用。Mindverse AI声称MindOS采用心识宇宙自研的智能心识框架,突破了传统Al单点能力的限制,让虚拟人不仅能与人语言交流,还能有视觉、能认知推理、有自己的记忆和个性,让虛拟人真正有可能成为元宇宙的原住民,去陪伴、服务每一个用户。
11月10日,心识宇宙联合微软文档一同开启复活大眼夹 Clippy 的计划。这是基于 MindOS 创造的第一个心识。心识宇宙帮助 OfficePLUS 给大眼夹进行了改造,增加了新的外形和 AI 功能,方便与用户交流。此外,全新的大眼夹还将成为微软 OfficePLUS PPT 插件的一份子,出现在 AI 实验室中。用户可以在小程序及微软文档公众号体验。
此外,心识宇宙也于近期发布了轻量产品“万物总动员”小程序。用户在抖音搜索“万物总动员”进入,通过 AR 扫描,可以和任何一个物品对话,使其拥有个性和自我认知。

“倒映有声”通过自研神经渲染(Neural Rendering)技术,利用深度神经网络进行图像合成,不需要 3D 建模,就可以快速复刻真人形象,高度还原人物表情和行为。加上“倒映有声”在 ETTS(富情感语音合成)技术上独创的情绪风格表达、控制模块,保留类似真人的音调和韵律,让音色听起来更加饱满自然,充满感情;甚至不需要看字幕,依然可以听清 AI 数字分身的吐字。“倒映有声”自研的TTSA(Text to Speech & Animation)技术即基于文本和语音合成实时生成音频和视频,轻松实现一键文字转音频和视频。只需要上传提前准备好的播报稿件(或其他类型文字),就可以生成以 AI 数字分身为主讲人的视频,实现新闻播报、知识科普、演讲分享、品牌宣传、商品介绍等内容输出。2、国外篇
AIGC 文本领域

Copy.ai 是一家为企业客户建立人工智能驱动的文案写作工具的初创公司。这些自动化工具使用户能够在几秒钟内生成营销副本。CopyAI 的平台具有社交媒体主要文本、标题、链接描述、博客创意等功能。
Copy.ai 主要利用 GTP-3 技术来实现,GPT-3 的模型包含了1750亿个不同的参数。这个巨大的模型训练了数以万亿计的单词和短语,只需要输入文章的标题和核心内容。通过 AI 生成和人工修正,它能不断地训练出更优秀的人工智能。
2)Jasper

AI 文案生成平台 Jasper 上个月刚刚宣布完成1.25亿美元 A 轮融资。用户只需在 Jasper 平台输入主题和关键字,便可利用人工智能技术自动生成相应文本。Jasper 可以生成推送广告、博客、促销邮件、信件等多种文本,应用范围十分广泛。Jasper 还能做到帮助企业优化 SEO,提升 Google 搜索排名。
Jasper 目前支持超过25种语言,拥有 5 万名活跃用户,共生成超过 60 亿字文本。Jasper 的订阅套餐每月24美元起,包括2万字的文本生成量。
AIGC 视频领域
1)Runway

成立2018 年的图片和视频 AI 编辑软件提供商的 AIGC 公司 Runway 于 12月5日宣布获得5000万美金的C轮融资。Runway 主要为设计师、艺术家和开发人员提供一系列的工具和平台,帮助他们利用人工智能技术创建作品。
该公司创始团队在接受福布斯采访时介绍,目前包括 New Balance、好莱坞制作公司等企业客户都在使用 Runway 来制作内容。其CEO Cristóbal Valenzuela 还表示,从长远来看,他希望能建立一个类似于 Adobe 的人工智能原生视频编辑软件工具套件。
AIGC 绘画
1)Stability.AI

Stability.AI 是一家由 AI 驱动的视觉艺术初创公司,通过其开放的 AI 工具,用户可以根据输入文字信息来创建图像。Stability AI 成立于2020年,在2022年8月才正式公开发布 Stable Diffusion,今年10月,Stability AI 刚刚宣布完成了1.01亿美金的种子轮融资,估值达10亿美金。
Stability AI 采用的是开源技术,用户可以在其代码的基础上构建与设计、电影、增强现实、视频游戏、广告甚至电子商务相关的应用程序。
目前,其社区开始通过这套开源技术已经创造出了几乎涵盖所有媒体内容形态的 AI 模型,包括图像、语言、音频、视频以及3D内容等 AI 模型。
AI 语音平台
1)Resemble.AI

Resemble.AI 是一款灵活的 AI 语音生成器,可帮助用户从文本中创建语音,以及为广告生成文本。同时还可以帮助用户创建定制的语音,用作语音助手,并克隆呼叫中心代理的语音。
Resemble.AI 为合成语音提供了四个单独的选项,允许用户使用 API 创建语音。用户可以从众多配音演员中进行选择,或者在没有文稿的情况下上传原始音频。今年早些时候,Netflix 就采用 Resemble.AI 为纪录片《安迪-沃霍尔日记》(2022)重新还原了安迪-沃霍尔的声音。
AI 对话平台
1)ChatGPT

ChatGPT 是 OpenAI 开发的一个大型预训练语言模型。它是 GPT-3 模型的变体,GPT-3 经过训练,可以在对话中生成类似人类的文本响应。ChatGPT 旨在用作聊天机器人,用户可以对其进行微调,以完成各种任务,如回答问题、提供信息或参与对话。与许多使用预定义的响应或规则生成文本的聊天机器人不同,ChatGPT 经过了训练,可以根据接收到的输入生成响应,从而生成更自然、更多样化的响应。
OpenAI 是一个人工智能(AI)研究实验室,由营利性公司 OpenAI LP 及其母公司非营利 OpenAI 股份有限公司组成。该组织由埃隆·马斯克(Elon Musk)、萨姆·奥特曼(Sam Altman)和其他人于2015年末在旧金山成立,他们共同承诺了10亿美元。马斯克于2018年2月从董事会辞职,但仍然是捐助者。2019年,OpenAI LP 从微软获得了10亿美元的投资。
结语
虽然 AIGC 即将为营销领域的内容生产和创意能力带来极大的进步,但是 Indigo 也强调,除了关注 AIGC 带来的正面影响,我们也要关注 AI 引发的商业伦理问题。开源的 AI 训练会有点危险,被不法分子拿来生成一些具有侵害性、甚至是违法内容。包括 AIGC 生成的内容的归属权,目前也处在一个暧昧不明的灰色地带。由于 AI 都是通过现实中的图片训练的,因此很难进行实质性版权界定。以全球最大的图片网站 Getty Images 为代表的多家平台在几个月前就明令禁止上传和销售使用 DALL-E、Midjourney和Stable Diffusion 等 AI 艺术工具生成的插图。
对于 AIGC 生成的内容的合规性,各国有不同的衡量尺度,如何制定界定和评判的标准,都是随着 AIGC 技术兴起之后要讨论的新议题。 AIGC 是下一代内容生产力工具,这是毋庸置疑的事实,相信这一天很快就要来到!