推广 热搜: 采购方式  甲带  滤芯  气动隔膜泵  减速机  减速机型号  履带  带式称重给煤机  链式给煤机  无级变速机 

一文看懂2022年全球动力电池行业竞争格局与竞争趋势

   日期:2026-01-03 03:25:51     来源:网络整理    作者:本站编辑    评论:0    
一文看懂2022年全球动力电池行业竞争格局与竞争趋势
本文来自:维科网产业研究中心

行业集中度高度集中,强者恒强

在刚刚过去的2022年上半年,全球动力电池装机量同比大涨了76%至202GWh,从中我们看到一方面新能源汽车进入发展快车道,对动力电池的需求极大;另一方也看到全球动力电池厂商不断投资建厂扩大产能,头部企业快速发展,牢牢把握住市场份额。
其中,中国动力电池厂商以绝对优势霸榜前十,国内厂商占据56%的份额,日韩厂商份额在36%左右,前十玩家合计占据92%的市场,行业集中度高度集中,强者恒强。
图表1:2022年上半年全球动力电池装机量TOP10(单位:GWh,%,亿元)
数据来源:SNE、OFweek产业研究中心
具体来看,宁德时代同比增长5个百分点,以34%的市场份额霸榜第一,领先第二名超过20个百分点,从份额上看,宁德时代对得起“宁王”这一市场称号了,34%的市场份额概念就是全球每三台电动汽车就有一台搭配了宁德时代的电池,恐怖如斯。
LG新能源较去年同期仅增加1GWh装机量,市场份额出现急剧下降,下降了10个百分点;同时,松下掉出前三,市场份额下降5个百分点至10%;比亚迪上升一位进入前三,市场份额增长5个百分点,至此前三中国厂商占据两个名额。
总体来看,除宁德时代、比亚迪之外的四家中国厂商从装机规模来看与日韩厂商差距还是比较大,但可以看到差距正逐步缩小,值得一提的是中创新航较去年同期增加了6GWh装机量,距三星SDI仅一步之遥。
从营收规模来看,宁德时代也是遥遥领先其他同行,得益于动力电池市场井喷式发展,宁德时代已经连续五年拿下世界第一排行。

全球动力电池厂商加码布局,产能加速释放

当下,我国新能源汽车产业已迈入规模化快速发展新阶段,巨大的市场预期下,全球动力电池厂商加码布局,动力电池企业对于产能的扩张近乎饥渴。根据公开信息不完全统计,国内主流厂商至2025年产能有望超过1TWh,其中CATL规划产能超670GWh,比亚迪所规划的产能约450GWh,蜂巢能源产能规划表现激进,两年时间,产能规划翻五倍,从计划2025年规划120GWh的动力电池产能到规划600GWh产能,产能规划仅次于宁德时代。
图表2:全球主流动力电池厂商产能规划(单位:GWh)
资料来源:各公司公告 OFweek产业研究中心测算
除国内厂商,主流日韩厂商也积极扩充产能。
据报道,LG新能源计划今年投资约7万亿韩元,用于提升该公司在全球的电动汽车电池产能。根据计划,LG新能源全球产能将在今年年底提高至200GWh,到2025年达到520GWh。今年主要的投资项目包括通用汽车的合资工厂,美国密歇根与中国等生产基地的产能扩大和研发投资。
7月,松下电池表示将斥资40亿美元在美国堪萨斯州德索托建造一座电动汽车动力电池工厂,预计将生产4680圆柱电池,满足特斯拉及其他整车配套需求。
此外,三星SDI电池扩张产能支出2022年预计接近3万亿韩元(约合156亿人民币),同比增长近50%。为实现电池产能扩张,三星SDI正在进行匈牙利Goed工厂的扩建,并计划投资1.7万亿韩元(约合88.4亿人民币)在马来西亚建厂。此外,今年5月三星SDI也宣布与汽车厂商Stellantis合作,在美国印第安纳州建立第一家美国电池厂。

结构创新百家争鸣,4680、麒麟电池、刀片电源各领风骚

2019年可以说是动力电池结构创新元年,各动力电池企业以及各大车企积极探索动力电池结构创新,推出各类去模组化、集成化的电池结构创新技术,并在新能源汽车市场逐步予以应用。
当前,电池包模块化、标准化程度不断加深,整个电池包的生产环节集中度继续提升为大势所趋,以宁德时代、比亚迪为代表的动力电池企业以及以特斯拉为代表的各大新能源汽车车企对动力电池结构的进一步革新引领着整个电池行业的发展。
图表3:动力电池结构创新案例汇总
数据来源:信达证券 OFweek产业研究中心整理
CTP(Cell To Pack,无模组动力电池包)是宁德时代主推的电池结构集成技术,其发展大体可以划分为3个阶段,分别为CTP1.0、CTP2.0和CTP3.0。
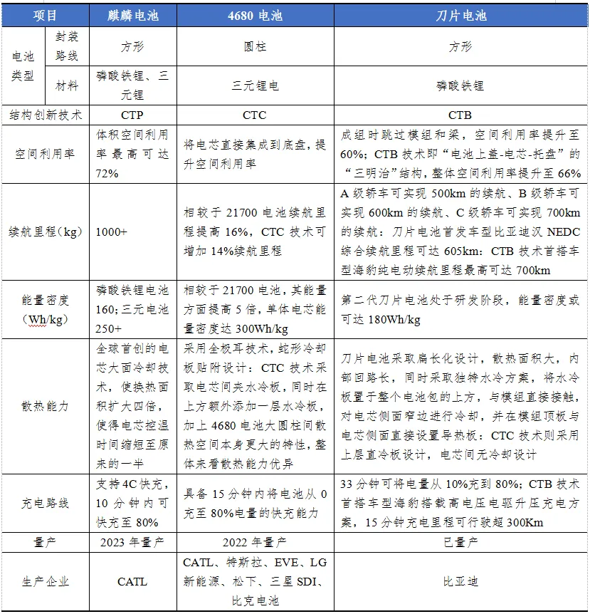
2022年6月23日,宁德时代首次公开发布麒麟电池(CTP3.0),开创结构创新之路。通过第三代CTP技术革新,麒麟电池成为全球集成度最高的电池,体积空间利用率最高可达72%,同时可将三元电池系统能量密度提升至255Wh/kg,磷酸铁锂电池系统能量密度提升至160Wh/kg,量产后整车续航可实现1000km以上。
此外,在安全性、电池寿命以及快充性能等方面也得到了进一步提升。由于推出时间较短,目前在市场上还未有实际应用,预计将于2023年量产,理想汽车旗下新能源车已确定搭载。
图表4:宁德时代三代CTP性能差异
数据来源:OFweek产业研究中心
2020年9月23日,特斯拉推出4680电池,是特斯拉继18650电池、21700电池之后推出的第三代电池,相较于21700电池,4680能量方面提高5倍、续航里程提高16%、动力方面提高6倍、成本方面降低14%;冷却方面,特斯拉采用蛇形冷却板贴附设计,而且内部散热鳍片自成回路,无需串联,整体来看散热能力优异。2022年1月特斯拉生产了100万块4680电池,意味着放量在即。
目前,特斯拉拥有CTC技术、4680电池以及一体式压铸三大前沿技术,在新能源汽车领域是一面旗帜,引领电池结构创新。
此外,比亚迪着重从安全和续航出发,2020年3月推出比亚迪刀片电池,其技术逻辑为将单体电池通过阵列的方式排布在一起,就像“刀片”一样插入到电池包里面,在成组时跳过模组和梁,减少了冗余零部件,形成类似蜂窝铝板的结构,从而大幅提升集成效率,空间利用率提升至60%,该技术在电池安全、强度、续航、耐低温、寿命、功率、成本以及快充性能等方面有着显著优势。
目前,比亚迪研发团队大力推进刀片电池的研发,计划推出第二代刀片电池,最快将于2022年推出,性能提升将主要体现在温控能力和能量密度提升方面,其中能量密度或可达180Wh/kg。
图表5:典型结构创新电池对比分析
数据来源:OFweek产业研究中心整理
目前大部分动力电池的技术创新以结构创新为主。比亚迪刀片电池,从本质来讲是磷酸铁锂电池的一种,通过对电芯外形、布局排列的重新设计以及生产工艺的改进使刀片电池容量大幅提升。
特斯拉4680大圆柱电池采用无极耳以及CTC技术,将电芯直接集成到底盘,为车辆减重10%,增加14%续航里程。
宁德时代发布的第三代CTP技术-麒麟电池本质仍属于三元锂/磷酸铁锂电池,CTP被称为无模组电池包,由于取消了包裹在电芯外的模组,电池包有了更多空间排列电芯,系统能量密度得以增加,从而提高电池的续航里程。
此外,诸如国轩高科JTM集成技术、广汽弹匣电池、中航锂电one-stop电池、长城汽车大禹电池、零跑CTC方案、上汽魔方及蜂巢能源叠片电池工艺都是着力在电池结构领域进行的创新。
除了结构创新之外,目前动力电池技术也有在材料上创新。除了全固态电池还需要若干年的努力才能实现商业化量产之外,从材料上看,高镍电池、无钴电池、无镍无钴电池等已经相继开始研发或发布。
结构创新与材料迭代持续构筑中国电池企业竞争力;第一轮电池供应链重组受益于软包式微、方型崛起,磷酸铁锂、高电压三元、CTP等加成下宁德时代快速突破欧洲市场,未来三年市占率有望不断创新高;第二轮重组中新的电池结构(如大圆柱、麒麟电池)及材料体系(超高镍、磷酸锰铁锂)将成为重要创新,提升中国电池企业获取全球车企订单的竞争力。

向上游材料、设备延伸布局

21年开始电池企业加大上游资源端布局力度,据不完全统计,近年相关投资近20起,包括宁德时代布局四川锂辉石矿和宜春锂云母矿,比亚迪参股扎布耶盐湖、投资建设盐湖产能。随着22年下半年和23年开始相关布局的陆续贡献,预计拥有资源布局的锂电池企业后续成本优势将进一步凸显。
此外,国内头部厂商在布局上游材料资源的同时也把目光投向了上游设备企业,其中宁德时代投资入股了4家企业,包括先导智能、利元亨等设备龙头企业,以满足其对生产设备的需求供应。
图表6:2022年动力电池厂商供应链布局汇总
数据来源:OFweek产业研究中心整理

集体出海成为共识

随着欧洲等海外市场需求的快速提升,海外市场对于动力电池厂商具有极大的吸引力。根据欧洲汽车制造商协会数据,2021年欧洲30国实现新能源乘用车注册量226.3万辆,同比增长65.7%,电动化率从2020年的11.5%提至19.2%。美国汽车创新联盟数据则显示,2021年美国新能源轻型车实现销量71.6万辆,同比增长124.6%,电动化率从2020年的2.2%提至4.8%。
出海已经成为国内电池企业的一致选择。目前,宁德时代、国轩高科、亿纬锂能、蜂巢能源、孚能科技等多家电池厂商均已启动海外建厂,此外如中创新航、欣旺达等也已经明确海外扩张计划。
相比之下,在海外扩张方面,LG新能源、三星SDI、SKI、松下等日韩企业已早早地走在了前面,尤其是在全球经济的重要区域——欧洲和北美,都已拥有多座电池工厂。
图表7:动力电池厂商海外建厂最新汇总
数据来源:OFweek产业研究中心整理

下一代动力电池看固态电池、钠离子电池

钠离子电池成本优势明显
随着锂价格的暴涨,电池企业成本高企,利润下滑,材料替代逐渐成为了行业变革研究的方向,加之锂电资源在全球处于比较稀缺的状态,在这个时候钠离子电池重新进入厂商的视野。相比于锂电池,钠离子电池的最突出优势在于钠离子电池成本优势显著。
目前钠电池的技术成熟度尚不及锂离子电池,处于导入期向成长期过渡阶段,尚未形成产业规模,同时我们看到随着新能源装机规模带来的储能需求以及海外户用储能的发展,钠离子电池的成长空间将进一步打开。
目前来看电池、正极、负极等核心材料国内产业链均有相关企业布局。其中典型代表有宁德时代、中科海钠和钠创新能源。
宁德时代2021年7月发布第一代钠离子电池能量密度达160Wh/kg,预期第二代超200Wh/kg,2023年形成基本产业链。
固态电池能量密度高,安全性好
2020年11月,国务院办公厅印发《新能源汽车产业发展规划(2021-2035)》,规划指出在“实施电池技术突破行动”中,加快固态动力电池技术研发及产业化被列为“新能源汽车核心技术攻关工程”。发展固态电池的最大动力来自固态电池的能量密度及其安全性能,可以说完美解决现在动力电池的不足与安全隐患。
从能量密度来看,液态锂电池难以实现中长期动力电池能量密度发展要求,固态锂电池优势显著,与传统液态锂电池相比,得益于更高的电化学窗口,可以匹配高能正极材料和金属锂负极,固态电池的理论能量密度更高,在同条件下可以达到液态电池的两倍。
从安全性来考虑,液态电池的安全隐患主要归因于液态电解质,固态电池以固态电解质替换,热稳定性更强,大大降低了自燃、爆炸的风险。
此外,固态电池不需要电解液和隔膜,可简化封装、冷却系统等,整体电池包的重量和体积得以缩减,提升续航能力。
但全固态电池商业应用的技术瓶颈仍面临较大挑战,主要是1)界面问题影响电池性能:固与固的界面阻抗大,影响电池功率,同时界面接触差在循环过程中界面将不断被破坏,影响电池寿命:2)固态电解质影响快充性能:固态电解质中锂离子的迁移率较低,尤其是聚合物和氧化物固态电解质,电池的快充性能将有所受限。
目前,锂电/电池企业及整车企业都积极布局固态电池技术,但行业尚处于半固态向全固态发展的阶段,全固态电池的技术难题仍有待解决,真正实现产业化及规模上车仍需要较长时间。
图表8:锂电/电池企业及整车企业布局固态电池情况
数据来源:德勤 OFweek产业研究中心整理
作者:维科网产业研究中心锂电分析师 天越

活动预告

NEW

往期热点推荐

(点击链接阅读)
宁德时代签约中国移动!
解决电解液转运4大痛点!全新产品可体验!
☞面向TWh时代的OS高锰铁锂电池来了!
宜昌电池新项目开工:600亿,150GWh!
宁德时代麒麟电池首批落地车型正式揭晓!
重磅!欣旺达再获23家企业投资!
又一家三元材料龙头企业涉专利诉讼!
超充时代,动力电池大电流测试“升维”
蜂巢能源全资接盘中兴通讯子公司

世界级“胶卷大王”转型,进军电池制造!

报料及投稿 | editors@ofweek.com
  广告及商务合作 | 焦小姐:19168597392/0755-83279005-870

加入锂电行业交流群

长按二维码,备注“姓名-公司-岗位”申请入群

 
打赏
 
更多>同类资讯
0相关评论

推荐图文
推荐资讯
点击排行
网站首页  |  关于我们  |  联系方式  |  使用协议  |  版权隐私  |  网站地图  |  排名推广  |  广告服务  |  积分换礼  |  网站留言  |  RSS订阅  |  违规举报  |  皖ICP备20008326号-18
Powered By DESTOON