手机版
二维码
购物车
(
0
)
供应
求购
公司
团购
展会
资讯
招商
品牌
人才
知道
专题
图库
视频
下载
商圈
推广
热搜:
采购方式
甲带
滤芯
气动隔膜泵
减速机
减速机型号
履带
带式称重给煤机
链式给煤机
无级变速机
首页
供应
求购
公司
团购
展会
资讯
招商
品牌
人才
知道
专题
图库
视频
下载
商圈
首页
>
资讯
>
社会热点
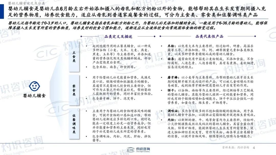
全球及中国婴幼儿辅食行业蓝皮书
日期:2026-01-03 03:11:27 来源:网络整理 作者:本站编辑
评论:0
全球及中国婴幼儿辅食行业蓝皮书
来源:CIC灼识咨询 版权归原作者所有
没看
够
?
加
入
奶
粉
核
心
群
,
直
接
开
聊
!
群
满
了?
加奶粉关注首席服务员
回
复
【
母
婴
】
拉
你
入
群
关注母婴行业观察内容矩阵
get更多精彩内容↓↓↓
打赏
更多
>
同类资讯
• AI投入回报率几乎为零?报告揭示:
0
条
相关评论
推荐图文
推荐资讯
点击排行
0
1
你敢信!7年前,一件夹克筹了394万美金!
0
2
京东|用户增长与市场洞察(电商)
0
3
手把手教你怎么起号(账号风格)
0
4
经典餐饮商业案例分析之瑞幸咖啡(下)
0
5
原来这才是社群的门道
0
6
还在用“免费问卷”做企业决策?
0
7
私域直播top300榜单
0
8
30页报告|2025新茶饮果蔬化消费需求洞察
0
9
单片机开题报告保姆级攻略,框架模板直接抄
网站首页
|
关于我们
|
联系方式
|
使用协议
|
版权隐私
|
网站地图
|
排名推广
|
广告服务
|
积分换礼
|
网站留言
|
RSS订阅
|
违规举报
|
皖ICP备20008326号-18
(c)2008-2022 免费发布网 All Rights Reserved