【华安互联网传媒团队】
金荣13764715812 / 葛树名13940278070 / 戚宏彬17694872039 / 石月昊13610852578

主要观点
投资建议
一方面,生成式AI带来的是生产效率的提升,将大家从重复性劳动解放,生产内容更快,将更多精力放在创意等更重要的事情;同时降低用户的学习成本,吸引更多的用户来生产内容或者消费内容,也会改变与商品的交互方式,从而促成交易转化,以上两点将同时提升活跃用户数及提高市场规模,如游戏、电影、有声书、电商平台等多领域,建议关注布局大模型的阿里巴巴-SW、腾讯控股、百度集团-SW等。
“从通用到专业?”还是“从专业到通用?”,建议在关注大模型的同时,同时关注NLP领域参数量相对较小的特定领域模型及其应用,有望通过低成本的方式加速落地,如蓝色光标、秘塔写作猫(一级项目)等;CV模型参数量通常较小,且语料库不存在中英文差异,同样值得关注,如美图公司、万兴科技、易点天下等。
从大模型训练的角度,语料库及内容安全审查是生成式AI蓬勃发展的基石,建议关注阅文集团、中文在线、人民网、新华网、川网传媒、中国科传等。
在语言领域,聊天对话类如电商机器人客服、互联网内容的生成、文章生成、游戏内容、游戏NPC对话等领域过去几年AI算法均有应用,大模型算法有望提供新思路,使得对话及内容生成的全局能力、角色定位、文本长度及精品度更为优质,建议关注在相关领域持续探索AI算法的公司,关注阿里巴巴-SW、京东集团-SW、焦点科技、值得买、网易-S、腾讯控股、吉比特、三七互娱、巨人网络、天娱数科等。
在视觉领域,SAM模型产生了较大的影响力,从以前的基于卷积神经网络的纯图像特征,进阶到了利用Prompt指令去学习理解图片,大幅提高图片分割能力并且具备内容多模态理解能力。从工具侧而言,新的底层技术为其产品的可用性赋能,会使得用户使用学习成本更低,吸引更多B或者C的用户,并提升用户的留存及复购;应用侧,比如电影、动画片制作则会提高生产效率,从而生产更多优质内容,建议关注兼具IP的上海电影、光线传媒、华策影视、奥飞娱乐等。
风险提示
人工智能相关政策风险;AI模型等技术进步不及预期;用户增长不及预期等。
主要研究方法及相关概念
主要研究方法:本报告主要通过对巨头厂商的大模型,以及基于Transformer模型已有应用落地的各类AI模型的盘点,以及海外重点股权投资项目、国内一级市场及二级市场重点公司的产品及布局研究,来梳理未来应用落地的方向。
相关概念:
深度学习(Deep Learning):深度学习(DL,Deep Learning)是机器学习(ML,Machine Learning)领域中的一个方向,相较于传统的浅层学习,深度学习的不同在于强调模型的深度以及明确特征学习的重要性。
注意力机制(Attention Mechanism):90年代提出,2014年深度学习革命,将注意力机制放到了视觉领域。其源于对人类视觉的研究。在认知科学中,由于信息处理的瓶颈,人类会选择性地关注所有信息的一部分,同时忽略其他可见的信息,上述机制通常被称为注意力机制。
Transformer 模型:标志着AI发展的新阶段,具备很强的全局学习能力及很好的迁移能力,背后的原理是注意力机制。2017年谷歌提出Attention is all you need,最早的模型用在英语翻译德语的机器翻译,该模型可以让机器学习全局信息,多重记忆力模型优于此前的循环神经网络。当前Transformer模型被广泛应用,包括语言模型、图像生成、图像分类、图像分割、生物医学(alpha Fold)、机器人控制(Gato控制机械臂)等众多领域。
生成式 AI :生成式 AI 是指人工智能模型可以根据训练过的数据创建新的内容、模式或解决方案。2023年4月国家互联网信息办公室起草的《生成式人工智能服务管理办法(征求意见稿)》向社会公开征求意见。
AGI(通用人工智能):AGI也被称为强人工智能、完全人工智能,是指智能代理理解或学习人类所能完成的任何智力任务的能力。强人工智能与弱人工智能形成对比,后者不拥有一般的认知能力,而是被设计用来解决一个确切问题的程序。
请在Wind研报平台,搜索关键词“华安 AIGC”获得研报PDF版本。

如需获得某些数据的Excel文档请后台留言,或直接联系华安互联网传媒团队获取,微信13764715812/17694872039/13610852578,仅限华安证券机构客户。


1.大模型发展历程及发展现状:科技巨头引领行业,国内大厂布局较早,众多厂商结合自身优势积极布局
第6-9页
1.1大模型发展历程:ChatGPT引领AI迎来“奇点”,开启AGI序幕
资料来源:CSDN,OpenAI,Google博客,量子位,机器之星,华安证券研究所整理
1.2 海外大模型布局:科技巨头持续创新,引领行业发展方向
图表2:海外公司大模型与落地场景
资料来源:CSDN,GitHub,界面,IT之家,Google博客,Meta
AI,量子位,机器之星,华安证券研究所整理
1.3 国内大模型布局:老牌大厂AI大模型布局较早,持续进阶
图表3:国内公司大模型与落地场景
资料来源:CSDN,GitHub,界面,IT之家,Google博客,Meta
AI,量子位,机器之星,公司官网,Wind,iFinD,华安证券研究所整理
1.3 国内大模型布局:基于历史业务经验探索大模型
各垂直领域厂商百花齐放,结合自身所在领域,进行大模型探索,在视频推荐、人机对话、智能助理、编程等多领域有所探索。
图表4:国内公司大模型与落地场景
资料来源:CSDN,GitHub,界面,IT之家,Google博客,Meta
AI,量子位,机器之星,公司官网,Wind,iFinD,华安证券研究所整理

2.海外及国内的热门AI应用:国内自17年以来,一级市场AI+垂直赛道项目众多
第11-13页
2.1 海外热门应用所用模型梳理:从文本生成与图像生成到视频生成与3D生成
按照生成内容的种类,目前海外AI应用可以分为辅助决策类、文本生成类、图像生成类、视频生成类、代码生成类、3D生成类等,其中文本生成类和图像生成类应用相对较为成熟,视频生成类、代码生成类、3D生成类仍处于发展前期。
文字生成及辅助决策类应用:以NLP领域中的transformer模型为主(transformer解决了RNN不能并行处理的问题,因此可以堆高模型参数);
图像生成类应用:原本以CV领域中的GAN模型为主,现以多模态模型中的diffusion model为主(diffusion model解决了GAN模型效果不稳定的问题);4月以来,SAM、SegGPT、Grounded-SAM模型接连诞生,可以识别图像和视频中的一切物体,CV领域或亦迎来了“GPT-3时刻”;
视频生成类应用:23年3月20日,首个多模态视频生成模型Gen-2诞生。
图表5:海外热门应用所使用的模型技术梳理


2.2 国内主要应用:以文本生成、图像生成、音乐生成类为主
国内自2017年以来,AI领域一级市场投资频繁,主要集中在特定领域的应用,如续写、法律公文翻译、简历生成、歌词生成、辅助作曲、广告文案等。
图表7:海外热门应用的国内对标


3.目前主流AI模型及应用解读:从文本生成辅助决策到视频生成
第15-24页
3.1 文字生成及辅助决策类应用模型:从RNN到Transformer
文字生成及辅助决策类应用:17年以前NLP领域中应用最为泛的模型是基于RNN架构的Seq2Seq模型,但RNN为序列模型,训练时间开销较大,且难以实现并行处理;2017.6谷歌提出了Transformer模型,解决了RNN不能并行处理的问题,可以堆高模型参数,大大提高了训练和推理的速度。
图表8:辅助决策及文字生成类应用所使用模型发展图

(1)文本生成类-Copy.ai(文本生成工具)
Copy.ai是基于GPT3的文本生成工具,可应用于商业文章写作、营销文案、产品描述等场景。
图表9:Copy.ai的应用场景

资料来源:Copy AI,华安证券研究所整理
图表10:Copy.ai对营销市场痛点的解决

资料来源:Copy AI,华安证券研究所整理
图表11:Copy.ai的营销文案撰写演示

资料来源:Copy AI,华安证券研究所整理
(1)文本生成类-Copy.ai(文本生成工具)
(2)文本生成类-Notion.AI(智能在线文档编辑工具)
功能:具有智能化的协作、搜索、分类和推荐功能,具体包括生成新内容、编辑现有内容、总结内容、翻译内容
模型:基于GPT3
应用场景:被广泛应用于知识管理、团队协作、个人笔记等领域。
图表12:Notion.ai的使用说明

资料来源:Notion AI,华安证券研究所整理
3.2 图像生成类应用:从GAN到diffusion model再到SAM类模型
图像生成类应用:原本以CV领域中的GAN模型为主,现以多模态模型中的diffusion model为主(diffusion model解决了GAN模型效果不稳定的问题);4月以来,SAM、SegGPT、Grounded-SAM模型接连诞生,可以识别图像和视频中的一切物体,CV领域或将迎来GPT-3时刻。
图表13:图像生成类应用所用模型代际变化

资料来源:智东西、CSDN,机器之心,华安证券研究所整理
(1)图像生成类-Stable Diffusion(文生图)+Stable Diffusion Reimagine(图生图)
Stable Diffusion和Stable Diffusion Reimagine都是Stability.ai创作的AI生成图像模型/工具。
Stable Diffusion:是Stability AI公司开源的AI文生图扩散模型,通过DreamStudio的API将Stable Diffusion货币化。用户只用输入提示文本或者拼合的素材图+文本就可以获得完整的的设计图,可用于创造新颖和独特的设计、辅助场景构图等。
Stable Diffusion Reimagine:2023年3月17日,StabilityAI推出Stable Diffusion Reimagine,用图像编码器取代了原来的文本编码器,只要上传一张图片,就可以创作无数张外观相似、但细节和构图不同的图像,该功能目前由Clipdrop工具实现。
图表14:DreanmStudio使用界面

资料来源:Stability.ai,华安证券研究所整理
图表15:Stable Diffusion Reimagine使用界面

资料来源:Stability.ai,华安证券研究所整理
(2)图像生成类-Midjourney(文生图+图生文)
功能:Midjourney是一款图片生成应用,输入prompt即可生成图像。该产品搭载于Discord社区,用户可通过与机器人Midjourney bot进行对话式交互,并选择不同的主题、风格和分辨率,来生成图像作品,可广泛应用于游戏、影视等领域;4月5日Midjourney是上线新功能“/describe”,可从图像中反推prompt,极大的节省了创作者学习prompt的时间、提升了图片输出的精准度。
模型:2023年3月16日,Midjourney宣布推出V5模型,与前一代V4相比,V5拥有更多风格选择、更高分辨率、拥有刻画更丰富细节比如手部细节的能力、对Prompt指令的理解力更强。
图表16:与Midjourney bot交互得到图片

资料来源:Midjourney,华安证券研究所整理
图表17:Midjourney新功能/describe

资料来源:Midjourney,华安证券研究所整理
3.3 视频生成类-Runway Gen-2(文生视频、图生视频、文+图生成视频)
功能:Runway是一款视频生成应用,其Gen-1版本功能为视频生视频,Gen-2版本功能包括文生视频、文本+参考图像生视频、静态图片转视频,该工具目前搭载于Discord社区。
模型:23年2月公司推出模型Gen-1,通过提供初始视频、叠加文字提示语或图片提示,生成新的视频;23年3月20日,首个多模态视频生成模型Gen-2诞生,相比Gen-1,Gen-2可实现从零开始自动创作短视频的功能,大幅缩短视频制作周期。
应用领域:生成式AI视频有望在游戏、影视、营销等领域实现广泛应用。
图表18:Runway Gen-2功能演示
文生视频
1)输入文本prompt:在纽约市的一间阁楼里,傍晚的阳光透过窗户温柔地洒进屋内
2)即可生成视频

文+图生视频
1)输入图像:

2)输入文本prompt:在一个低角度拍摄的画面中,男子正沿着街道行走,周围酒吧的霓虹灯照亮了他的身影

图生视频
1)输入图像:

2)即可生成视频

资料来源:Runway,华安证券研究所整理
3.4 3D生成类-Luma(文生3D、图生3D、视频生3D)
功能:Luma是一款3D内容方案平台,具有文生3D模型、图生3D、视频生3D等功能
模型:基于NeRF(神经辐射场)模型,其原理是利用深度神经网络,从多个角度拍摄的图片中学习一个连续的三维场景表示,该表示可以用于合成任意视角下的新图片。Luma使用了NeRF的改进版本,可以在移动设备上实时运行,并提供了一些便捷功能,如自动对齐、背景消除、模型编辑等。
图表19:Luma功能演示
文生3D
类似Midjourney,只需输入文字描述,即可生成对应的3D模型。例如输入:一只红绿配色的毛线狗

图生3D
可在Luma网页上传图片压缩包,通常照片比视频质量更高,但需特定拍摄视角
视频生3D
1)输入视频:尽可能的全方位

2)输出3D:

价格:按次收费,转换一个视频费用1美元,不管视频容量大小,转换时间在30分钟左右。
资料来源:Luma,华安证券研究所整理
3.4 3D生成类-Inworld AI( AI生成NPC工具)
功能:Inworld AI是AI生成NPC工具,可以让开发者和玩家通过文字描述创建和定制虚拟世界中的人物角色 模型:包括GPT-3、StyleGAN2、OpenAI Codex等20个不同的机器学习模型,负责角色个性的不同方面 应用场景:游戏领域NPC生成 效率提升点:
图表20:Inworld AI使用演示
资料来源:Inworld
AI,华安证券研究所整理
3.5 代码生成类-GitHub Copilot X(代码补全、代码建议、代码测试等功能)
功能:GitHub Copilot X是微软与OpenAI共同推出的一款AI编程类开发工具,能够实现代码补全、代码建议、代码测试、代码重构、生成代码文档等功能 模型:23年3月22日推出的CopilotX基于GPT-4 模型,21年推出的GitHub Copilot基于OpenAI的Codex模型(GPT-3模型的低配版),帮助开发者提高了55%的开发速度。 功能更新:相比GitHub Copilot,CopilotX新增了聊天和语音功能等,具体包括:
图表21:GitHub Copilot X 找bug功能使用演示

资料来源:GitHub Copilot X,华安证券研究所整理

4.国内一级市场及二级市场公司在AI领域百花齐放,有所积累
第26-37页
功能: 把一个类似“游戏引擎”的交互式平台开放给开发者,让开发者在上面可以开发出各种3D渲染的虚拟元宇宙空间,可以让开发者在上面通过摆放角色,摆放场景物件,和加入实时交流功能,搭建出互动式的3D虚拟空间,最终可以用于会议,营销,电商,现场活动,及游戏等。
用例:公司的平台可以用户搭建以下的场景并提供实时互动的交互体验,包括在企业内部会议虚拟交互空间,市场营销广告巡展,线上购物商品展示及互动,和现场活动带来沉浸式体验。
图表22:Yahaha功能演示

资料来源:Yahaha,华安证券研究所整理
4.2 RCT AI:为游戏开发提供人工智能解决方案
核心产品“混沌球”: 采用强化学习的算法,可以通过算法自定义或生成剧情故事,故事的走向会随着玩家交互行为改变而发生变化。
用例:通过输入文档和基本信息,提取出角色核心的要素,通过调整参数,进行强化学习,运算出在各种触发条件下可以生成的情节走向,最终生成有别于传统叙事方法的“基于混沌球式的交互式叙事(即包含多种结局,无限种剧情树)”。
图表23:RCT AI功能演示

资料来源:RCT AI,华安证券研究所整理
秘塔写作猫采用自研的大规模概率语言模型,是中文AI生成文本内容的一项应用突破。
发展历程:
模型特点:
注意力结构:自研模型与GPT-3相比,优化了注意力结构,配合集成学习方法,降低对数据传输和GPU型号的要求,降低训练和使用成本;
语料库内容:GPT-3是基于英文语料训练的模型,生成英文文本并适用英文语境;秘塔通过自研大模型训练,语料库来自全国各新闻网页或其他公开资料清洗后的高质量数据,使中文AI生成本文产品能够投入使用。
产品功能:
文本校对、文章润色、AI辅助创作:根据标题或文本一键生成大纲、文章,能够自行纠错和改写,无限次数生成
图表24:秘塔写作猫与其他大厂AI写作功能对比

资料来源:量子位,华安证券研究所
图表25 :秘塔写作猫功能展示

资料来源:秘塔写作猫官网,华安证券研究所
4.4 彩云小梦:AI文本及语音工具,与阅文及喜马拉雅合作
2019年与阅文集团合作的30部AI翻译网文作品,上线阅文旗下海外门户起点国际;2022年AI续写应用彩云小梦入驻喜马拉雅,由其AI续写的小说故事由喜马拉雅AI主播“喜小道”演播并发布。
模型原理:彩云小梦2.0基于大规模语言模型的自然语言处理模型,进行各种类型文本创作;用 NLP 技术驱动对话场景,情节续写的基础上实现用户与虚拟人物对话,提供互动和情感陪伴
模型功能:AI文字聊天、AI语音通话、AI剧情文本续写。应用领域包括文本营销领域、剧情写作领域、文本交互游戏领域
模型效果:经过测试,对比1.0版本及其他开源模型。创新得分/逻辑得分/通顺得分为43.889/52.778/64.444,均为最高
产品定价:会员单价为25~25元/月,按季售价36元,续费方式灵活;相比非会员,会员服务增加了续写字数上限(100K字/月)、语音通话时长400分钟/月和海量文本对话消息数。“字数加量包”能够增加续写字数,50K/100K/1000K字分别售价30/50/298元
图表26:产品功能图-AI写作及AI聊天

资料来源:彩云小梦官网,华安证券研究所
图表27:模型效果对比图

资料来源:彩云小梦微信公众号,华安证券研究所
图表28:彩云小梦续写界面

资料来源:彩云小梦官网,华安证券研究所
4.5 TiamatAI:AI绘画工具,可用于广告设计、手办设计等
发展历程:2021年成立,2023年2月完成近千万美元融资,孵化自中科院上海科技大学的AI绘画工具,可以实现AI生成图像(Text-to-image),支持中文输入、创意生产、广告设计、手办设计等。与搭建在Discord上的Midjourney类似,TIAMAT也强调社区。
应用原理:采用自研大模型MorpherVLM,通过异构的视觉编码-解码网络结构,引入基于用户反馈的强化学习(RLHF)和细粒度的提示-隐变量对齐技术,提高模型对图像多尺度信息的建模能力,更好地理解用户Prompt;目前模型参数10亿左右
使用领域:服装领域、广告领域、动漫领域、游戏领域、知名IP、时尚领域等
体验效果(人工 VS Tiamat)
用时:人工绘画2~3天/张,Tiamat分快速模式与慢速模式,快速模式下1分钟可出4张图;
费用:根据绘画要求、难易程度和绘画者能力,费用为几百到上千元/张不等,一般1500元。按照入门套餐,Tiamat绘画单价为0.58元/张;
变现方式:正处于内测阶段,获得邀请码的用户有20次免费生成图片的限额,超出部分需订阅,价格在58~338元不等。22H1,月度新增活跃用户数已逾数万人,1/3的用户有付费意愿;Tiamat已获得数百万合同订单,与知名科幻IP、央视网、《时尚芭莎》等媒体或刊物建立合作,与持故宫文化IP的文化机构知造局开展战略合作
图表29:Tiamat2022年生成图片示例

资料来源:Tiamat官网,华安证券研究所
图表30:Tiamat2023年生成图片示例

资料来源:Tiamat官网,华安证券研究所
4.6 造梦日记:AI绘画工具,可用于绘画、设计、动漫游戏等
多模型训练及图像生成,由蓝振忠博士带领的西湖大学深度学习实验室和西湖心辰科技有限公司共同推出,蓝振忠此前曾在谷歌担任研究科学家,也是轻量化大模型ALBERT的第一作者。
软件功能:创意绘画,模型定制,姿势识别,轮廓检测,线稿上色,AI鉴图,创意社区,创意生成器。
使用模型:在Stable Diffusion的基础上加以改进,形成由多个部分和模型一起构成的系统。
效果提升:大幅提高绘画效率,减少作画时间与用人成本。原本需要20+小时完成的图片仅需2秒即可用AI生成。接入Diffusion方法后,AI Art的生成速度被大幅提高,原本需要20+小时完成的图片仅需2秒即可用AI生成。图片生成的速度是决定是否能够留住用户的关键,一旦用户在图片生成的过程中切出,再次切回应用页面的可能性就会降低,可能造成用户流失。
应用领域:绘画、平面设计、广告、游戏、心理咨询等。
图表31:造梦日记使用界面

资料来源:公司官网、华安证券研究所整理
图表32:造梦日记服务类型和收费

资料来源:公司官网、华安证券研究所整理
4.7 上市公司AI领域布局
AIGC应用:目前内容创作、游戏、影视、电商、营销为较早应用AI的领域,可利用AI技术赋能文字、图片、视频内容的创作。
4.7.1 上市公司AI领域布局:AI+内容创作
AI+内容创作应用具体包括:
1)文生文
2)生成图像及视频(文生图、图生图、文生视频、图生视频):一键生成图片、人机共创画作、静态照片生产三维体积视频等;
3)文字配图:通过AI智能搜索为新闻稿件、创意文案、新媒体推文、教师课件等内容高效配图;
4)其他:包括生成音乐、音频、代码等领域。
建议关注:中文在线、昆仑万维、万兴科技、浙文互联、神州泰岳、利欧股份、视觉中国、当虹科技。
图表33:AI+内容创作领域上市公司布局

资料来源:各公司互动平台,华安证券研究所整理
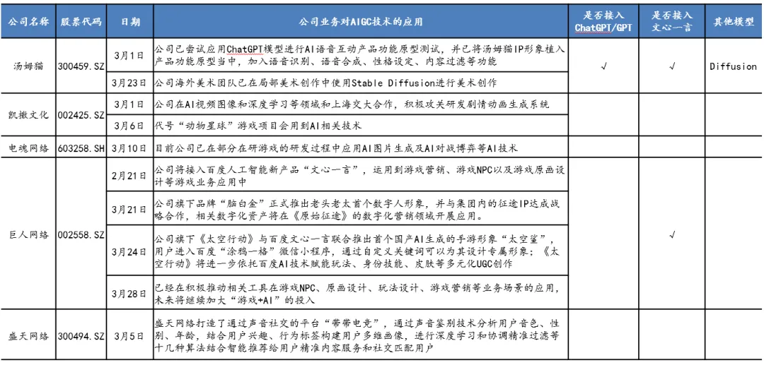
4.7.2 上市公司AI领域布局:AI+游戏
AI+游戏主要应用在:
1)赋能PGC,降低生产成本、提升游戏研发效率:AI赋能剧情生成及动画生成系统、语音互动、美术创作(图片生成、游戏NPC生成、原画设计等)、玩法设计等环节;
2)赋能UGC,提升内容丰富度:AI赋能玩法、地图、身份技能、皮肤等UGC创作;
3)赋能运营环节:包括投放买量、游戏营销、社区运营(AI自动生成攻略、头像、表情包等)、智能游戏主播等等运营环节。
建议关注:三七互娱、吉比特、汤姆猫、凯撒文化、电魂网络、巨人网络、盛天网络。
图表34:AI+游戏领域上市公司布局

资料来源:各公司互动平台,华安证券研究所整理
4.7.3 上市公司AI领域布局:AI+视频
AI+视频领域应用包括:
1)内容制作:影视剧本创作、AI换脸及换声、场景及分镜制作、数字人模拟虚拟角色、预告片剪辑、特效处理、配乐等
2)内容宣发与运营:AI海报制作、渠道运营、内容宣发等
3)IP版权库:影视公司手握充足IP版权,AI降低内容创作门槛的背景下,IP版权价值有望迎来价值重估
建议关注:华策影视、光线传媒、上海电影、奥飞娱乐。
图表35:AI+视频领域上市公司布局

资料来源:各公司互动平台,华安证券研究所整理
4.7.4 上市公司AI领域布局:AI+电商
AI+电商主要应用在:
1)导购类:类比Shopify,采用AI聊天对话模式为用户提供导购服务、精准推荐、人工智能选品;
2)工具类:包括自动生成商品文本描述及智能客服;
3)营销类:图文和视频广告素材制作、广告语智能输出、广告智能投放及搜索引擎优化等业务。
建议关注:返利科技、焦点科技、吉宏股份、联络互动、华凯易佰、值得买。
图表36:AI+电商领域上市公司布局

资料来源:各公司互动平台,华安证券研究所整理
4.7.5 上市公司AI领域布局:AI+营销
AI+营销领域应用包括:
1)赋能内容及创意生成(文生文/文生图):通过文本对话模式完成策划案撰写、品牌slogan批量输出、模板海报生成等工作
2)赋能策略生成:AI赋能行业分析、投放策略等
建议关注:易点天下、蓝色光标、风语筑、天地在线。
图表37:AI+营销领域上市公司布局

资料来源:各公司互动平台,华安证券研究所整理
4.7.6 上市公司AI领域布局:其他(如数字人、AI内容检测等)
其他AI应用包括:数字人(用于直播、主持、代言等)、AI内容检测等。
建议关注:天娱数科、捷成股份、遥望科技、新华网、博瑞传播、人民网。
图表38:数字人、AI内容检测上市公司布局

资料来源:各公司互动平台,华安证券研究所整理

风险提示
第38页
人工智能相关政策风险;AI模型等技术进步不及预期;用户增长不及预期等

请在Wind研报平台,搜索关键词“华安 AIGC”获得研报PDF版本。

如需获得某些数据的Excel文档请后台留言,或直接联系华安互联网传媒团队获取,微信13764715812/17694872039/13610852578,仅限华安证券机构客户。
重要提示
本文内容节选自华安证券研究所已发布报告:《行业深度:AIGC行业研究框架与投资逻辑(发布时间:20230420)》,具体分析内容请详见报告。若因对报告的摘编等产生歧义,应以报告发布当日的完整内容为准。
分析师:金荣(S0010521080002)
重要声明
分析师声明
本报告署名分析师具有中国证券业协会授予的证券投资咨询执业资格,以勤勉的执业态度、专业审慎的研究方法,使用合法合规的信息,独立、客观地出具本报告,本报告所采用的数据和信息均来自市场公开信息,本人对这些信息的准确性或完整性不做任何保证,也不保证所包含的信息和建议不会发生任何变更。报告中的信息和意见仅供参考。本人过去不曾与、现在不与、未来也将不会因本报告中的具体推荐意见或观点而直接或间接收任何形式的补偿,分析结论不受任何第三方的授意或影响,特此声明。
免责声明
华安证券股份有限公司经中国证券监督管理委员会批准,已具备证券投资咨询业务资格。本报告由华安证券股份有限公司在中华人民共和国(不包括香港、澳门、台湾)提供。本报告中的信息均来源于合规渠道,华安证券研究所力求准确、可靠,但对这些信息的准确性及完整性均不做任何保证。在任何情况下,本报告中的信息或表述的意见均不构成对任何人的投资建议。在任何情况下,本公司、本公司员工或者关联机构不承诺投资者一定获利,不与投资者分享投资收益,也不对任何人因使用本报告中的任何内容所引致的任何损失负任何责任。投资者务必注意,其据此做出的任何投资决策与本公司、本公司员工或者关联机构无关。华安证券及其所属关联机构可能会持有报告中提到的公司所发行的证券并进行交易,还可能为这些公司提供投资银行服务或其他服务。
本报告仅向特定客户传送,未经华安证券研究所书面授权,本研究报告的任何部分均不得以任何方式制作任何形式的拷贝、复印件或复制品,或再次分发给任何其他人,或以任何侵犯本公司版权的其他方式使用。如欲引用或转载本文内容,务必联络华安证券研究所并获得许可,并需注明出处为华安证券研究所,且不得对本文进行有悖原意的引用和删改。如未经本公司授权,私自转载或者转发本报告,所引起的一切后果及法律责任由私自转载或转发者承担。本公司并保留追究其法律责任的权利。
投资评级说明
以本报告发布之日起6个月内,证券(或行业指数)相对于同期相关证券市场代表性指数的涨跌幅作为基准,A股以沪深300指数为基准;新三板市场以三板成指(针对协议转让标的)或三板做市指数(针对做市转让标的)为基准;香港市场以恒生指数为基准;美国市场以纳斯达克指数或标普500指数为基准。定义如下:
行业评级体系
公司评级体系
报告回顾
公司深度 | 哔哩哔哩-W系列深度(1):详解B站生态护城河及用户规模天花板【华安互联网传媒】
公司深度 | 遥望科技(002291.SZ):多引擎驱动收入增长,大中台彰显规模效应【华安互联网传媒】
公司深度 | 贝壳(2423.HK)强者恒强,产业互联网平台龙头再启航【华安互联网传媒】
公司深度 | 新东方在线(1797.HK):新东方在线直播电商业务的核心三问三答【华安互联网传媒】
公司深度 | 腾讯控股(0700.HK):游戏出海打开广阔空间,视频号加速流量变现【华安互联网传媒】
公司深度 | 微盟集团(2013.HK):垂类行业数字化转型领导者与私域流量掘金者【华安互联网传媒】
公司深度 | 鸿合科技(002955.SZ):根植教育信息化,把握政策红利扬帆起航【华安互联网传媒】
公司深度 | 光线传媒(300251.SZ):真人影视龙头,动画领域“质、量”齐抓坐稳行业头把交椅【华安互联网传媒】
公司深度 | 百度集团-SW(9888.HK):深耕AI云计算和智能驾驶,老牌巨头再启航 【华安互联网传媒】
公司深度| 阿里巴巴-SW(9988.HK):二十余载内功修炼,持续把握数字化机遇 【华安互联网传媒】
公司深度 | 美团(3690.HK):从社会责任及生产效率优化看美团的成长空间【华安互联网传媒】
公司深度 | 快手(1024.HK):以普惠为根享短视频红利,以信任为本加速商业化进程【华安互联网传媒】
公司深度 | 携程集团-S(9961.HK)短期疫情扰动,短途出游与内容策略成为新驱动力【华安互联网传媒】
公司深度 | 中文在线(300364.SZ)海内外双轮驱动,构建IP+数字藏品生态驶入元宇宙赛道【华安互联网传媒】
公司深度 | 分众传媒(002027.SZ):梯媒先驱助力品牌崛起,长效经营开拓海外空间【华安互联网传媒】
公司深度 | 芒果超媒(300413.SZ):内容飞轮与提价共推增长,IP资产多元变现空间广阔【华安互联网传媒】
行业深度 | 腾讯专题研究之一:视频号的本心与野望【华安互联网传媒】
公司深度 | 同道猎聘(6100.HK):用户生命周期延长,巩固中高端招聘壁垒【华安互联网传媒】
行业深度
行业深度 | 23年游戏投资重点梳理:AI技术驱动”精品游戏“下沉,有望抬高行业天花板【华安互联网传媒】
行业专题 | 从ChatGPT等生成式AI的算力开销及商业化潜力,看微软和谷歌面临的挑战【华安互联网传媒】
行业专题 | 助力实体经济,业绩估值有望双修复【华安互联网传媒】
行业专题 | 游戏行业:市场空间、竞争和主流厂商(腾讯控股,网易-S,三七互娱)核心产品的分析【华安互联网传媒】
行业深度 | 元宇宙时代下,游戏引擎行业与Unity(U.N)的空间与未来【华安互联网传媒】
深度点评 | “618”购物节点评:消费韧劲凸现,直播电商高景气,平台发力新零售【华安互联网传媒】
互联网传媒行业中期策略:效率提升,韧性彰显,行稳致远【华安互联网传媒】
年度策略 | 出海及硬科技布局加速,精细化运营获取稳健增长【华安互联网传媒】
行业深度 | 零售电商:“618”消费节开启,有望助力消费回暖【华安互联网传媒】
深度点评 | 互联网传媒深度点评:互联网长期价值得到验证,估值修复值得期待【华安互联网传媒】
深度点评 | 反垄断工作定调推动高质量发展,估值修复可期【华安互联网传媒】
深度点评 | 纾困御寒履行社会责任,草根调研需求侧具备强韧性【华安互联网传媒】
深度点评 | 春节互联网大盘增长良好,精细化运营深挖流量价值【华安互联网传媒】
行业深度 | 深耕用户及商业价值,餐饮外卖行业持续稳定增长【华安互联网传媒】
深度点评 | 2021 双十一落幕,电商竞争显现新特点【华安互联网传媒】
公司与行业点评
公司点评| 美团-W(3690.HK):4Q22业绩点评,盈利能力再超预期,本地生活复苏可期【华安互联网传媒】
深度点评 | 哔哩哔哩-W:22Q4经调整归母净亏损显著收窄,23年持续关注增收减亏【华安互联网传媒】
公司点评|腾讯控股(0700.HK):22Q4腾讯广告收入大超预期,海外游戏收入稳健增长【华安互联网传媒】
公司点评| 快手(1024.HK):22Q4经调整归母利润大超预期,国内业务全年经营利润转正【华安互联网传媒】
公司点评| 微盟集团(2013.HK):大客化贡献业绩韧性,广告重在返点变化【华安互联网传媒】
公司点评| 贝壳-W(2423.HK):一赛道导流家装用户,关注提店效相关费用优化【华安互联网传媒】
公司点评| 中文在线(300364):AIGC催化公司成长,文学和出海业务提供基本面支撑【华安互联网传媒】
深度点评 | 哔哩哔哩-W:22Q4经调整归母净亏损显著收窄,23年持续关注增收减亏【华安互联网传媒】
深度点评 | 东方甄选:借流量红利起步,有望靠品牌红利起飞【华安互联网传媒】
公司点评 | 微盟集团(2013.HK):SaaS业务量价齐升,视频号起量充分获益【华安互联网传媒】
行业点评 | 23年1月游戏版号下发,腾讯黎明觉醒和网易逆水寒均获批【华安互联网传媒】
“详析招股书”系列(三)| 360数科:数据驱动,AI赋能,信贷科技领军品牌【华安互联网传媒】
公司点评 | 携程集团-S(9961.HK):“新十条”放宽出行限制,单季盈利表现不俗【华安互联网传媒】
公司点评 | 美团-W(03690.HK)3Q22 点评:核心业务再显韧性,盈利能力大超预期【华安互联网传媒】
公司点评 | 快手-W(1024.HK)22Q3前瞻:流量大盘稳健增长,直播电商维持高景气度【华安互联网传媒】
行业点评 | VR行业:硬件迭代对接应用场景落地,行业迎来高速发展期【华安互联网传媒】
“详析招股书”系列(一)| 蜜雪冰城:新式茶饮领军企业,募资明晰强化可控【华安互联网传媒】
公司点评 | 携程集团-S(9961.HK):海内外业务双轮驱动,出行携酒旅同频共振【华安互联网传媒】
行业点评|社零与网上零售增速修复,重点公司盈利修复可期【华安互联网传媒】
公司点评|百度集团-SW(9888.HK):疫情短期扰动,智能云驱动成长【华安互联网传媒】
公司点评|美团-W 22Q2点评:本地核心商业超预期,即时零售高速增长【华安互联网传媒】
深度点评 | 快手(1024.HK):立足当下,拆解快手直播电商与广告业务的空间与未来【华安互联网传媒】
公司点评|芒果超媒 22Q2点评:Q2业绩环比改善,优质内容储备充足【华安互联网传媒】
公司点评 | 分众传媒:广告主结构优化叠加点位调优,静待下半年疫后业绩修复【华安互联网传媒】
行业点评 | Meta等品牌VR/XR新品发布在即,元宇宙产业创新周期上行【华安互联网传媒】
公司点评|阿里巴巴-SW 22Q2点评:消费矩阵互为补充,本季盈利超预期【华安互联网传媒】
公司点评|快手-W(1024.HK)22Q2前瞻:流量大盘整体稳增,直播电商彰显韧性【华安互联网传媒】公司点评|百度-SW(9888.HK)22Q2前瞻:短期承压,发力AI,赋能百业【华安互联网传媒】
行业点评|游戏版号送审节奏有望提速,文化产品出海持续提高景气度【华安互联网传媒】
公司点评|分众传媒:受疫情扰动业绩短期承压,静待疫后消费回暖业绩修复【华安互联网传媒】
公司点评|美团-W 2Q22业绩前瞻:两大主业加速恢复,新业务高质量增长【华安互联网传媒】
行业点评|游戏版号发放常态化,行业有望迎来有序修复【华安互联网传媒】
公司点评 | 携程集团-S 22Q1点评:国内业务恢复领先行业,国际业务强势增长【华安互联网传媒】
公司点评 | 美团-W 22Q1点评:用户心智增强,关注消费复苏【华安互联网传媒】
公司点评 | 同道猎聘22Q1点评:产品服务迭代完善,年轻化持续推进 【华安互联网传媒】
公司点评 | 快手22Q1点评:Q1业绩全面超预期,丰富内容生态助力持续增长【华安互联网传媒】
公司点评 | 快手-W(1024.HK)22Q1前瞻:春节与冬奥助力增长,Q1基本面无虞【华安互联网传媒】
公司点评 | 美团-W(3690.HK):1Q22业绩前瞻:深耕细作,短期疫情扰动不改长期逻辑【华安互联网传媒】
公司点评 | 快手-W(1024.HK):4Q21业绩全面超预期,贯彻降本增效实现可持续发展【华安互联网传媒】
业绩点评 | 同道猎聘(6100.HK):研发营销双驱动,营收利润均收获强劲增长【华安互联网传媒】
公司点评 | 快手21Q4前瞻:用户盘保持稳固,降本提效持续验证【华安互联网传媒】
行业点评 | 微软收购动视暴雪加码元宇宙,游戏与社交龙头望迎估值修复【华安互联网传媒】
行业点评 | “十四五”数字经济战略目标明确,互联网赋能传统产业转型升级【华安互联网传媒】
行业点评 | 短视频内容审核细则修订,维护国家安定繁荣引导正能量【华安互联网传媒】
行业点评 | 爱奇艺确立提价新周期,提价落地助推经营正循环【华安互联网传媒】
其他报告欢迎通过文末二维码关注查阅。
华安互联网传媒团队
分析师:金荣,香港中文大学经济学硕士,天津大学数学与应用数学学士,曾就职于申万宏源证券研究所及头部互联网公司,金融及产业复合背景,善于结合产业及投资视角进行卖方研究。2015年水晶球第三名及2017年新财富第四名核心成员。执业证书编号:S0010521080002
联系人:葛树名,本科毕业于美国威斯康星大学,研究生毕业于墨尔本大学,工程学硕士;曾先后就职于网易游戏,某私募基金,覆盖游戏/Web 3.0/元宇宙,熟悉互联网互动娱乐领域及相关科技领域产业规律。执业证书编号:S0010122080067
联系人:戚宏彬,北京航空航天大学金融工程硕士,具有字节跳动经历,重点覆盖电商、产业互联网等领域,2022年6月加入华安证券研究所。执业证书编号:S0010122090008
联系人:石月昊,对外经济贸易大学国际商务硕士,哈尔滨工业大学国际经济与贸易学士。历经腾讯IEG Global及百度MEG,熟悉泛文娱赛道,主要覆盖广告、视频等领域,2022年加入华安证券研究所。执业证书编号:S0010122080027




