推广 热搜: 采购方式  甲带  滤芯  气动隔膜泵  减速机  减速机型号  履带  带式称重给煤机  链式给煤机  无级变速机 

300+页完整PPT《2025低空经济行业研究报告》

   日期:2026-01-03 02:51:05     来源:网络整理    作者:本站编辑    评论:0    
300+页完整PPT《2025低空经济行业研究报告》

更多行业报告下载,请关注?银创产业通?

官网: www.chanyetong.net

导 读
INTRODUCTION
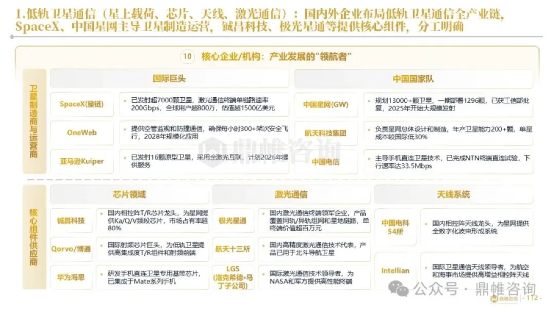
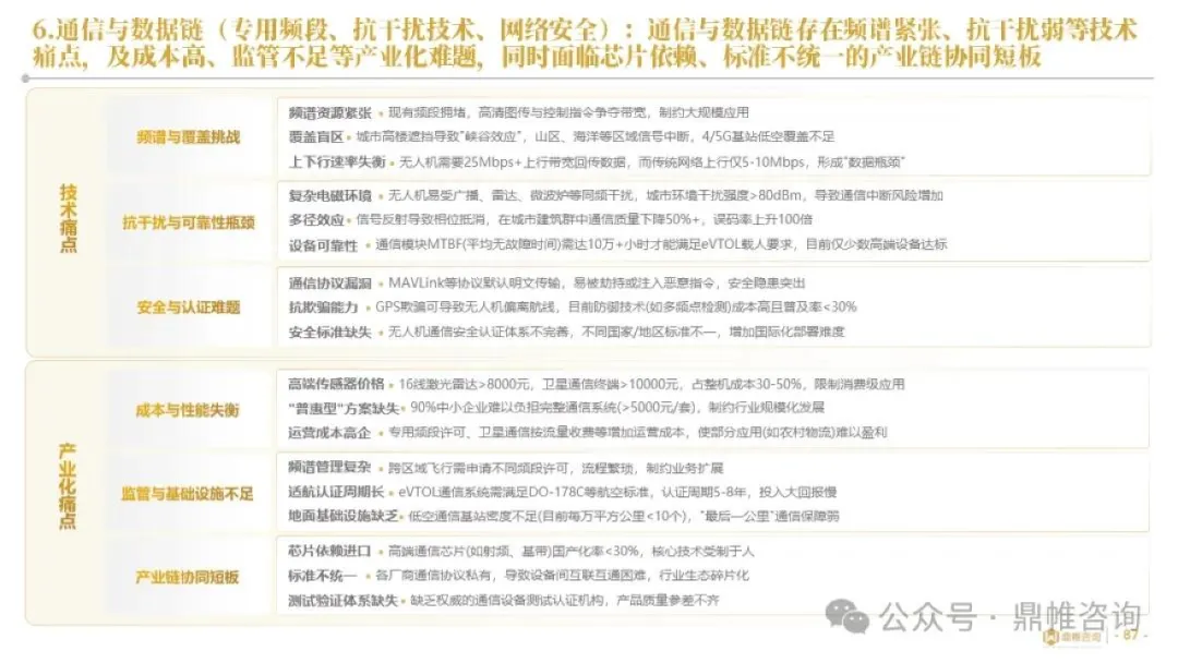
低空经济已跃升为国家战略性新兴产业,在2024年二十届三中全会明确战略地位、2025年政府工作报告重点部署的政策加持下,正迎来规模化发展的关键阶段。产业规模预计2025年突破8000亿元,2035年将增长至3.5 万亿元,成为拉动经济增长的新引擎。中国在eVTOL领域实现全球性突破,亿航智能EH216-S获全球首个载人级适航认证,消费级无人机占据全球70%以上市场份额,技术创新与产业根基持续夯实。政策层面形成 “国家顶层设计+地方特色实践” 格局,深圳出台首部地方性法规,广州、合肥等地以专项基金与补贴政策推动产业落地;应用场景全面爆发,物流配送、农业植保、应急救援、低空旅游等多元场景深度融合,2024年无人机物流运货超752万件,农业植保超10亿亩次。从产业链来看,低空经济已构建涵盖上游关键材料与元器件、中游核心装备与地面系统、下游多元场景应用及支撑体系的完整生态,虽在eVTOL飞控芯片、高精度传感器等核心部件及氢燃料电池工程化方面仍存短板,但随着空域管理改革深化、低空智联网建设推进与基础设施完善,产业正从试点示范加速迈向规模化商用,开启“低空+”融合发展的全新篇章。
全文共334页,完整无删减

1. 添加小编微信(lh15089283898获取高清PDF原文

2. 或自行前往【银创报告库】检索下载(网址复制到浏览器跳转)

https://wk.chanyetong.net/doc/638102/

......
由于篇幅有限,仅展示部分内容

如何获取完整

高清PDF资料

题《2025低空经济行业研究报告334页》

# 扫描上方二维码,添加小编微信 #

# 申请请备注公司+姓名+职位 #

加入【银创报告库】会员

可长期下载海量报告

  >>相关阅读 
【报告1204】低空经济产业链标的名录&2025年投资展望(99页全文)
【报告1218】打个“飞的”:2025年中国飞行汽车/eVTOL发展前景研究报告
【报告1239】低空经济2025年展望
【报告1243】2025低空经济产业发展报告
【报告1257】2025低空经济行业研究报告
【报告1265】全国各地低空经济最新政策汇总(2025)
【报告1269】低空经济产业链研究——基础设施篇
【报告1290】40页PPT详解丨低空经济基建·技术·场景三层发展
【报告1317】低空经济发展报告(2024-2025)
【报告1326】中国低空经济应用场景研究报告(2025)
【报告1347】中国低空经济发展指数报告2025(58页全文)
【报告1348】2025年各省市低空政策汇编发展目标主要任务应用场景(167页全文)

Source:鼎帷咨询

免责声明:我们转载此文出于传播更多资讯之目的,不代表本公众号观点。本文所用的视频、图片、文字如涉及作品版权问题,请第一时间联系小编:13510607570(同微信),我们将立即删除,无任何商业用途。

每日持续更新,随时随地查看

关注、点赞、在看、转发,支持优质内容!

 
打赏
 
更多>同类资讯
0相关评论

推荐图文
推荐资讯
点击排行
网站首页  |  关于我们  |  联系方式  |  使用协议  |  版权隐私  |  网站地图  |  排名推广  |  广告服务  |  积分换礼  |  网站留言  |  RSS订阅  |  违规举报  |  皖ICP备20008326号-18
Powered By DESTOON