

3D玻璃行业发展前景可期
3D玻璃的曲面特色符合3C产品设计需求。3C产品设计如智能手机、平板计算机、智能手表等可穿戴式智能产品、仪表板等陆续出现3D造型产品,已经明确引导3D曲面玻璃发展方向。具备的优点是轻薄、透明洁净、抗指纹、防眩光、坚硬、耐刮伤、耐候性佳等,可型塑做出3D多形状外观具有产品特殊设计新颖性与质感佳,又可增加弧形边缘触控功能带来出色的触控手感,还可完善出更好的握感体验。目前市场上大面积普及的金属外观会影响无线充电功能的置入,也可以实现机身一体化的工艺需求,使产品的制造步骤简化。

3D玻璃由于工艺技术复杂,目前的加工良品率只有50%不到,但相关产品的需求率日益增长,产品技术不断提升良品率也会随之提升,生产成本的下降伴随市场规模的扩大会给这个产业带来爆发式增长。
目前三星、苹果均未发布可折叠产品,而在早前的世界技术大会(TechWorld)上,联想展示了两款可弯曲/折叠的手机/平板设备,分别名为Cplus和Folio,从屏幕、主板到电池都可以实现弯曲,更加易于携带和使用。
一直以高端品牌定位公司产品市场的苹果公司,自iPhone6以来,苹果外观多年未变,智能手机越发趋同,难以刺激消费者购买欲望,导致销量不佳。而有消息称苹果新产品将会使用3D玻璃,这可能给苹果公司带来新的生机,也给3D玻璃行业制造了非常好的发展时机。
由于3D玻璃扩产提前期为18个月,OLED扩产提前期为24个月,短期内OLED的相关标的估值都已经很高了,而与OLED配套的3D玻璃盖板目前出货率还不到5%,到产业爆发期预期会有30%,市场空间较大。
3D曲面玻璃除了在中高端智能手机上有巨大市场外,还可应用于头戴式VR设备、车辆中控及便携式仪表盘及智能手环等可穿戴设备等。
3D盖板玻璃市场规模预测
从现有已量产产品的显示技术来看,配备3D曲面盖板玻璃的显示屏只有两种,一种是柔性的电子纸,一种是柔性的OLED显示屏。3D曲面盖板玻璃+柔性电子纸的产品,除了极少数手机背壳采用这个方案作为副屏使用外,一般都是用在智能手表或智能手环类可穿戴设备上。3D曲面盖板玻璃+柔性OLED显示屏则除了用在智能手表或智能手环类可穿戴设备上之外,主要的应用还是在智能手机、平板电脑及高端电视上,市场上最有代表性的产品就是三星的edge系列智能手机,配备了3D曲面盖板玻璃+柔性AMOLED显示屏,完美实现完全显示无边框效果。

三星设计edge系列智能手机的初衷,不仅仅是为了实现一个简单的设计外观创新,其更重要的目的是为了在安卓系统底层的基础上,开发出自主性更强的OS UI介面,通过新增显示屏两弯曲边框上新增的隐藏菜单,快捷唤醒安卓系统不同深度的次级菜单功能,来实现更丰富的人机交互界面;还有一个更重要的作用是,在不影响显示主体内容的情况下,在显示屏两弯曲边框上实时植入更多的广告,降低用户对广告的抗拒心理同时,延长广告内容的展示时间,提高广告的点击率来获取更多的服务性收入,实现可与IOS系统抗衡甚至优于它的用户使用体验。
3D曲面盖板玻璃+柔性AMOLED显示屏的惊艳组合,不但从外观设计和用户体验方面稳固了三星在高端智能手机领域的地位,同时也为智能手机行业的工业设计打开了另一扇通往艺术设计的大门,给了设计师们更丰富的想象空间,吸引了包括苹果在内的终端品牌厂商不断地加入进来。
然而,柔性AMOLED显示屏的生产制造技术目前仍不是一个显示行业通行的标准技术。目前能量产的三星和LG两家企业,不但产能扩张的推进上,还没法跟上市场需求的节奏,众多的材料量产技术,设备工艺固化技术等,仍零星的散落在产业链相关厂商手里,还没有形成一个品质成本与效率成本相对统一的行业规范。
这跟当年的LTPS显示技术十分的相似,在苹果采用这项技术之前,行业里没有相应统一的规范来让产业链里的厂商在技术与品质上能互相兼容,从而导致生产成本、使用成本与普及成本都很高。即使LTPS技术有行业里成熟应用了三四年后,显示行业里也少有人在LTPS显示屏上获取到了想象中的利润,事实上到目前为止,更多的厂商在LTPS项目上还处在严重的亏损之中。
柔性AMOLED显示屏开始量还不到三年的时间,虽然三星用自己较庞大的出货量,基本上统一了柔性AMOLED的材料参数与技术规范,让柔性AMOLED的各项成本快速降了下来,基本上达到了商品化的行业标准。
但三星的柔性AMOLED显示屏生产技术,有很多都是三星自己独立开发或者跟材料商和设备商共同开发的,在产能扩张上,仅能在三星体系内部有限的复制,很难在整个行业上进行推广。加上三星目前自己既是行业单一供应商又是高端品牌出货商的行业地位,又给了三星可以随意更改柔性AMOLED显示屏各项指标的任性资格,其它终端品牌厂商能够自由订制产品的可能性较小,在柔性AMOLED显示屏的行业应用推广上既难有效的降低成本,也不符合3D曲面自由设计的初衷。
苹果在下一代手机也加入到AMOLED的行列,不但给了智能手机行业一个更标准的设计参考,也极有可能像当年普及开来的LTPS显示技术一样,为整个产业链制定出一套可以复制产能的生产技术标准规范,最终可以让更多的品牌厂商也能用上柔性AMOLED显示屏。
回过头来看,在去年完成扩产后三星的柔性AMOLED产能达到了10KK左右,到今年底预计会再投入巨资为苹果的订单进行扩产新增投片1.5-3万片,到2018年预计最高新增产能约在5KK左右,再加上现有可转化为柔性AMOLED的产能还有10KK左右,基本上把高端品牌市场的产能给覆盖掉了。
虽然LG也在积极的转化柔性AMOLED显示屏产能,但在近两年内能用在手机上的产能预计最高也仅为12KK左右,而这些产能估计也是为跟风抄袭三星、苹果的中国手机终端品牌在拿不到三星产能的情况下准备的。LG的柔性AMOLED显示屏通过苹果的认证估计至少要等到2017年底,第一批三星量产的iPhone屏幕出来之后。而其它的面板厂商虽然都在准备建设柔性AMOLED产线,但量产产能的释放都是计划在2018年以后。
中投顾问发布的《2016-2020年中国3D玻璃行业深度调研及投资前景预测报告》分析认为,到2018底为止全部能量产的柔性AMOLED显示屏产能,每年也不会超过4.5亿片。加上贴合良率的折损,与之配套的3D曲面盖板玻璃每年的需求量也不会超过5亿片,参照现有的市场价格,行业产值预计在400-500亿元之间。
而另外一个可穿戴设备领域,预计能用上3D曲面盖板玻璃的产品每年也在20KK以下,对整个3D曲面盖板玻璃的产值影响很小。
再看3D曲面盖板玻璃的另一个应用,也就是替代现在高端机型的金属机壳手机背板。按照现在国产手机约每年1亿部左右的高端机配备了金属机壳计算,由于手机背板用的3D曲面玻璃加工难度相对较低,而且国产手机普遍要比三星和苹果的价格低一个档次,即使全部替换为3D曲面玻璃,预计年新增产值也不会超过50亿元。
而三星、苹果在转换3D曲面背板玻璃的进度上也是逐步进行的,到2018年底为止全部3D曲面AMOLED显示屏都配上3D曲面背板玻璃,每年也在3.5亿片左右。参照现有的市场价格,行业产值预计也在200亿元之内。
事实上从上面数字来看,3D曲面盖板玻璃能在短短的两年时间内释放出每年超过700亿元的产值,本身就是一个十分诱人的市场。而2018年对于这个3D曲面盖板玻璃加工行业更会是一个分水岭,一旦终端品牌的示范推广作用发酵起来后,中国自主市场也基本上培育完成了。只要柔性显示量产技术能在中国市场上取得突破的话,往后的市场增长速度按每年成倍的上升也不是不可能的,因此按照这个趋势发展下去,与3D曲面盖板玻璃相关的产业链企业,极具投资价值。
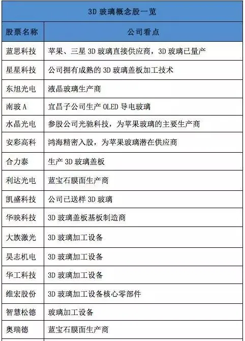
下面是收集的3D玻璃相关公司一览


来源:中投顾问
猜你喜欢:
2016国际蓝宝石市场与技术论坛,9月6-7日深圳会展中心不见不散!

中国制造2025互联网+光学制造智能化创新论坛,9月6-8日深圳会展中心盛大开幕!


加微信求勾搭
最新爆料:Amy 3050779148
文章投稿:战涛 genttle2000
媒体合作:红瓤子 hongrangzi
活动策划:Cathy 1871542216




