随着赛道玩家的增多和巨头布局的扩大,生鲜电商行业竞争将持续升级,同时也将推动原有的行业格局加速洗牌,“供应链管理”作为生鲜电商最重要的一环,是企业在混战中突围知识的关键。
来源/艾瑞咨询
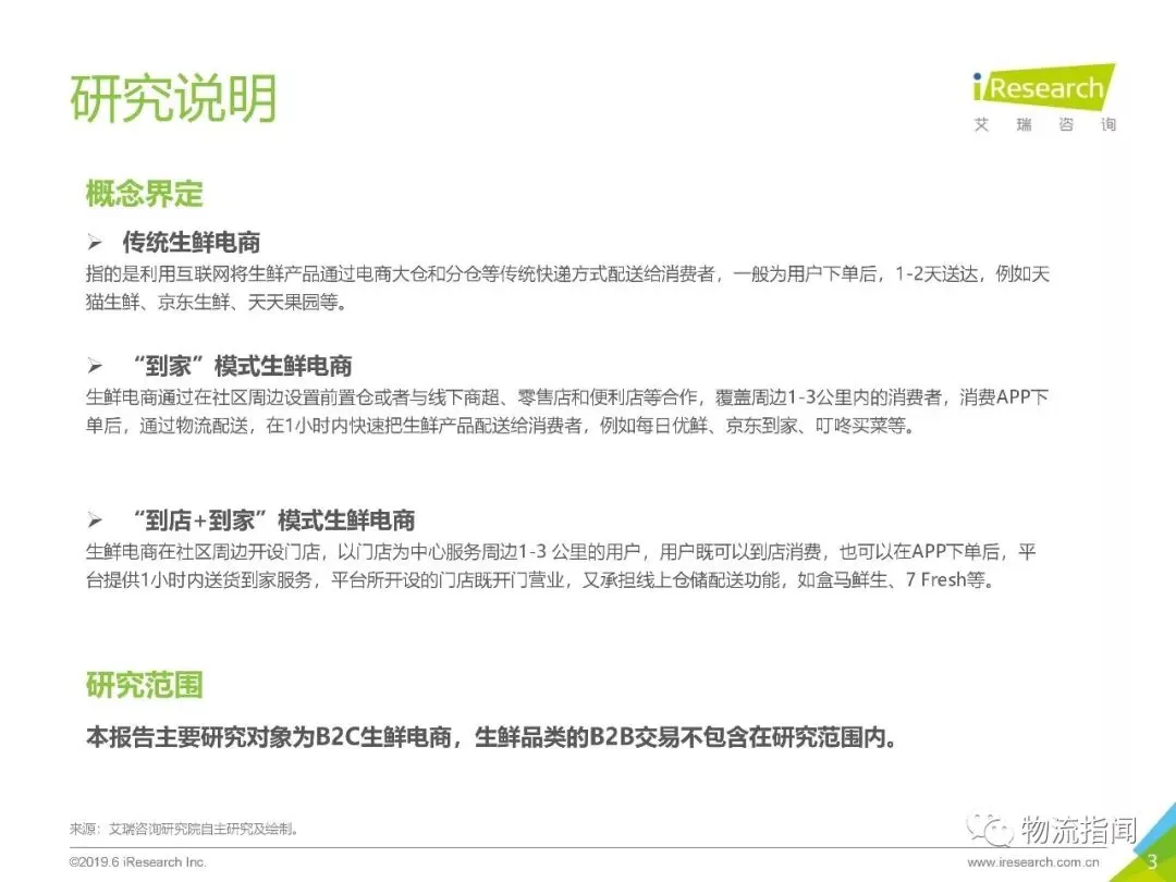
图片中文字较小,可点击图片查看原图



























获取报告原文,可在物流指闻公众号后台回复:2019中国生鲜电商行业研究报告
来源/艾瑞咨询
物流指闻整理发布
⊙文章内容为作者独立观点,不代表物流指闻立场,转载此文章需经作者同意,同时注明作者姓名及来源。
↓↓↓更多信息请点击“阅读原文”
随着赛道玩家的增多和巨头布局的扩大,生鲜电商行业竞争将持续升级,同时也将推动原有的行业格局加速洗牌,“供应链管理”作为生鲜电商最重要的一环,是企业在混战中突围知识的关键。
来源/艾瑞咨询
图片中文字较小,可点击图片查看原图



























获取报告原文,可在物流指闻公众号后台回复:2019中国生鲜电商行业研究报告
来源/艾瑞咨询
物流指闻整理发布
⊙文章内容为作者独立观点,不代表物流指闻立场,转载此文章需经作者同意,同时注明作者姓名及来源。
↓↓↓更多信息请点击“阅读原文”