明天,2023年3月8日,计划IPO上会的企业有:

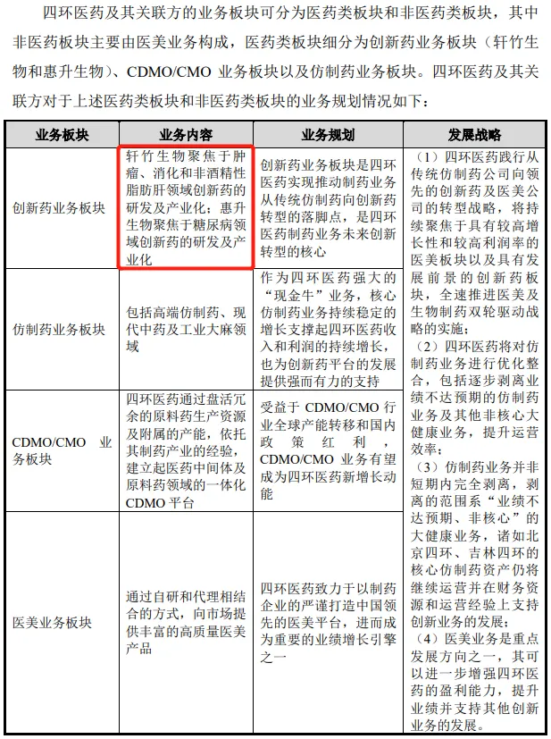
四环医药除了公司的创新药业务,还有仿制药、CDMO/CMO、医美等业务。

资料来源:轩竹生物招股说明书
特别是,即便在创新药业务领域,四环医药也不止发行人一家公司,还有惠升生物,区别在于轩竹生物(发行人)聚焦于肿瘤、消化和非酒精性脂肪肝领域,惠升生物聚焦于糖尿病领域,相当于是按发病部位进行了区分。

资料来源:轩竹生物招股说明书
放在注册制之前,这样的情况,IPO是想都不敢想的,如今的注册制,同业竞争尺度已经比较松了,如果这家能过会,则代表着同业竞争尺度又上了新的高度。
以下是放牛塘对明天IPO上会企业的解读,阅读我们这个解读是快速看懂“企业究竟是做什么”、“是什么底层逻辑”的有效途径。

我们对所有IPO企业都做了解读,大家可以通过本公众号,也可以在东方财富、同花顺等资讯平台进行阅读,内容全免费。



