

作为国家战略性新兴产业,近年来低空经济呈飞速发展趋势,成为我国新质生产力建设的重要赛道。正略咨询基于以往多个低空企业咨询项目经验和低空经济产业研究成果,总结并发布低空经济产业研究系列文章。本系列研究将围绕低空经济的内涵价值、政策分析、商业模式、实施策略及标杆案例五个主题进行阐述。
本文是系列文章的第一篇《低空经济的内涵与价值》,将从内涵、历程、特征与价值四个维度,系统解读这一战略性新兴产业。

低空经济的内涵
01
低空经济的定义
低空经济作为极具发展潜力的新兴经济形态,近年来在全球范围内受到广泛关注。低空经济,是指在垂直高度1000米以下、根据实际需求可以延伸至不超过3000米的低空空域范围内,以有人驾驶和无人驾驶航空器为主要工具,开展载人、载货及其它场景低空飞行活动,进而带动低空航空器研发制造、低空基础设施建设、低空运营服务、低空飞行保障服务等融合发展的综合性经济形态。低空经济具备产业链条长、技术资金密集度高、服务领域广、带动作用强等突出特点。
02
与通用航空的边界厘清
1. 通用航空定义
自通用航空概念提出以来,其概念界定随行业发展与政策完善持续优化,定义表述逐步聚焦行业本质特征。
在2003年我国颁布的《中华人民共和国通用航空飞行管制条例》中,通用航空是指“除军事、警务、海关缉私飞行和公共航空运输飞行以外的航空活动,包括从事工业、农业、林业、渔业、矿业、建筑业的作业飞行和医疗卫生、抢险救灾、气象探测、科学实验、遥感测绘、教育训练、文化体育、旅游观光等方面的飞行活动。”
根据《中华人民共和国民用航空法》(2021年修正)第一百四十五条,通用航空定义为“使用民用航空器从事公共航空运输以外的民用航空活动,包括工业、农业、林业、渔业、建筑业等作业飞行,以及医疗、抢险、气象、海洋监测、教育、文化等方面的飞行活动。”
根据《民用航空法》2025修正草案,通用航空的最新定义为“通用航空是指使用民用航空器从事公共航空运输以外的民用航空活动。”
2. 二者边界厘清
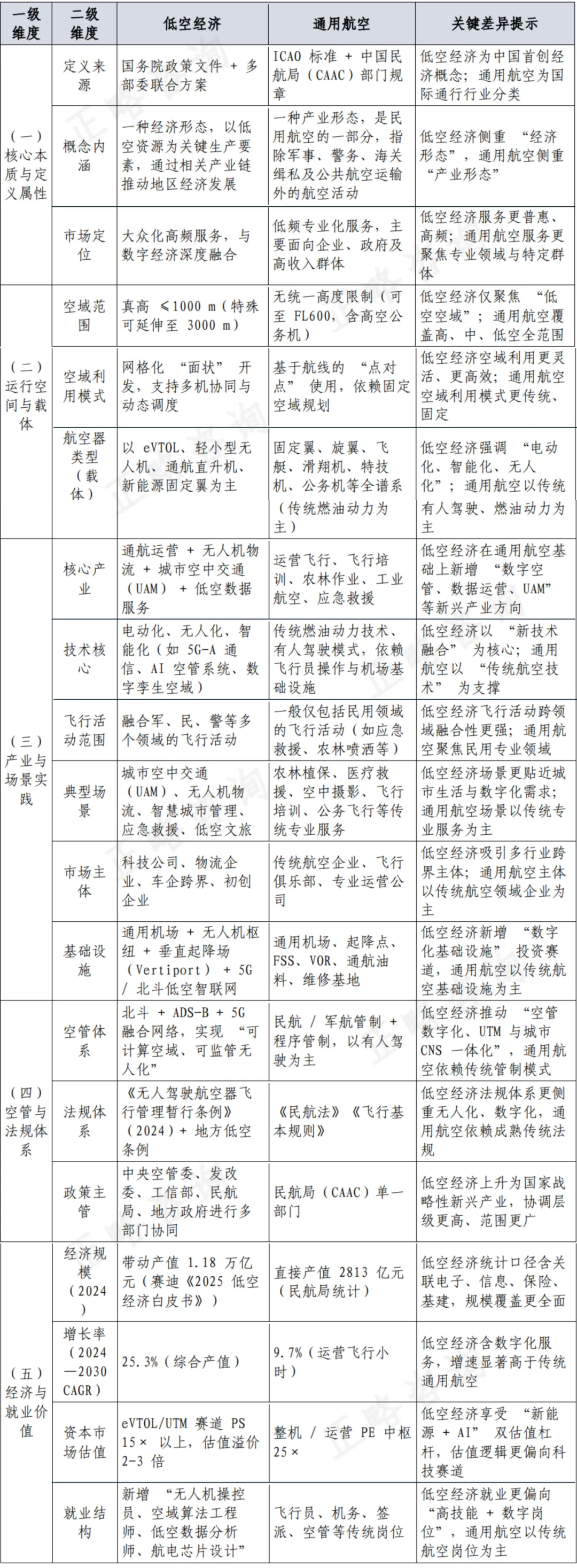
低空经济与通用航空紧密相关,二者既存在交叉融合,又在概念内涵等方面有明显区别。
一是通用航空主要是在低空领域的航空行为,低空经济则是一种更为宽泛的经济形态,不仅囊括通用航空,还涵盖了基础设施建设、低空智联系统、数字化应用、空管导航通讯、人工智能以及新能源等多元领域,极大拓展了通用航空单一的产业范畴。
二是低空经济不简单地等于“通航+无人机”,而是以低空空域为“新型国土空间”,通过数字化手段重构“空域资源-航空器-数据-场景-资本”全价值链。
三是通用航空是低空经济的“物理载体”和“运营底座”;而低空经济将传统通航的“飞行小时经济”升级为“空域数据经济”。

低空经济与通用航空的对比
正略咨询制图

低空经济的发展历程
全球低空经济发展历程主要分为探索发展、规范运营、广泛普及三个阶段。
一是探索发展阶段(18世纪-2006年)。早在18世纪末,热气球技术在法国巴黎成功试验后就被用于观光活动,开启了低空经济的序章。1980年,日本利用遥控直升机进行农业作业,标志着低空技术在专业领域的应用开始起步。2006年,英国石油公司使用无人机进行海上油田平台监测,标志着无人机技术在工业领域的实际应用取得重要进展。
二是规范运营阶段(2006-2020年)。2010年以后,各国都开始重视低空经济的规范化发展。2016年,美国推进了无人机交通管理系统的建设,发布了商业用途小型无人机的运营政策。同年,欧盟提出U-Space概念,随后修订了相关法规,扩展无人机管理权限。这一时期,低空经济在政府的规范化监管下稳步发展。
三是广泛普及阶段(2021年-至今)。全球低空经济进入应用的广泛普及阶段,多国开始试行空中出租车。例如亚马逊在美国部分地区使用Prime Air无人机送货,标志着低空经济应用开始广泛化和日常化。2023年2月,英国国家医疗服务体系基金会Trust正式启动无人机试验。2024年3月,英国交通运输部发布“未来飞行”行动计划,推进无人机超视距飞行及医疗物资递送服务。

全球低空经济发展重要历程
正略咨询制图

低空经济的特征与价值
01
低空经济的核心要素
在产业演进的动态进程中,不同发展阶段所依托的核心驱动要素差异显著,这一规律在低空经济产业的发展脉络中同样有所体现。雷蒙德・弗农在其提出的产业生命周期理论中,认为产业发展普遍遵循初创期、成长期、成熟期、衰退期的演进路径。综合国内外典型产业发展经验,并结合低空经济产业技术研发、市场培育、应用拓展的实际发展现状,正略咨询梳理出低空经济产业在不同生命周期阶段需要关注的核心关键要素,即初创期看政策,成长期看场景,成熟期看效率,衰退期看替代。

产业生命周期不同发展阶段下
低空经济的核心要素
正略咨询制图
02
低空经济的关键特征
从空间、区域、产业融合及辐射带动四大关键维度分析,低空经济产业主要有空间立体性、区域依赖性、产业融合性、辐射带动性四大关键特征。
1. 空间立体性
低空经济作为一种依托空间发展的经济形态,展现出鲜明的“天空+地面”的空间立体性。低空制造、低空保障与综合服务等主要在地面开展作业,它们与在空域开展的低空飞行活动紧密相连,形成了高效的空地衔接体系,使低空经济在空间利用上区别于传统平面化的经济发展模式。
2. 区域依赖性
低空经济的发展高度依赖特定区域所具备的产业、技术和政策环境。地区产业集群是其发展基石,先进技术构成核心支撑,完备且高效的政策法规体系则是重要保障,唯有区域集齐这些关键要素,才能为低空经济兴起壮大提供适宜土壤。例如广州市依托深厚产业积淀形成产业集群,汇聚了50余家低空经济相关企业,2024年营收超50亿元,极飞科技、亿航智能等头部企业在此扎根。
3. 产业融合性
低空经济为民用、警用、军用等多个领域提供高新技术支持,深度融合一二三产业。在农业领域,通过植保无人机等低空技术的应用提高了农业生产效率;在工业方面,低空飞行器可用于设备巡检,保障工业生产安全;在服务业,空中游览、低空物流配送等新业态不断涌现。这种产业融合为各产业的发展注入了新的活力与动力,打破了产业之间的传统界限,促进了产业结构的优化升级,成为推动经济多元化发展的重要力量。
4. 辐射带动性
低空经济能够产生强大的辐射带动效应,推动上下游及相关产业协同发展。同时还催生了一系列新兴服务业态,创造了大量的就业机会,对地方经济社会发展起到了显著的推动作用。例如,通用机场建设的需求带动了建筑、通信等行业的发展,低空经济对技术创新的追求则促进了新材料、新能源等关键技术的研发与应用。
03
低空经济的战略价值
低空经济是新质生产力的典型代表,顺应科技革命与产业变革趋势,以低空空间资源为依托、航空与数字技术为核心支撑,覆盖研发设计、制造生产、运营服务全产业链,具有链条长、辐射强、场景广等特征,在落实国家战略、增进民生福祉、丰富民航业态、赋能航空制造中发挥不可替代作用,是培育经济新增长极、推进中国式现代化的关键抓手。
一是落实国家战略,构筑经济社会发展新动能。《扩大内需战略规划纲要(2022-2035年)》提出加快培育低空等旅游业态,释放通用航空消费潜力。2024年《政府工作报告》中则明确提出“积极打造低空经济等新增长引擎”,凸显了低空经济的战略地位及对经济社会发展的核心推动作用。低空经济依托全产业链优势,深度融合制造、服务、信息技术等领域,催生出低空旅游、城市空中物流等新场景与商业模式,形成了“传统产业升级+新兴产业培育”双轮驱动。低空经济在激活社会资本投入、释放大众航空消费潜力、提升产业创新能级上的作用显著,为制造强国、科技强国、交通强国建设提供支撑。
二是增进民生福祉,拓展人民生产生活新供给。党的二十届三中全会《中共中央关于进一步全面深化改革、推进中国式现代化的决定》提出要“发展通用航空和低空经济”,彰显其民生价值。在公共服务领域,低空经济可应用于基础设施巡查、应急救援等场景,提升服务效率与覆盖范围,保障人民生命财产安全。在民生消费领域,通过影视航拍、空中游览等打造低空经济消费场景,带动文旅产业发展,推动消费从地面向空中延伸。随着低空飞行向城市空中交通不断拓展,城市交通结构将不断优化,交通拥堵得到缓解,货物流通与人员往来效率得到提升。
三是丰富民航业态,探索交通强国建设民航新路径。低空经济是民航业与相关产业融合协同的重要平台,推动传统通用航空从小众化、专业化向大众化、多元化升级。无人机、电动垂直起降航空器(eVTOL)等装备丰富了航空消费场景,推动民航业向“载人+载货”双轮驱动、“有人+无人”协同运营转型。同时,依托航空与数字技术的融合,低空经济可推动民航在空域管理、运行调度、安全监管上实现数字化转型,重塑航空管理与运营体系,提升效率与安全水平,为交通强国建设民航篇章提供坚实支撑。
四是赋能航空制造,打造关键技术创新应用新空间。低空经济与新能源、新材料、人工智能等技术深度融合,可发挥我国在新能源、数字技术、制造业体系上的优势,推动民用航空在航空器轻量化设计、电动化动力系统、智能飞行控制系统等关键技术突破与成果转化。此外,发展需求还将倒逼传统通用航空制造向规模化、标准化转型,提升我国航空制造的供给能力与竞争力,助力全球航空竞争换道超车;同时增强航空制造领域的自主可控能力,保障产业链供应链安全,为关键领域技术与产业自主提供保障。
欢迎继续关注正略咨询《低空经济产业研究》系列文章,下期我们将探讨低空经济政策分析。敬请期待!
作者:正略咨询交通运输与现代物流产业研究课题组
编辑:Qin
责编:Little J
正略钧策管理咨询
咨询中国,智惠四海
-END-
推荐阅读:



点击以下【关键词】
查看您感兴趣的内容合集




