
导语
广告类型分为三类,头条系APP一级入口 投放的传统效果广告(与电商有关的落地页、推荐页广告等,点击后跳转放心购商品页面)、放心购二级入口的栏 目内广告(放心购的关键词、推荐等广告,类似于淘宝的直通车等)和自媒体图文广告。
报告下载链接:点此免费下载 2021电商行业研究报告
来源:中信建投证券 作者:杨艾莉
一、头条“放心购”业务的得与失
1.1 今日头条广告业务快速增长,电商广告表现突出
今日头条广告业务收入快速增长:根据Questmobile,2016~2017年今日头条月活增长35.59%,达到2.3亿,单 日使用时长73.45分钟,巨大的用户流量带动广告业务的快速发展。根据恒大研究院的估计,2018年今日头条广 告业务收入约290亿,其中今日头条APP的开屏、信息流和详情页广告是广告业务的主要模式。
今日头条在电商广告上效果显著:根据2017年今日头条的调研,看过广告的用户与没看过广告的用户相比,对长安汽车的品牌参与度提升208%、品牌预购度提升233%。夏普在2017年618通过头条效果广告进行大规模推 广,获得京东平板电视品牌TOP1。
1.2 今日头条通过“放心购”试水电商,整合电商和商家广告营销业务
今日头条上线“放心购”子栏目 :17年9月,今日头条上线“放心购”,放心购是在今日头条APP内的一个电商二级入口。栏目提供了推荐、收藏、优惠券、购物车等电商购物功能,选择货品后可以在平台内完成购买。
“放心购”为商家提供广告投放和电商两类业务:
1)电商业务:“放心购”栏目内的商品来自于商家上传至放心购店铺,交易在放心购内完成,实现闭环。
2)广告营销业务:整合所有商家在头条系APP内广告营销的需求。广告类型分为三类,头条系APP一级入口 投放的传统效果广告(与电商有关的落地页、推荐页广告等,点击后跳转放心购商品页面)、放心购二级入口的栏 目内广告(放心购的关键词、推荐等广告,类似于淘宝的直通车等)和自媒体图文广告。
1.3 “放心购” 的失利:商家广告营销仍以传统效果广告为主
“放心购” 业务迭代:通过数次迭代,从平台商家的需求,业务分为两部分:1)负责头条系APP一级入口的传统效果广告投放,称为“放心购鲁班”。2)负责二级入口“放心购”栏目内广告业务和头条号自媒体图文广告,称为“放心购3.0”。
“放心购” 广告业务仍以传统效果广告为主:2018年7月,据无冕财经,放心购栏目内、自媒体图文广告和传 统效果广告占电商总流量的比例大约为10%、15%、75%,仍以传统效果广告为主。
二、快速发展的抖音电商
2.1 抖音电商快速发展:预计只需3年即突破10000亿GMV
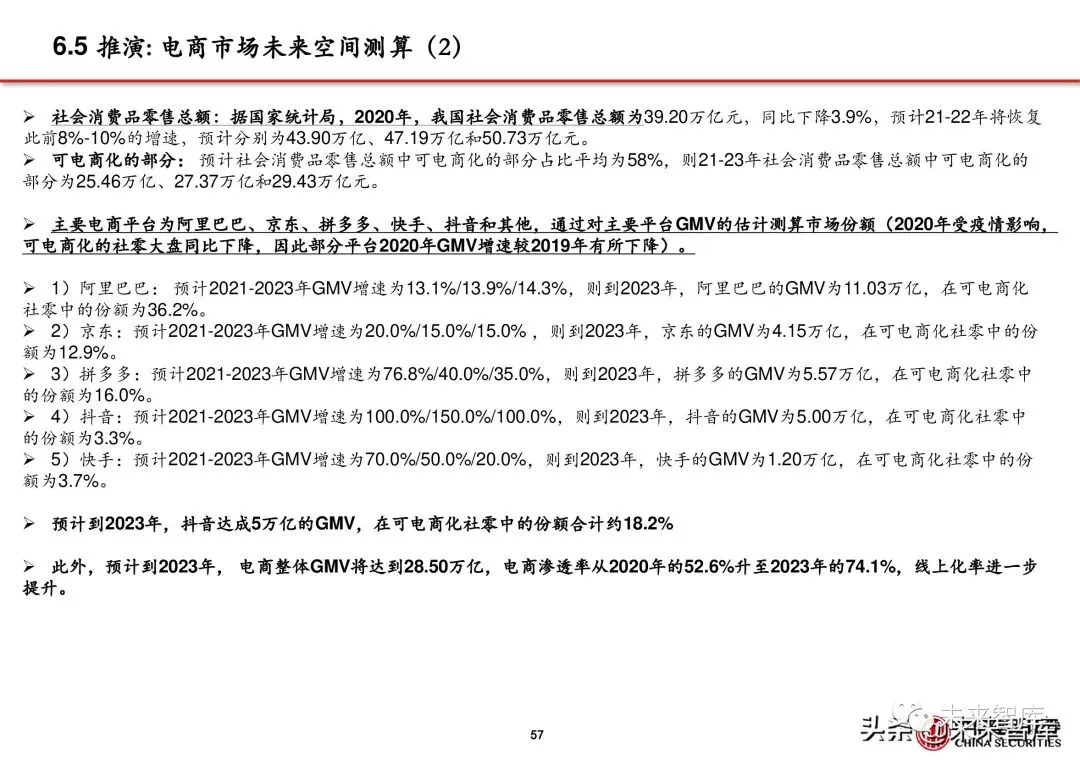
2020年国内电商行业仍保持较快的增长:根据国家统计局,2020年全国网上零售额117601亿元(YoY+10.9%)。其中,实物商品网上零售额97590亿元(YoY+14.8%),实物商品网上零售额比重达到了24.9%(+4.2pct)。
以抖音和快手为代表的新直播电商平台增长明显:快手预计2021年将实现7500~8000亿GMV,抖音预计将实 现10000亿GMV。从突破万亿GMV的速度来看,新电商平台的扩张较传统电商平台更为迅速。淘宝/天猫/京 东分别用了10/7/13年,抖音预计只需3年即突破10000亿GMV。
2.2 抖音电商2020年概况
根据晚点LatePost,抖音2020年促成约5000亿GMV,其中3000多亿是第三方平台商品通过短视频/直播(2020 年10月后直播不支持第三方商品)完成的;约1000多亿是由抖音小店在抖音平台内完成的。
2.3 抖音电商的发展:以2020年疫情为界分为两个阶段
2018.3上线购物车功能开始,抖音电商业务开始逐渐从广告业务中脱离。2020年疫情后开始快速发展,2020年 6月电商一级业务部门正式成立。
第一阶段(2018初~2020年初):从购车到抖音小店,为商家提供稳定的电商店铺;
第二阶段(2020年初至今):红人+自播,为商家提供稳定的用户沉淀。
三、抖音电商第一阶段:从购物车到店铺,为商家提供稳定的电商店铺
3.1 字节跳动进军电商:广告业务之外寻求增量,扩展其他业务提升单用户价值
字节跳动目前以广告业务为主:根据GroupM,2020年,字节跳动广告业务达到1820亿(YoY+75.0%)。至 2020年底,字节广告收入占中国互联网广告收入比重达36.6%。
字节系主要产品单用户广告价值已接近Facebook:考虑到海外Tiktok商业化尚在开始阶段,将字节整体广告收 入除以字节系主要产品(抖音+抖音极速版+今日头条+西瓜视频)的MAU,得出其2020年单用户广告价值达到 174.65元。而同口径下,Facebook在2020年单用户广告价值为195.60元,两者已非常接近。
字节跳动需要进军其他业务提升单用户价值:在从国内来看,字节跳动的广告业务的规模已超过中国互联网广 告收入的1/3,需要寻找其他业务的拓展以提高单用户的货币化价值。
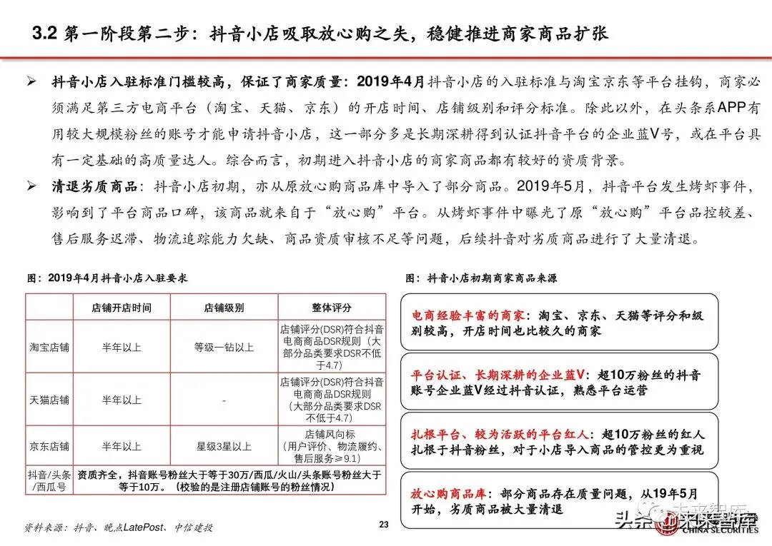
3.2 抖音将交易留在内部,阿里加紧商品管控
阿里系在“抖音小店”上线后加紧了商品在抖音平台带货的管控:19年5月,淘宝联盟宣布网红达人站外内容推 广只能选择特定商品库内商品,否则不能享受专享佣金返还;6月又宣布达人在抖音快手等平台卖货跳转至淘宝 须扣除6%的专项服务费,达人须缴纳技术服务费。通过这一系列举措提高在阿里系商家在抖音带货的成本。
我们认为,这种管控倒逼商户和品牌入驻抖音平台。加紧管控保证了淘宝直播相较于抖音直播有着更好的价格 优势,但实则削减了商家的利润空间,商家难以以低成本享受抖音的流量和淘宝的电商服务。
2019年底,淘宝仍为抖音平台主要的货源,但抖音小店已初具规模:2019年“双11”期间,抖音以短视频内容 形式进行商品推荐,用户关闭抖音APP后去向手机淘宝的次数占比为38.9%。根据卡思数据,抖音74%的商品 来自淘宝,21%的商品来自抖音小店,5%的商品来自京东、苏宁等其他电商平台。
四、抖音电商第二阶段:明星达人+商家自播,为商家提供稳定用户沉淀
4.1 抖音电商第二阶段:疫情催化下直播电商需求爆发
抖音直播电商大力发展受疫情催化:疫情环境下,消费者出行受限、商家停工关门,线上购物需求大增。
疫情期间电商直播覆盖的用户规模扩大:根据艺恩和中消协的数据,截至2020年3月,62%的互联网用户通过直 播形式获取感兴趣的内容;2020年2月,网络直播用户中电商直播用户占比达到29.3%,位列典型直播中的第一。
疫情催化复工复产需求,直播电商成为商家一项重要解决方案:根据Fastdata,2020年4月起,由于复工复产需 求,直播电商交易额快速增长。抖音也随之推出平台直播电商的复工复产扶持计划:2020年3月,抖音推出“产 业带商家扶持计划”,以及“10亿直播流量”、“小店入驻绿色通道”等多项扶持政策。
4.2 抖音电商第二阶段:直播电商转化效率更高,和短视频引流相配合
直播主打购物转化,转化率更高:短视频内容的形式更侧重于营销,通过打造品牌形象实现“种草”。而直播 的形式能够给用户更接近于购物场景的体验,也易于激发用户实际下单的行为。
直播电商商品展示效率更高:直播电商单场可以实现对数十个SKU的展示与讲解,无需较长的内容制作时间。而短视频则需要针对每个商品进行内容创作,且无法即时和用户互动,商品展示和购物转化效率低于直播。
直播电商可以提高用户时长和粉丝量,短视频获得流量+直播转化:短视频更适合商家从公域中获得流量,直播 则可以提高了用户的使用时长和粉丝量,将高效率的购物和展示效率与短视频获得的流量结合,能够为商家带 来新的增量。
4.3 明星达人带货的弊端:更偏事件性,缺乏沉淀
从2019年下半年,到2020年疫情期间,明星/达人直播带货成为一个社会热点现象,也成为电商行业的重要增量。但不得不看到,依靠头部明星和达人的带货模式,存在一定的弊端:
1)明星达人带货的头部效应加剧,品牌方议价权降低,削弱利润。对比新榜数据2020和2021年直播电商 TOP50,2021年前五名主播6月销售总额已达到榜单总销售额的58%,其中第一名薇娅预估销售额高达30.28亿元。头部明星达人对品牌方较强的议价权会压低品牌方利润。
2)明星+达人模式容易打造爆款,但缺乏稳定交易系统和用户沉淀:明星+达人模式的消费者主要来自明星达人 的自带流量,消费者主要出于对主播的信任,而非对品牌的认可完成购买。当品牌有短时间打造爆款需求时,明星 达人模式能带来很好销量拉动。但品牌很难通过明星达人带货的方式,沉淀属于自己的粉丝资源,购买数据等。明 星达人直播更像是事件性的促销活动(campaign),而品牌更需要的是持续稳定的交易平台。
五、抖音电商第二阶段:加强后端基础设施建设,切断直播第三方链接
5.1 第二阶段的后端建设:推动抖音电商服务商发展,帮助商家深度参与抖音电商
平台招募电商服务商较早:2020年4月,抖音旗下“巨量引擎”全面招募生态服务商,包括内容、电商和品牌三 大类型。主要帮助商家进行商家培训、账号咨询/代运营、供货、直播带货等业务。
设立服务商分层体系:2020年9月正式提出品牌服务商的层级,并给予多样化的现金和流量等方面的扶持。抖音 电商品牌服务商数量从2020年11月的33家,增长到2021年5月的118家。
完善带货工具,加速DP(抖音电商服务商)、MCN专业化:2020年4月抖音平台推出“巨量百应”工具,帮助 DP、MCN和达人有效管理带货数据,进行商品结算和上下架。
抖音电商服务商的专业化、精细化,使得商家能够适应平台玩法,深度参与抖音电商。根据抖音电商官方披露, 服务商合作的头部品牌GMV占比从最开始的10%到现在已经接近50%。
5.2 第二阶段成果:自播门槛降低,商家自播快速增长
抖音品牌自播在2021H1贡献过半:得益于分发模式和电商平台的完善,根据飞瓜数据,2021年抖音年货节商家 带货GMV已经达到47.67%,2021年上半年,抖音小店品牌销量超过30%由商家自播号贡献。
抖音实质性举措降低自播门槛:抖音不断扶持电商品牌服务商,一定程度上解决了商家在抖音开展自播业务所 面临的难题。根据抖音服务商大会,服务商合作的头部品牌GMV占比已接近50%,且仍处于超预期的速度上涨。众多头部品牌的GMV,近半数需要归功于服务商的合作和支持。
自播的高效低成本得到认可,品牌自播已成规模:根据飞瓜数据,2021H1品牌自播销售额占比已形成一定规模。21年上半年出现了罗拉密码、Teenie Weenie等品牌自播占据GMV头部席位。
六、抖快电商对比:兴趣电商 VS 信任电商
6.1 内容分发方式不同:抖音侧重公域VS快手侧重私域
抖快的电商都依赖内容作为基础,因此内容分发的方式决定其侧重点不同:
1)抖音偏重算法分发,侧重公域:抖音单列瀑布流模式适合被动分发内容,其广告业务可以精准匹配内容 与目标客群,适合商家导入公域流量。
2)快手偏重社群分发,侧重私域:快手分发中地域和关注两个因素权重较高,适合商家运营私域流量。
分发模式决定了抖音电商具备一定的优劣势:
1)抖音侧重公域使得商家营销效益较好:公域流量丰富,商家效果广告投放的效果好过私域模式。
2)抖音电商业务启动较慢:私域模式下信任关系形成电商交易较为容易,公域模式下需要培养消费习惯。
3)公域模式下商家议价权更强:公域模式下商家更重视营销投放效益,模式成熟后依赖算法而不是达人/明 星粉丝,商家议价权较强。私域模式下达人掌握社群粉丝流量,商家议价权较弱。
6.2 业务起点不同:抖音发源于商家广告需求VS快手发源于创作者需求
分发模式不同导致了商家在平台上议价权的强弱,变化更容易从议价权强的一方起步。抖音电商起步于2018年3月,商家从营销投放中逐渐发展出电商需求。
1)抖音初期上线了达人“购物车”功能,用于帮助第三方商家接入达人跳转交易。
2)抖音电商是从商家需求出发,品牌方在抖音上长期投放广告,产生了电商需求。
快手电商起步于2017年9月,达人在创作中逐渐发展出内容变现需求。
1)快手初期上线了“快接单”平台,用于帮助达人和商家对接,辅助达人更好地实现个人变现需求。
2)快手电商是从达人需求出发,快手达人早期建立了原生电商,达人在快手短视频进行营销,消费者依靠 对达人的信任直接购买达人在第三方平台销售的产品,快手平台不参与其中。此后为了保证产品质量,维护 平台声誉,快手开始进入电商领域。
6.3 商品来源:抖音直播电商不依赖外部平台,快手外部合作更多
抖音直播电商不依赖外部电商平台:自2020年5月开始,抖音小店来源商品销量占平台直播总销量比重持续 增长,直至2020年11月彻底切断外链。目前抖音直播的商品已完全来自于抖音小店,而短视频广告仍然有一 部分向外部电商平台导流。
快手与外部平台合作更多:快手电商于2019年12月开始限制淘宝、拼多多等外链,并积极与魔筷星选、有赞 和京东等其他平台合作。统计周期内,快手销售额排名前二十的护肤和美食饮品商品的来源中,共计分别有 13个、1个、和16个来自于淘宝,而没有商品来自于京东。
因此,从商品来源来看,抖音的直播电商不依赖外部平台,闭环已建设完成。而快手和外部电商平台的合作 更多,商品来源更为丰富。
报告节选:
























































行研君(ID:report58)公众号服务于财经领域,提供各行业研究报告。【天干物燥,防止失联!】




