

在科技革命与产业变革的浪潮下,新就业形态如雨后春笋般涌现,都市职业人群的职业生涯变得愈发多元与流动。这一变化不仅重塑了工作模式,也深刻影响了人们对保障的需求。《2025年都市职业人群保障需求洞察报告》由南方周末与益普索联合发布,通过对覆盖8个城市的1500名都市职业人群的深入调研,揭示了后基本保障时代下,都市人群在健康、养老、意外等方面的风险认知、保障现状与未来需求。报告指出,随着物质富足到品质生活的追求转变,构建全生命周期的保障体系已成为都市职业人群的迫切需求。

1. 保障需求从“有没有”到“好不好”的升级
报告显示,中国社会保障体系已基本实现全民医保,形成了职工、城乡居民、灵活就业三大社保体系。然而,随着生活水平的提高,都市职业人群的保障需求已从“有没有”转向“好不好”。超六成受访者表示愿意配置商业养老保险,将其视为提升养老生活质量的重要工具。特别是中小企业员工,对高质量医疗保障和可持续养老品质的需求日益增长,商业保险正成为连接个体需求、企业福利与社会保障的关键节点。
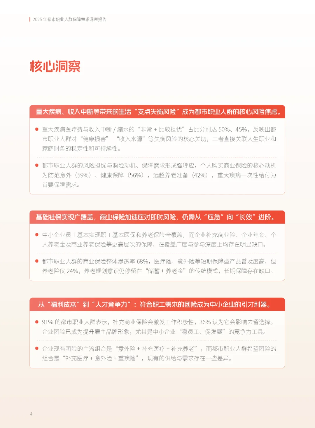
数据支撑:商业保险整体渗透率达68%,其中医疗险、意外险普及度高,但养老险仅24%,反映出长期保障存在明显缺口。
2. 重大疾病与收入中断成为核心焦虑
调研发现,重大疾病医疗费与收入中断/缩水是都市职业人群最为担忧的两大风险,占比分别达50%和45%。这两种风险直接关联家庭财务的稳定性和可持续性,一旦发生,可能导致生活平衡被打破,引发连锁反应。尽管社保覆盖面不断扩大,但中小企业员工与灵活就业人员的现实风险仍难以得到完全保障。
数据支撑:91%的都市职业人群表示,补充商业保险会激发工作积极性,36%认为它会影响去留选择,显示出商业保险在提升员工满意度和忠诚度方面的重要作用。
3. 企业团险供需不平衡,定制化需求凸显
报告指出,现有企业团险主要以“意外险+补充医疗+补充养老”为主流组合,而都市职业人群更希望获得“补充医疗+意外险+重疾险”的组合。这种供需不平衡在中小企业中尤为明显,员工对重疾险和补充医疗险的需求迫切,但企业提供的团险往往难以满足。
数据支撑:69%的中小企业员工希望企业优先配置重疾险,而现有团险中重疾险的覆盖率较低。此外,36%的灵活就业者认为存在保障缺口,亟需定制化、低门槛的保险产品。
4. 养老保障“第三支柱”蓄势待发
随着储蓄及投资收益和社保养老金之外,个人商业养老保险逐渐成为退休后经济来源的主要预期来源。报告显示,63%未配置商业养老保险的都市职业人群表示愿意配置,其中72%将其视为补充提升工具,提高养老生活质量。中小企业员工对企业提供专业养老保障的期待尤为强烈。
数据支撑:超七成(74%)的都市职业人群认为企业提供养老保障“非常或比较重要”,其中中小企业员工占比最高,达85%。
5. 保障兑现力成为选择保险的核心价值锚点
在城市高压节奏下,都市职业人群对保险的“保障兑现力”提出了更高要求。理赔服务效率、品牌信誉与稳定性成为选择保险时的核心考量。报告显示,67%的受访者最看重理赔服务效率,52%关注品牌信誉。
数据支撑:大型企业员工对保险服务的满意度最高,这与他们获得的保障更为充足密切相关。而中小企业员工和灵活就业者则更希望保险机构能提供多样化服务,满足全周期风险管理需求。

1.完整版报告点击文末【阅读原文】即可一键跳转网盘快速保存获取!
2.为便于读者查找获取报告等资料,报告家已配备专属网站并存储超多报告,文档资料等,免费开放给读者查询获取.
3.资料厅-收录海量行业报告_免费分享研报_www.ziliaoting.com

资料厅(www.ziliaoting.com)作为专业资料分享平台,收录最新、最全行业研究报告、文档资料等。全站关键词高级检索,免费获取阅读下载各类行业分析报告、券商研报、文档资料等。























