
目录:
1、行业竞争格局-产业链
2、行业竞争格局-巨头布局
3、行业竞争格局-传统企业
4、行业竞争格局-跨界厂商
5、行业竞争格局-核心企业
6、行业竞争格局

行业竞争格局-产业链
智慧灯杆功能繁多,行业集中度低,涉及厂商种类、数量较多。据供应链环节,已布局企业可分为智慧杆成品、LED照明及LED显示屏、安防设备、通信网络运维、基站制造及杆塔供应、监测设备、智慧城市系统运维的、身份识别、可视化终端、新能源充电桩等相关企业。
此外,随着我国智慧城市建设的推进,各类企业陆续加入到智慧灯杆行业,打着“智慧灯杆”名号的企业不下四五百家,真正有智慧灯杆项目落地或在建的目前累计有61家公司。其中,有国内三大运营商,通信、互联网科技巨头4家,传统照明或杆塔相关企业32家(含提供智慧灯杆成品和其他等),安防、充电桩、互联网等跨界厂商22家
图表:供应链分类下已布局智慧灯杆供应商名单

(该表格来源于锐观咨询整理,如有遗漏。欢迎留言补充)

行业竞争格局-巨头布局
5G时代的铺网,基站建设是重要一环。与4G相比,5G使用的频率高、基站密度大,5G时代的基站建设面临选址难、投资大、工期长的问题以及对城市市容景观带来影响等问题。路灯灯杆灯塔等无疑是5G基站的“好搭档”。
国内三大运营商独立或与华为等厂商合作,布局智慧灯杆建设,5G智慧灯杆、NB-IoT智慧路灯项目已落地。
图表:三大运营商智慧灯杆项目

阿里、腾讯、华为、中兴通讯等互联网、通信巨头也纷纷入局,结合自身技术和平台优势,已在国内外均有智慧灯杆项目落地。
图表:科技巨头智慧灯杆项目


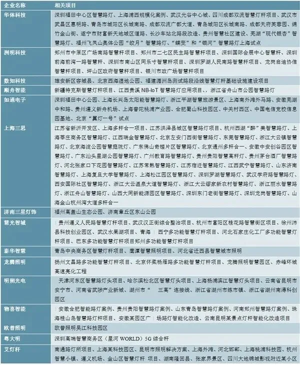
行业竞争格局-传统企业
运营商和巨头智慧灯杆布局往往会与专注智慧灯杆领域的企业合作。提供智慧灯杆成品的这些企业可以根据其业务范围传统照明、杆塔相关企业和跨界厂商两类。
其中,提供智慧灯杆成品的传统照明杆塔企业中,已经拥有落地或在建项目的有华体科技、洲明科技、数知科技、上海三思等14家。
图表:提供智慧灯杆成品的传统照明杆塔企业及相关项目-1

图表:提供智慧灯杆成品的传统照明杆塔企业及相关项目-2


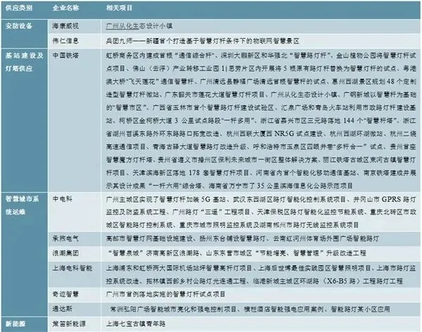
行业竞争格局-跨界厂商
智慧灯杆功能繁多涉及厂商种类广,不少安防、充电桩、通信设备、互联网、大数据、云计算等相关企业跨界布局。
提供智慧灯杆成品的跨界厂商有飞乐音响、日海智能、梅泰诺等12家已有落地或在建项目。
图表:提供智慧灯杆成品的跨界厂商及相关项目

布局智慧灯杆行业,继续发扬公司传统业务优势,主要提供LED灯/LED显示屏的厂商主要有太龙智显、名家汇、无锡照明等10家。
图表:提供LED灯/LED显示屏的厂商及相关项目

涉及智慧灯杆安防、微基站、充电桩功能实现以及系统运维的厂商与其他企业合作,已有智慧灯杆项目落地或在建。其中,提供安防设备的企业有海康威视等2家,基站建设及灯塔供应的有中国铁塔这1家,智慧城市系统运维的有中电科、浪潮集团等6家,新能源相关的有策笛新能源1家。
图表:提供不同类别产品服务的厂商及项目


行业竞争格局-核心企业
据2019年8月Ofweek调研评选出来的2018年中国智慧灯杆行业15强企业,华体科技排名第一。排名主要依据公司综合实力、地区影响力、发展潜力,并结合2018年智慧灯杆出货情况及销售额。
此外,较为活跃的企业还有华为、中兴通讯、浙江晶日、方大智控和顺舟智能等。
图表:2018年中国智慧灯杆行业15强企业及介绍


行业竞争格局
巨头布局:国内三大运营商因5G网络铺设需求自主独立设计建设智慧灯杆或与厂商合作,在智慧灯杆行业占据一席之地。阿里、华为等巨头依托技术优势和平台资源拿下多个项目,不仅与其他硬件厂商合作,,也逐渐拥有独立设计的智慧灯杆落地。
企业布局:提供智慧灯杆成品的厂商已落地项目较多,传统照明、杆塔企业依托道路照明丰富的经验,拿下众多项目,其中尤以华体科技、洲明科技、上海三思等最为突出。不少跨界厂商也已经设计研发并落地不少智慧灯杆成品,如大云物联、海纳天成、日海智能、飞乐音响等。
总体而言,布局智慧灯杆行业企业种类繁多,运营商和巨头纷纷布局,传统照明和灯杆塔企业具有先发优势,物联网、互联网等企业发展迅猛,企业发展模式各不相同。
预计未来,随着行业发展成熟和标准的确立,产业链核心企业快速扩大智慧路灯业务规模、丰富业务覆盖区域与完善产业链布局,产业集中度将会越来越高,灯杆行业将打破历史格局,形成全国甚至全球业务,走向集中化。
编辑 | 钟妙莉
审核 | 李子
来源 | 锐观咨询





