
来源:中信建投
一、如何看直播电商?
(一)直播电商全面爆发
1、直播电商高景气+大市场+低渗透
直播电商是当前电商行业中红利确定性最强赛道——平台资源倾斜、品牌方大举投入、用户心智建立,各 方贡献均推动着赛道高速增长:2016 年淘宝直播和蘑菇街直播正式启动,预示着我国直播电商的正式开始。2017-2018 年快手、抖音、苏宁与京东陆续入局;2019 年是直播电商元年,小红书、拼多多、微信等各大平台 也相继推出直播电商,涵盖阿里(淘宝直播/微博直播)、腾讯(直播小程序)、短视频(抖音、快手等)等各类 玩家;在疫情影响之下,越来越多的品牌也开始加速布局直播电商,2020 年进入全民直播时代。

直播电商行业方兴未艾,增速高、渗透率提升空间巨大。根据艾瑞咨询,2017-2019 年我国直播电商市场 规模从 190 亿快速提升 20 余倍至 4338 亿,直播电商渗透率从 0.3%提升至 4.1%,预计 2020 年仍将保持 122%的 快速增长,2020 年直播电商规模有望接近万亿,渗透率有望倍增至 8%,随各大平台加码直播电商布局,未来直 播电商渗透率提升空间巨大。

(二)三维透视缘何爆发?
直播电商风口不是昙花一现,而应是长期趋势。5G 时代,商品信息展示更立体动态,给用户带来新购物 体验,助品牌商沉淀私域流量,内容营销提高平台粘性,直播电商将巨大的流量变成人,通过有故事+创意+温 度的人性化强连接交互,在满足消费需求的同时对品牌重塑和平台带来新发展。
1、消费者维度:直播电商带给用户新的购物体验
3G 时代靠图文传播,4G 时代视频替代图文,5G 技术迭代新时代视频成为信息表达的重要载体。直播是 基于视频形式展示,能够解决图文信息表达弱的问题,能够更加全方位的了解商品与服务,尤其是深入原产地 直播,或者通过打造独一无二的直播基地,带来视觉化的强参与性和直观体验,十大淘宝直播之城包括杭州、 广州、连云港、宿迁等城市。此外,直播广泛渗透到娱乐、购物、教育、户外、美食等领域,通过垂直市场定 位后深耕,创造差异化内容,并通过主播与用户的多场景交互,更好地活跃用户并提高留存率。
直播将带来更好观看体验和更高传播效率。5G 网络具有高带宽、低时延、海量连接的特性,将为超高清视 频带来强有力支撑,逐步迈入视频高清化与信息视频化时代。从平台发展而言,5G 技术能有效提升网速, 改善视频画质,将极大提升用户体验和留存度。5G 时代下,AR/VR、人脸识别等新技术应用得到支持,直 播形式与场景多元化,并沿“PC 端秀场直播-游戏直播-泛娱乐直播-泛生活/场景化直播”的路径升级。
直播解决信息不对称问题、性价比高。直播电商是主播通过视频形式,对产品进行讲解与示范,让消费者 更加真实全面的了解到产品或服务,其维度相比于传统电商图文更直观丰富,相比于电商导购的交互性更 强,尤其适用于单价高、非标准化、专业性、体验类品类的推广,比如珠宝、服装等品类展示效果更好, 再加主播虚拟体验带来更高的销售转化率;直播深入产地减少中间环节,产品性价比高,且能够消除消费 者在信息不对称的情况下存在的疑虑。
直播信息密度高,缩短消费者购买决策时间。根据麦肯锡数据:影响三线以下城市用户购买考虑因素中, 社交互动的占比明显高于一二线城市,而且越是低线城市越容易受社交推荐而影响购买决策。据 QuestMobile 数据:直播短视频带货能够缩短消费者的购买选品与决策时间,从而加快三四线城市渠道线上 化,直播电商转化率高于传统电商。

直播能够刺激用户非计划性消费。直播往往深入产地、制造等体验场景中,能够提升消费者的购物体验;KOL 具有粉丝经济属性,能够刺激用户的非计划性购买。根据尼尔森数据:大量的非计划性购买需求主要 通过社交场景满足,即朋友推荐与社交 KOL 种草,且非计划性购买次数随着收入水平的提高而增加。

2、品牌维度:直播是商家运营私域流量的新渠道
直播短视频以其移动化、碎片化特点,成为“杀时间”利器。在移动互联网时代,短视频通过剪辑组合等 方式,将想要表达的核心内容集中在有限的时间内,符合人们碎片化的阅读/娱乐/消费习惯。根据企鹅智酷数据:抖音与快手主要切分用户的闲暇与睡觉时间,而设计、新闻资讯与游戏时间被挤压。
随着移动互联网的普及,用户可以打破时间与空间限制,碎片化消费习惯已经成熟。根据艾瑞数据:下班 后回家/等车无聊中/上下班途中是移动购物的主要场景,占比分别为 45.5%/38.6%/37.2%。直播短视频形式让所 看即所得,能够进一步增强情感体验,充分吸引用户的注意力。直播成为最大的商品展示口,满足消费者的即 时冲动性消费属性,使得平台的流量变现效果可观。从品牌方角度,流量即是道,顺应新流量趋势变化的渠道 变革,才能获取新用户并抓住消费者心智,并且从公域流量转向私域流量经营。
根据极光调研数据:男女性陌生人具有社交表达意愿的用户占比分别为 60%/47%,用户最偏好的社交交流 习惯是转发分享/使用表情包/表达观点,占比分别为 59%/46.2%/37.3%。短视频通过转发、点赞、点评等形式进 行实时评论,直播通过弹幕、打赏与主播互动,能够与消费者进行信息的双向交互沟通。根据《短视频用户价 值研究报告 2018-2019》数据:短视频用户认为短视频的社交分享性(44.4%)优势明显,而直播的实时互动性 (39.4%)最为突出。
直播成为年轻用户全新购物体验新阵地,能够帮助品牌商来沉淀自身的私域流量,比如通过微信小程序直 播和店铺自播等形式实现流量集中和自主,尤其在流量红利见顶和流量成本越来越贵的背景下,品牌直播构建 私域流量具有重要价值。此外,直播具有良好的营销价值,基于网红 KOL 的粉丝经济,尤其对于帮助新锐品 牌快速提高知名度、打造爆款的价值更为显著。
3、平台维度:直播是电商平台的内容营销新场景
内容与主播是直播平台用户留存的关键因素,直播是承接电商平台内容化的最重要方式,直播电商使得内 容平台与电商平台相互融合,对未来电商行业格局的塑造亦产生一定影响,除了中心化电商和社交电商平台外, 还有抖音快手,正在从过去的流量内容平台向以电商变现为主的平台进行转变。相比于电商购物,直播作为销 售渠道更具互动性、娱乐性,想象空间更大。
根据艾瑞数据:直播用户最看重直播平台的优质主播数量/内容丰富度/内容质量,同时也符合近年来电商平 台所呈现的社交化和内容化趋势,电商平台通过拥抱内容营销,布局直播业务,获取新用户流量和提高粘性。
直播短视频的用户主要基于内容需求来建立关注关系,采用内容重新定义广告,通过用户大数据算法 进行标签分类与内容分发,达到迅速沉淀消费者的效果。直播带货属于粉丝经济,主要通过主播的内 容吸粉。在直播中主播可以对商品属性特征进行详细介绍,还能与粉丝实时互动从而提高沟通效率, 并且通过场景化营造充分调动消费者的积极性与粉丝粘性。直播能够打造新营销场景模式,缩短营销 链路,使得零售模式从人找场转向货找人。
根据酷饿数据:短视频用户最关注有才艺/有趣的普通人(均超 60%)。而不同类型平台的主播与内容 属性存在差异,微博集中于大量明星与大 V 网红来创作内容,抖音和快手则泛生活达人,每一位用户 均可以自创内容,远超于微博的内容体量,随着主播门槛下降,引来全民直播时代。此外,MCN 机 构爆发,对网红批量孵化与精细化运营,签约明星、高人气头部主播入驻吸引用户,促进符合用户兴 趣的优质内容持续输出,保障平台的活跃度与用户粘性。
(三)直播电商的本质思考
直播电商本质是以电商为基础,直播为工具,直播电商是链接社交流量平台和电商平台的桥梁,能够为电 商平台带来新流量,达到促进销售的目的,同时直播平台也实现了流量变现,同时变成品牌商标配的基础能力 和电商的基础设施。
1、直播平台的流量价值凸显
2015 年随着移动互联网浪潮兴起与智能手机普及,腾讯、字节跳动等互联网巨头纷纷布局,以塑造多元场 景、满足社交需求的直播短视频如雨后春笋般涌现,先后诞生了抖音、快手、西瓜视频、火山小视频等平台。目前短视频行业的竞争格局已基本稳定,头条系(抖音、火山、西瓜)占比超过 70%。短视频平台抖音和快手, 拥有庞大的用户规模,凭借自带流量优势上线直播业务,现已进入第一梯度。

短视频凭借内容型产品拉动,成为占据移动互联网用户使用时长的主要驱动力。短视频用户数量仍处于高 速增长期,并在下沉市场的用户规模增长居首,直播相对于短视频用户的渗透率仍有提升空间。
相比于传统图文形式,短视频传播沉静式内容,表现形态更丰富,能够有效占据用户时间。QuestMobile 数据显示:用户使用时长增长最快的是短视频行业,明显超过电商、社区交友等。受短视频驱动,移动视 频在移动互联网用户的使用时长中的占比同比提升 2.3pct,成为增加用户使用时长的主力。
在渠道红利消失的背景下,短视频已成为抢占下沉市场新用户的主力军。QuestMobile 数据显示:短视频月活跃用户超过 8 亿,其中三四线以下城市的用户占比达到 56.7%;新增用户的主要来源是三四线以下城 市的用户,占比超过一半。因此,短视频收割的更多是三线市场以下的下沉流量红利。
我国在线直播用户数呈现逐年增长的态势,成为高粘性用户的流量入口。艾瑞咨询数据显示:2018 年我国 在线直播用户规模 4.56 亿,在短视频用户的渗透率超过 60%,在网购用户的渗透率超 70%;预计 2019 年 直播用户规模将超 5 亿,直播用户的基数庞大,直播电商模式的教育成本较低。

2、电商+直播:吸引流量且提高粘性
阿里巴巴等各大电商平台通过布局直播电商能够获取下沉市场的用户,还能加快特定品类的线上渗透率提 升。由于平台给予流量红利,来扶持头部主播,带体验感,交互性强,能够有效提升用户粘性和销售转化率, 因此电商直播化是未来最重要的发展趋势之一。
各大电商平台年活用户数增速趋势性趋缓。FY2016-FY2020,阿里平台年活数增速从 21%放缓至 11%,京 东平台年活增速从 FY2016 的 46%放缓至 FY2019 的 19%,拼多多年活用户增速亦从 FY2018 的 71%放缓至 FY2019 的 40%。
与年活增速放缓相对应的是流量成本持续上升。假设新客拉新成本是老客维护成本的 5 倍,对销售费用拆 分测算:阿里新客成本从 1Q2016 的 29 元/人增至 1Q2020 的 77 元/人;京东从 4Q2016 的 55 元/人升至 4Q2019 的 85 元/人,但 Q12020 受疫情影响京东年活用户数增长超预期,拉新成本亦回落至 43 元/人;拼多多新客获客 成本从 2Q2017 的 2 元/人,持续升至 1Q2020 的 46 元/人。

3、直播+电商:拓展流量变现渠道
直播短视频通过优质内容来打造获取超高流量的社交平台,而具有流量优势积累的平台为充分挖掘用户价 值,不断拓展商业变现模式,包括内容电商、广告营销、知识付费、IP 授权等。直播短视频内容平台找到了信 息流广告之外主要的流量变现方式,直播电商使得内容平台流量提纯和转化价值提高。
直播短视频平台创新商业变现模式,变现路径多元化,包括跨行业合作、跨平台合作,培育用户知识付费 习惯,加强内容营销和营销产业链升级,制作娱乐或赛事 IP 吸引潜在用户等。网红的收入渠道也多元化, 其中直播收入占比最高为 38.4%(签约费+直播分成+打赏),广告和电商占比为 19.6%、19.3%。

酷鹅调查数据显示:40%的用户因观看短视频内容而消费,由于内容电商注重粉丝沟通,在塑造和巩固个 人 IP 的同时完成销售转化,直播呈现电商化趋势。直播帮助品牌实现推广销售的闭环,先在社交平台通过 内容种草,然后在直播中变现收割,刺激冲动消费的发生。MCN 机构的变现方式以广告营销/平台补贴/内 容电商为主,由于信息流广告与短视频平台的人工智能算法一致,精准营销的投放效果好。

二、直播电商格局和利益分配
(一)直播电商呈现三足鼎立
直播电商产业链中的主要玩家包括:上游的品牌商、下游的消费者、中游的平台及其生态服务商等构成。其中中游部分主要包括电商平台、直播平台、内容平台(MCN/主播)等。
从直播电商的市场规模拆分看, 2019 年直播行业 GMV 规模为 4400 亿,其中淘宝直播的 GMV 为 2500 亿 (淘宝直播连续三年直播引导成交增速 150%以上),直播电商市场占比 58%,领先同业;抖音直播 GMV 为 400 亿(直播电商市场占比 9%),快手直播 GMV 为 250 亿(占比 6%,包含引导微信成交宽口径下 GMV1500 亿), 呈现三足鼎立之势,头部集中仍然明显。
从平台属性区分,淘宝直播购买转化率高,重流量变现;快手老铁粉丝粘性强,做私域流量;抖音属于内 容分发型,重优质内容。我们认为,衡量直播带货能力强弱的两大指标是流量和转化率。从规模来看,抖音与 快手直播带货起步较晚,但在巨大流量优势下仍有巨大提升空间。同时,短视频平台以内容聚流,娱乐性更强, 在短视频中直接嵌入商品链接,并开始自建电商平台形成销售闭环,将场景与购买相连以获得高流量转化率。


1、淘宝直播是阿里内容化下的产物,爆发力强
在淘宝“内容化”战略驱动下,目前淘宝内容生态已形成淘宝直播、淘宝头条、微淘等内容矩阵,从图文向 直播短视频形态升级。2016 年 3 月淘宝上线直播,成为直播电商最早试验田。2019 年淘宝直播 GMV 突破 2000 亿元,其中双十一当天直播 GMV 突破 200 亿元,177 位主播年度 GMV 破亿。相比于上线初期,2019 年商家数 量增长 3 倍,直播机构数量超过 600 家。2020 年 6 月 1 日天猫 618 开场 1 小时 29 分,淘宝直播带来的成交额 达到 20 亿元。淘宝更是提出 3 年 5000 亿元的市场规模目标。
淘宝直播作为最大的直播电商平台,呈现出极强的爆发力。淘宝直播的特征体现在:淘系供应链强大+头 部主播资源丰富+品牌商加码布局。
支撑淘宝直播蓬勃发展的动力是强大的供应链与丰富的内容,2017 年淘宝与天猫直播合并,淘宝直播 拥有 200 家专业内容制造机构,每月带货规模超过百万的直播间超 400 个,阿里认证的入驻主播机构 千家,消费者每天可观看的直播内容超 15 万小时,可购买商品数量超 60 万款,日均停留时长超 1 小 时。全民直播时代,海量商品是爆发的基石,淘系具有强大的供应链资源。
淘宝主播以二线女性为主,淘宝直播的主流消费者是 90 后。淘宝 KOL 主播呈现哑铃型分化,头部 KOL 粉丝多,带货能力强。2019 年双 11 数据,李佳琦和薇娅合计占淘宝直播的 30%,同时越来越多 的明星入驻淘宝直播,在自身知名度与粉丝经济下的购买转化率和品牌曝光度高。2019 年双 11 淘宝 直播 GMV 近 200 亿元,占阿里双十一成交额的 7.5%,超过 50%的品牌商通过直播获得新增长,直播 带货已经成为品牌重要的销售渠道之一。2020 年 618 期间商家直播间数量同比增幅超过 160%。
2、快手在直播电商领域领先,抖音加快商业化变现进程
对比抖音与快手的流量:抖音偏公域流量,高度中心化,内容精品化,用户偏向一二线城市,女性用户更 多,年轻用户更多。而快手偏私域流量,去中心化,内容大众化,相较于抖音快手的下沉市场用户更多,社交 性更强,带来强粉丝粘性,收入以直播电商为主。信息流广告是抖音的主要收入贡献来源,抖音流量以内容和 算法分发,平台控制能力强,使得平台广告效果明显。2020 年 6 月初,根据艾瑞数据,抖音、快手日活用户数 分别为 4.7、3.2 亿;根据 36 氪报道,抖音、快手 2020 年电商 GMV 目标分别调高至 2000、2500 亿,二者目标 体量与淘宝直播 2019 年业绩相当。
相比于抖音,快手的社交性强,老铁的带货潜力大。2017 年快手开启直播变现。2019 年快手推出“我 的小店”, 推出“光合计划”用百亿流量与优质 MCN 合作,扶持 10 万个内容创作者,增加 3000 个百 万粉丝 KOL。2019 年 8 月 28-30 日快手“靠谱卖货节”活动累计销售额破亿,老铁经济效应凸显。根据 2019 年 12 月公布的《2019 快手直播生态报告》:快手直播日活用户过 1 亿,估算全平台快手电商 GMV 为 1500 亿,开放全民直播的快手带货力强。2019 年 12 月快手推出直播公会体系,重点鼓励公会签约 和运营粉丝在 1 万至 50 万之间的中腰部主播。
抖音和快手平台待完成前期流量积累以后,加快扶持直播电商,全方位提升用户价值。2018 年 5 月抖音启动商业化布局。2018 年 6 月抖音发布云图和星图来加速商业化。2019 年抖音允许将淘宝商品链接 添加到短视频中跳转淘宝购买,抖音向第三方电商平台带货后,收取广告费与交易佣金。平台开始孵 化抖音小店。2020 年 4 月抖音流量扶持罗永浩直播带货,首场 GMV 破亿。

(二)直播电商产业链的利益分配
品牌商与 MCN 机构合作确定直播营销方案与内容,并从直播短视频平台获取用户流量,然后在电商平台 完成销售变现,品牌商会根据推广商品的成交额确认佣金比例,由淘宝联盟(阿里妈妈)、直播平台、MCN 机 构、主播进行分成。目前直播电商的佣金分配方式是以 CPS 为主,按照成交额收取佣金。
我们认为,直播在不同发展阶段,产业链不同环节受益程度不同。因此在直播发展前期,网红 KOL 稀缺性 使得 MCN 更为收益,其中在流量和供应链两端具有优势的服务商将会受益于赛道红利。但在直播下半场,回归 零售本质,品牌商更为受益。
1、现阶段平台方的利益角逐胜过品牌方
从平台角度,CPS 模式运行最成熟的是淘宝客。淘宝联盟佣金比例为成交额的 20%以上。假设佣金率 20% 的情况:首先淘宝联盟收取成交额 6%的内容场景专项服务费,剩余佣金由阿里妈妈收取 10%的技术服务费,合 计阿里平台的抽成比例为 7.4%(高于阿里 3%+的平均货币化率)。阿里抽成后剩余 12.6%佣金由直播平台与 MCN 机构分配,快手直播与 MCN 机构的分配比例是 1:1(指带货到淘宝,快手给优质商户返还商户奖励金),MCN 机构再根据主播级别确定分成比例,一般主播分成 10%以上,头部主播 20%以上。
各平台博弈,阿里收取的带货佣金增加。阿里对第三方平台导入的订单收取 6%的内容场景专项软件服务费。剩下的佣金给电商平台,直播平台、MCN/主播。如果是 MCN 机构,则阿里妈妈、淘宝直播和 MCN 机构分别 分成 10%、20%、70%。如果是独立主播,则阿里妈妈、淘宝直播和 MCN 机构分别分成 10%、30%、60%。
2019 年 5 月淘宝联盟发布《关于内容场景推广内容商品库的通知》,宣布 KOL 在包括快手抖音等在内的平 台上带货,只能选择淘宝指定的商品库中的商品,且商品佣金率需设置在 20%以上。2019 年 6 月,淘宝直播宣 布会收取成交额 6%的内容场景专项服务费。新规实施后,以佣金比例 20%为例,阿里收取的佣金率从 2%提 升至 7.4%,直播电商盛宴下的阿里平台最受益。

2、直播带货适合高毛利品牌,销售兼品宣效果
从品牌方的角度看,直播带货一般采用服务费(坑位费)+抽佣方式,坑位费是上链接费,根据 KOL 级别 坑位费单条或单次数万到数十万元不等,佣金率在 20-50%,如果再加上电商平台费用 20%,直播销售适合高毛 利商品才能挣钱。
直播商品超低折扣+高费率,尤其头部 KOL 的商品折扣往往是全网最低价,低价和粉丝经济效应下,对于 销售的拉动作用有目共睹,但是品牌商直播带货的亏钱情况还比较常见,并且持续低价带货对于品牌形象塑造、 价格健康等也会产生不利影响。目前的利益分配模式在直播流量红利期尚可,一旦进入流量放缓的存量竞争阶 段,品牌商将会面临毛利向下,成本攀升,盈利难的窘境,这种模式难以维系。
在直播电商发展的初期,直播流量红利凸显,品牌商基于流量思维有一定效果,能够帮助新品快速放量打 造爆款,另外直播新流量渠道红利还将带动新品牌快速崛起。完美日记即是通过网红营销带货模式超车,即头 部 KOL 种草+腰部以下 KOL 推动+沉淀运营私域流量。平台的明星、头部 KOL 红人数量少、粉丝量大、投放 费用高,而腰尾部 KOL 红人数量比较大,使得品牌商能够撬动的 KOL 营销数多、但投放成本较低。
直播带货促销售但难盈利,品牌为何做直播?直播带货的价值:一方面把直播作为库存消化的渠道,另一 方面直播带货还承担了品牌宣传功能,从促销向营销转变,本质上是从流量思维转向品牌思维,实现品销合一, 在销售拉动的同时打造品牌,提升品牌力,通过差异化的粉丝互动,增强用户粘性和品牌复购。

3、全民直播时代,产业链利益有望向品牌倾斜
目前头部网红主导市场,根据今日网红数据,0.7%的主播赚取 68%的收入,头部效应明显。平台给予超级 流量扶持,因此在获取品牌方资源和供应链溢价能力更强,但存在复制难、费用贵的问题。未来进入全民直播 时代,罗永浩、张庭、企业董事长纷纷直播带货,形成网红直播+名人直播+商家自播,拉动直播爆发增长。
全民直播常态化下,头部网红的话语权逐渐被削弱,其所推荐的品牌也不再是金字招牌。未来核心是看商 品供应链而非主播,商品选品和性价比是竞争力,只有在分享直播流量红利的同时做好品牌才能更走的长久。在平台与品牌的持续博弈过程中,利益分配关系也有望从平台方向品牌方倾斜,促进直播带货持续健康发展。
按照主播类型划分,包括明星、网红、专家、商家店铺自播、素人等。据卡思数据:2019 年我国拥有 10 万以上粉丝的网红数量增长约 18%,其中 50 万粉丝以上红人同增 40%以上;2018 年快手和抖音的红人数量分 别为 4.3 万/3 万。2019 年淘宝直播开播账户数量同比接近翻倍,主播画像以 90 后女性为绝对主力,新风口下大 量主播入场;品牌积极拥抱新经济,2019 年末淘宝品牌商家每天开播,达到线下导购线上化效果。2019 年 618 期间 80%天猫美妆商家使用直播带货。2020 年淘宝将鼓励更多的品牌商家自播:2020 年 618 期间,淘宝直播平 台商家直播间数量同比增长 160%,商家自播 GMV 占淘宝直播比已达 70%。

作为网红经济产业链的核心,MCN 机构发展迅速,越来越多的网红选择与 MCN 机构签约,如李佳琦签约美 ONE 等,来保障优质内容的持续输出和流量的精细化运营,以延长网红自身的生命周期。目前抖音红人以 MCN 孵化为主,快手 MCN 超 600 家,淘宝直播的 MCN 机构数量超过 1000 家。电商 MCN 机构,能够推动网 红的批量化孵化和流量的商业化变现,带来全民进入直播时代,因此目前头部集中的主播形态并非终局。
三、直播电商重塑零售产业链
(一)零售商:传统电商的流量重构
流量是电商的核心资源,但目前各大电商平台面临流量增长瓶颈,流量成本持续攀升,电商内容化、 社交化成为发展趋势,直播电商重塑了传统电商下的人货场,促销商业效率提高。直播电商是更为有效等 方式,提高了流量、粘性、转化率、渗透率等指标。同时,直播为微信、头条等内容流量平台进入电商带 来了机会,使得流量价值转化进一步提升。
1、直播电商从“货与人”转向“人与人”
直播电商帮助品牌商提高与供应商/消费者的连接效率,重构人货场。
“人”——直播相当于把线下导购员线上化,主播向用户卖人设、讲解商品,提问互动,所看即所得 与边看边买的购物体验,具有强陪伴性、强互动性与高粘性,能够刺激用户非计划性购物需求,如果 主播是网红或名人明星,直播带货基于粉丝的信任关系变现。直播电商成为主流消费形式之一,消费 者的重要性显著提升,未来的零售需建立在消费者洞察基础上精准营销。
“货”——直播能够全方位展示商品并且以评论形式加强互动,能够解决传统图文展示存在的信息不 全面与用户体验感差等问题,有助于提升非标高价等商品的潜在线上渗透率;直播提高供应链快反速 度,根据用户需求规划商品结构;直播深入产品原产地,去除供应链中间环节,提高商品性价比。
“场”——直播电商的覆盖半径扩大,有效打破时间限制与场地边界;使用直播基地,缩短中间环节, 提高供应链效率;专业制作团队入圈,内容的品质提升、内容进一步丰富,打造多元化垂直场景;伴 随移动互联网普及,强时效性,符合现代人们碎片化习惯。

直播电商改变了消费者的购买行为路径
根据 BJ Fogg 提出的行为模型(BJ Fogg 模型):直播电商对消费者购买行为的影响分析:用户购买行为取 决于其动机、能力与相应的触发,其中能力包括时间成本、金钱成本、体力付出、脑力付出、社会压力、习惯 等。因此动机、能力这二者在坐标系中构成一条行为曲线,曲线右上方,在合适的触发条件下都有可能转化为 一次行为,而曲线左下方区域则为触发失败区,难以触发为行为。
对于动机、能力不同的用户,需要采用不同的触发以完成行为的有效转化。传统搜索电商模式下,消费者 带着目的搜索欲购买的商品,动机强、能力强,因此简单“信号”即可促成购买,但弊端是大量靠近行为曲线 的用户资源未被发掘和利用。而直播电商提升了消费者购买的动机,且降低了消费者购买行为的难易程度,从 而增强消费者购买的可能性。直播内容已完全包含了“引导者”、“火花”、“信号”三种触发并进行了加强。

2、直播电商在获取新客的基础上带来转化率提升
在人口红利消失,网购增速持续放缓,流量进入精细化运营的时代。互联网从增量扩张到存量开发的新常 态下,电商行业正从搜索式电商向内容电商升级。直播短视频的多样化内容,成为电商平台抢夺用户时间、提 高营销推广的有力方式,能够增加用户的留存与变现,提高流量的商业化效率。直播平台的流量快速增长,通 过 KOL 直播短视频引流到电商平台销售转化,为电商平台带来新流量。淘宝、京东等电商平台添加直播、团购 等社交元素,以适应用户的消费行为习惯,为电商行业带来了增量空间。
淘宝直播电商的用户规模持续扩大、渗透率逐渐提升,也是下沉市场的掘金池。2017 年淘宝直播 GMV 为 200 亿,2018 年规模同比增速 400%至 1000 亿,微播易测算 2019 年淘宝直播 GMV 突破 2500 亿,预计 2021 年 淘宝直播 GMV 将达 5000 亿。根据《2020 年淘宝直播新经济报告》,2019 年淘宝直播的日均观看用户数同比增 长超 150%,每天观看时长超过 1 小时的用户同比增长 40%,用户画像包括一至三线职场精英或小镇青年 80/90 后女性用户为主。直播电商加快电商平台向三四线城市渗透下沉用户,成为了电商平台的新引流方式。

比于图文展示,直播的信息传递直观全面,与消费者的交流效率更高。直播电商已成为网购消费者的重要 习惯,能够有效刺激他们的消费意愿,从而提高用户流量购买转化率。根据艾媒咨询数据:2019 年上半年每周 观看直播电商的用户比例达 71%;每天观看直播电商的用户比例已达 25%;直播电商用户通过观看直播而产生较大消费欲的用户占比超过 50%;2019 年上半年直播电商的购买转化率 36%以上,而传统电商的购买转化率仅 0.37%。
3、直播电商有望推动电商渗透率进一步提升
随着互联网的发展,消费者与电商平台间的交互方式持续更迭,过去以搜索为主导的电商交易方式核心是 人找货,之后千人千面的机器算法推荐已成为货找人,而直播电商更多是以内容、导购、名人的方式来促成用 户购买,这比基于算法的推荐会更有情感温度。总结而言,传统电商是人找货,直播模式变为货找人,并且基 于主播变成人与人的链接,让人货匹配更精准,并且通过导购推荐,视频能够表达情感,从而带来消费者的情 感共鸣,场景体验感提升。
目前服装箱包、3C 家电等品类的电商渗透率已经达到较高水平,而直播电商有助于带动高单价、强场景体 验的家具家电、黄金珠宝玉石、汽车等品类的线上渗透率加快提升。从 2020 年 618 淘宝直播情况看,直播渗透 率最高的 Top5 品类为美妆、大家电、医美、女装、箱包配饰,而增速最高的 5 个品类分别为大家电、运动户外、 3C 数码、汽车、家装,可见直播电商是汽车、家装为代表的高价重体验品类的新机会。
(二)品牌商:营销变革+渠道变迁+模式再造
1、拥抱内容营销,直播成为品牌触达用户的最佳机会
营销变迁迫使品牌变革,直播电商实现品效合一。KOL 直播类似导购,促进销量增加,而明星或头部网红 直播对销量和品牌均有提升作用。根据 AdMaster 调研数据:81%的广告主将增加移动广告投放,其中 KOL 推 广、直播短视频、微信公众号运营的引流效果突出;分品类看,2018 年食品/美妆/母婴行业的 KOL 投放同增 92%/81%/27%,40%的消费者曾因看过 KOL 推荐或推文等产生购买,成为品牌商数字营销的重要投放方向。


参照零售业发展历史,新平台催生新内容,新内容塑造新流量,新流量变革新渠道,新渠道孕育新品牌。
在电视等全国性媒体繁荣发展前,消费者主要接触区域性品牌与渠道商自有品牌,因为区域性品牌与 渠道商具备更加贴近消费者的天然特征,一定程度上减轻了消费过程中的信息不对称性。
20 世纪 30 年代随着电视广播等全国性媒体在美国快速发展,为营销带来全新的方式,全国性品 牌快速崛起,这一阶段渠道为王。一方面品牌利用全国性媒体直达消费者,通过品牌宣传占领消 费者心智;另一方面品牌商与渠道商既紧密合作又明确分工,强大的品牌积累了对渠道的管控和 渗透力,而渠道商也借力优秀品牌抢占市场迅速扩大,挤压市场竞争者,形成了规模效应。
5G 时代,技术降低了直播进入门槛,进入全民直播时代。由于消费者的注意力是个性化的,导致流量 呈现去中心化趋势,上游品牌呈现相对分散的格局,为新锐品牌和小众品牌带来弯道超车机会,这一阶段用户/流量为王。直播平台相比传统电视广告兼具集中与分散特征,黄金直播时段和头部 KOL 属 于稀缺资源,在马太效应下,把握流量趋势的全国性品牌有望强者恒强。但直播电商有望加速一批个 性化新兴品牌崛起,这是由于直播电商的社交属性,带来用户审美和注意力个性化强,利于长尾品牌。

2、流量重塑带来渠道变革和品牌重塑机会
直播将成为品牌商的标配,有望带动线下零售的复兴。线下零售的主要问题是成本提升、客流下降、所覆 盖的区域性强,且时间段分配不均匀,而门店通过建立私域社群、直播卖货,能够打破距离、时间和空间限制。直播使得电商营销从人找货转向货找人,商品和内容同步流通,提高了平台交易效率,由直播带来的品牌传播 方式革命,将会影响零售渠道变革。伴随渠道不断变化,品牌会选择最适合自身最高效的渠道触达用户。
(1)目前带货品类以美妆服饰为主、国货美妆最为受益
从品类来看,目前直播带货品类以非标类的服装、美妆、食品为主。据酷鹅数据:因观看短视频的用户购 买品类以服饰与日化用品居前。尼尔森调研:抖音、小红书等六个平台百位 KOL 的主要带货品类是美妆服饰。卡思数据显示,抖音与快手带货首位均是个护美妆。由于美妆与服装具有较高的毛利空间,成为了直播电商的 主要带货品类;其次是食品与母婴,属于标品、低客单价、高复购率、对主播要求低;珠宝、汽车等高单价品 类发展趋势很快,依赖于直播场景化展示,主播个人品牌背书。
直播带货产生的渠道红利,化妆品和服装等带货主流品类受益最多,由于具有高复购+高毛利+低单价,用 户的消费客单价 1000 元以下,目前以大众品牌受益为主,传统品牌通过直播带货有望重新焕发生机,也有望诞 生更多新品牌,为新锐品牌带来弯道超车的机会,加速和缩短新品牌的培育路径。比如珀莱雅今年打造的明星 大单品小红瓶、丸美小红笔、家化玉泽都是已经通过直播带货取得比较好成绩。所以,美妆是受益于直播带货 最大的细分行业,未来国货有望伴随着直播流量快速崛起。

(2)未来带货品类的发展趋势向低频和高价转变
根据淘榜单数据:商家直播基本覆盖所有行业,但占比最大且增速最快的行业是女装、珠宝与美妆。由于 直播实时性与互动性强的特点,通过主播的介绍、试用、引导、讨论、教育等,能够促进线上购物体验向线下 看起。未来随着 5G、VR 等技术普及,家装家电、汽车、房产等购买决策流程长的大宗消费品商家试水直播, 作为重要的运营方式,线上渗透率的提升潜力大。2019 年下半年汽车、家电等行业在淘宝直播异军突起。
直播有向高单价、低复购的黄金珠宝玉石、家具家电、汽车渗透的趋势,电商直播帮助高价非标类目打开 线上渗透率的天花板。直播电商相比于电视导购的核心优势是高互动性、强社交性。直播电商的本质是线下导 购的线上化,主播能够掌握观众的情绪与需求,用户实时交互共享。未来直播带货从单品类向全品类精细化深 耕,未来随着消费升级也会呈现品牌化趋势。
针对不同品类属性,直播电商已发展出多元化带货模式,主要包括三类:①主流模式包括秒杀模式、达人 模式、店铺直播,这是贡献 GMV 增长的最主要形式,适用于美妆、服装、母婴、食品类。2019 年淘宝直播可购 买的商品数量同增仅 2 倍,覆盖众多行业和海量淘系商品供应,满足用户多元需求。②特定地点模式包括基地 走播、产地直播、海外代购,适用于珠宝、汽车、农产品等线下占据主导的品类,目前淘宝直播的珠宝基地数 量为 17 家,农产品相关直播已达 140 万场。③垂直类型包括砍价模式、博彩模式、专家门诊。

3、直播电商转变了品牌塑造的逻辑模式
通过打造新兴供应链,来匹配直播模式,从前端消费到后端生产制造都需要数字化,持续提升企业效率。如何改造供应链,让流量和供应链密切结合,直播能打造爆款,类似之前电商淘品牌称王的年代。近年来新锐 品牌持续涌现,产品端的反向定制也日趋流行。直播缩短供应链环节,提高产品性价比,本质是基于用户数据 的 C2M 模式。基于直播电商重塑供应链的品牌商家,目前品类主要集中在化妆品、服饰箱包、食品。服装领域, 安踏、森马、太平鸟、安正时尚都在积极与网红合作带货,目前服装领域的直播收入占比贡献还比较低,未来 提升空间大。长期看直播会加快服装供应链的快发效率,实现柔性定制化生产,降低库存风险。
主播在海量选品经验的锻造下,拥有大量的销售数据和消费者需求的洞察能力,有望在 C2M 模式中扮演重 要角色,将消费者的痛点与需求快速传达给供应链体系,以用户为中心设计和研发产品。如头部直播网红薇娅 与梦洁股份签订合作协议,在直播带货外,薇娅还将从粉丝需求出发,进行货品筛选,参与公司产品设计与品 控环节,通过用户口碑信息反馈来优化选品结构。5 月 18 日,薇娅直播间上线一款梦洁家纺专门为“薇娅的 女人”定制的被芯,30 分钟销售 3 万单。
直播下半场,品牌商需从流量思维向品牌思维切换。无论未来流量渠道还将如何变革,品牌经营的本质始 终是围绕用户,满足消费需求,做好品质口碑,成本控制,提高性价比,产品是王道,这是决定未来能否在竞 争中突围的核心能力。直播能够有效拉近用户和供应链之间的链接路径,和主播更近距离供给和需求调整,提 供定制柔性化生产,打破过去从面料商、生产商、品牌商到代理商的层层重叠的冗长供应链,比如 MCN 机构开 始打造直播产业链基地,形成更好的产业集群发展。因此直播对于用户带来更具性价比的商品,对整个产业链 也是一次重大革命,疫情也倒闭企业加速变革。

(三)服务商:分享直播电商的行业红利
随着直播带货将成为新经济业态,产业链相关的 MCN,电商代运营行业将充分受益。
1、电商代运营:把握电商品效合一的趋势
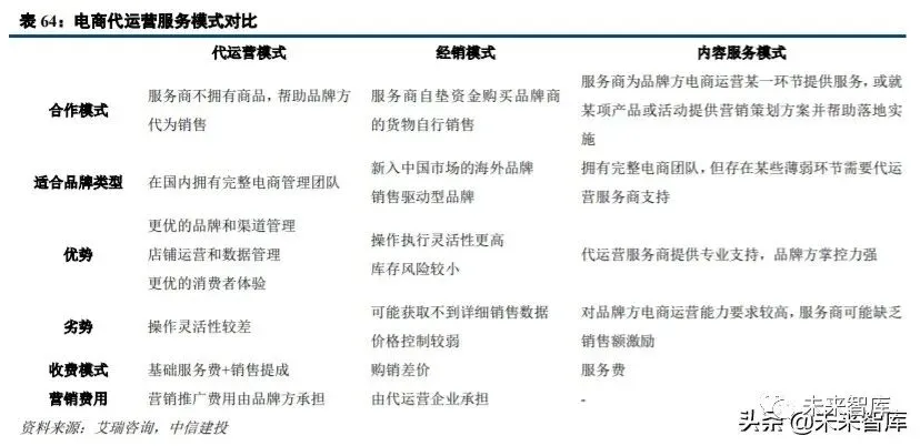
代运营服务商,是指在电商领域具备一定软件或硬件能力,为品牌商提供其线上店铺全部或部分的电子商 务外包运营服务的第三方服务群体,电商代运营是线上零售发展到一定规模后分工细化的必然产物。电商代运 营可分为代运营模式、经销模式、内容服务模式。在线上流量增速放缓进入精细化运营、品牌方加速触网运营 需求强烈、社交电商兴起要求更高消费者洞察力、大数据驱动终端数字化水平提升等多因素驱动下,我国电商代运营行业迅速发展。

根据网经社电数宝数据,宽口径下电商代运营行业交易规模从 2011 年的 295 亿快速增长至 2018 年的 9623 亿,CAGR 为 64.5%,预计未来行业交易规模增速维持 20%左右;代运营行业在网购市场占比从 2014 年的 8%左右 逐步提升至 2018 年的 12%。假设未来我国网购市场规模年化复合增速 13%,2025 年电商代运营行业渗透率提升 至 15%,则 2025 年代运营行业市场规模有望达到 3 万亿以上。
从天猫情况看,根据天猫 2019 生态服务商大会数据,2018 年天猫生态内经认证服务商贡献 GMV 1500 亿, 全部服务商贡献 GMV 占比天猫大盘 2 万亿 GMV 的 10%以上,服务天猫生态内超过 50%的核心品牌。按照天猫规划, 2022 年天猫服务商交易规模将翻两倍,贡献 GMV 超过 5000 亿元。

扩品类将成为电商代运营渗透率提升的重要驱动力。分品类看,代运营服务商主要服务品牌集中于美妆/ 服饰/3C 家电三大品类,根据艾瑞咨询,2018 年代运营企业服务美妆/服饰/3C 家电三大品类品牌数量占比为 20.9%/18.9%/17.2%。美妆品类复购率高、消费者运营至关重要,线上营销技巧多、特点复杂,因此对代运营服 务需求高、佣金率高,故在美妆类目下崛起一批规模较大、专业市场垂直细分代运营企业。结合各品类规模与代运营企业能力分析,根据天猫生态服务商大会资料,大快消中美妆个护行业服务商能力尤为突出;大服饰行 业中服务商能力已处于先进水平,但优质服务商数量仍有扩充空间;部分体量较大的行业服务商能力较弱,例 如食品、3C 数码等,代运营企业服务能力仍有提升空间。
2、MCN 机构:迭代升级提高流量转化率
多频道网络 MCN(Multi-Channel Network)是舶来品,诞生于美国,原是依托于 Youtube 平台机制而创造。2012 年引入中国后,发展为链接内容创作者、平台以及变现方(广告主、电商平台等)的中介。MCN 是专注于 签约 KOL、提供内容生产与运营的组织机构,本质是内容生产、运营与商业持续变现。
MCN 机构产业链包括网红孵化、批量账号管理、专业内容创作支持、内容渠道分发推广、各媒体平台资源 对接、网红商业化变现等。在内容制作、资本、政策等支持下,MCN 机构伴随着短视频平台进化而蜕变发展为 电商型、泛内容型、营销型与付费型四大类。MCN 基因属性不同,核心变现方式也不同,与直播电商相关的是 以如涵、微念、美 ONE 为代表的电商型 MCN,通过流量运营和供应链管理、电商完成流量变现。

根据艾瑞预测,2020 年我国 MCN 市场规模将达 115.7 亿元;2019 年我国 MCN 机构的数量达到 1.45 万家, 同比增长 150%;收入规模超过 5000 万元的 MCN 机构数量超过 30%,并且头部企业的占比持续提升;近 3 年 签约 5-20 个账号的 MCN 数量占比下降 65.4pct 至 16.1%,行业马太效应明显。

随着 MCN 产业完善,大部分网红选择与 MCN 签约。在内容电商变现中,头部 MCN 机构的占比为 70.5%, 如美 ONE 李佳琦、谦寻薇娅、如涵张大奕、微念李子柒等。头部网红对 MCN 机构亲睐,彰显了 MCN 机构通 过更精准的流量引导、分发渠道和内容开发(25.07%/19.12%/16.47%),为网红赋予更有效的商业变现方式。
MCN 的核心竞争力是优质内容生产和运营能力。直播短视频平台是 MCN 赖以生存的环境,抖音重运营控 制,属于中心化平台,主要通过 MCN 机构来签约孵化 KOL,形成爆款内容。平台流量是内容变现的基础,通 过内容生产与持续输出优质内容,进行粉丝的精细化运营,以及 KOL 的资源储备与梯度孵化。另外,通过打造 差异化内容塑造个人 IP,形成垂直化 KOL 矩阵也至关重要
MCN 机构通过整合上下游形成商业变现闭环,带动产业链发展。一方面通过孵化网红 IP、培育粉丝、流 量曝光、商品组合、内容推广,完成种草到拔草,同时吸引明星主播入驻,明星利用自身知名度与粉丝量切入 直播带货;另一方面 MCN 拥有更多的平台资源、供应链优势和更高的议价能力,能够为网红带来更优质的商 业变现,从而提高网红与机构的合作意愿。
四、投资建议(详见报告原文)
直播电商是当前电商行业中红利确定性最强赛道——平台资源倾斜、品牌方大举投入、用户心智建立,各 方贡献均推动着赛道高速增长。目前直播电商平台形成淘宝直播、抖音、快手三足鼎立局面,同时产业链中囊 括品牌方、MCN 机构、淘宝联盟(阿里妈妈)、主播等。我们认为,直播在不同发展阶段,产业链不同环节受益 程度不同:直播发展前期,网红 KOL 稀缺性使得 MCN 更为收益,其中在流量和供应链两端具有优势的服务商将 会受益于赛道红利。但在直播下半场,未来进入全民直播时代,核心是商品供应链而非主播,商品选品和性价 比是核心竞争力。利益分配关系有望从平台方向品牌方倾斜。
如何看待直播电商对于零售产业链的重塑:
①从零售商角度看,直播带来传统电商的流量重构。直播电商重塑了传统电商下的人货场,促销商业效率 提高。直播电商是更为有效等方式,提高了流量、粘性、转化率、渗透率等指标。同时,直播为微信、头条等 内容流量平台进入电商带来了机会,使得流量价值转化进一步提升。
②从品牌商角度看,直播驱动营销变革+渠道变迁+模式再造。未来直播电商有望成为品牌商家标配,助力 品牌商加速变革、提高与供应商/消费者连接效率,进一步提升品牌商线上渗透率的天花板,同时直播有望成为 品牌方私域流量运营的重要抓手。此外直播有望改变品牌塑造方式,加速 C2M 品牌、个性化品牌、新兴品牌崛 起。
③从服务商角度看,随着直播带货将成为新经济业态,产业链相关的 MCN、电商代运营行业将充分受益。电商代运营-精细化运营、品牌方加速触网运营需求强烈、社交电商兴起要求更高消费者洞察力、大数据驱动终 端数字化水平提升等多因素驱动下迅速发展;MCN:核心竞争力是优质内容生产和运营能力,通过整合上下游形 成商业变现闭环,带动产业链发展。
我们将相关产业链公司情况梳理如下,建议把握行业高景气下电商代运营、MCN 的快速成长与崛起机会, 同时建议关注积极拥抱新经济、掌握核心供应链能力的优质品牌商龙头长期增长。
【PS:点击详情可查看内容】





