

2017年9月28日, 全球领先的市场研究机构J.D.Power正式发布2017中国新车质量研究SM(IQS)。这也是J.D. Power连续第18年在中国发布该项研究,该研究衡量的是新车车主在购车后2至6个月内经历的问题,并将新车质量问题明确划分为两大类:设计缺陷和故障/无法操作。具体诊断问题包括如下8个类别:车身内装、车身外观、发动机/变速系统、驾车经历、配置/操控/仪表盘、座椅、音响/通讯/娱乐/导航和空调系统,对消费者而言颇具参考意义。
新车质量得分以平均每百辆车问题数(PP100)表达,新车质量得分越低,表明问题数越少,质量也越好。值得注意的是,自主品牌与合资品牌在新车质量方面的差距已经连续第七年缩小,2017年两者的每百辆车问题数已缩小到13分,而2000年J.D. Power第一次开展中国新车质量研究时自主品牌与合资品牌有着者396分的差距,由此可见,我国自主汽车的进步还是非常大的。从市场占有率的角度看,自主品牌的份额已经提升至44%左右,这也从另一个角度说明了只要造出好车咱们消费者自然会支持。
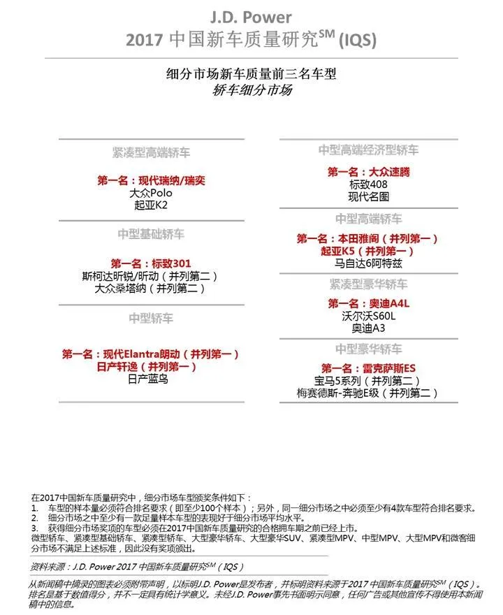
2017年的新车质量研究基于购车期为2016年9月至2017年5月间的23993位车主的反馈,具体涵盖68个品牌的251个不同车型,数据收集工作则在2017年3月至7月间的67个主要城市进行。在具体评价项方面,自主品牌首次在车身内装(比国际品牌低0.3个PP100)、配置/操控/仪表盘(低0.2个PP100)和音响/通讯/娱乐/导航(低0.1个PP100)这三个方面超过合资品牌。从目前市场上的主流自主车型来看,这三个方面的确是我们的优势所在,毕竟这些方面的提高相对容易。
但研究同时也显示,自主品牌与合资品牌的新车质量差距依然存在,差距最大的三个问题领域是发动机/变速系统、车身外观以及驾车经历,分别比国际品牌高5.8个PP100、3.7个PP100和2.2个PP100。这也将我国自主品牌车型的短板完全的暴露出来:动力研发能力依然弱势、车身设计缺乏鲜明的原创语言、在底盘调校及NVH静音方面虽有进步但依然有很大的提升空间。从消费者反馈方面看,目前抱怨最多的问题仍是“车内有令人不愉快的气味”(16.4个PP100)和“耗油量过大”(7.8个PP100),车内异味的问题基本与去年相持平,但对油耗的抱怨正在持续增加,这也给我们的车企提供了一个产品改进方向。
另外,我国在新能源汽车的产、销量、保有量方面已经成为全球第一,随着新能源汽车的不断发展,已经越来越多的走进了个人家庭消费市场。在新能源汽车方面,研究表明新能源车的问题大多集中在“三电”(电池、电机、电控)方面,具体反馈如北方地区电池的失效比较明显、刹车噪音会比传统燃油车明显等,缸哥在这里为新能源汽车做个解释:新能源汽车刹车噪音是由于在刹车时有能量回收系统在工作,与燃油车相比噪音会大一些,这也提醒我们的新能源车企需要在产品细节方面加以重视,对于消费者来说,无论是纯电动车还是传统燃油车,消费者首先是把它当作一台车来看待,因此他关注的不仅仅是纯电动车方面,而是和传统燃油车一样的车内安静程度、乘坐舒适性等方面。

J.D. Power中国区资深研究总监谢娟表示,J.D. Power与《环球时报》共同发起的“绿色出行——2017中国公众新能源汽车消费意愿调查”显示,20%的受访者表示一年内有意愿购买新能源汽车,超过四成倾向于购买SUV,近半数选择混合动力,价位选择主要集中在人民币5-15万。新能源车最吸引消费者的三点分别是:节约燃油、环保技术和理念、赠送车牌;同时消费者也非常担心三个方面:续航里程受限、充电设施不足和技术不够成熟。
通过J.D.Power的这份报告我们可以看出目前我国自主汽车需要突破的空间在哪,发现问题后就要解决问题,无论是传统燃油车还是新能源汽车都需要以市场、以消费者为导向来推出产品,我们有理由相信,在各界的共同努力下,我国的自主品牌在新车质量方面一定会超越合资品牌!最后,附2017年新车质量报告的具体排名情况:













