手机版
二维码
购物车
(
0
)
供应
求购
公司
团购
展会
资讯
招商
品牌
人才
知道
专题
图库
视频
下载
商圈
推广
热搜:
采购方式
甲带
滤芯
气动隔膜泵
减速机
减速机型号
履带
带式称重给煤机
链式给煤机
无级变速机
首页
供应
求购
公司
团购
展会
资讯
招商
品牌
人才
知道
专题
图库
视频
下载
商圈
首页
>
资讯
>
社会热点
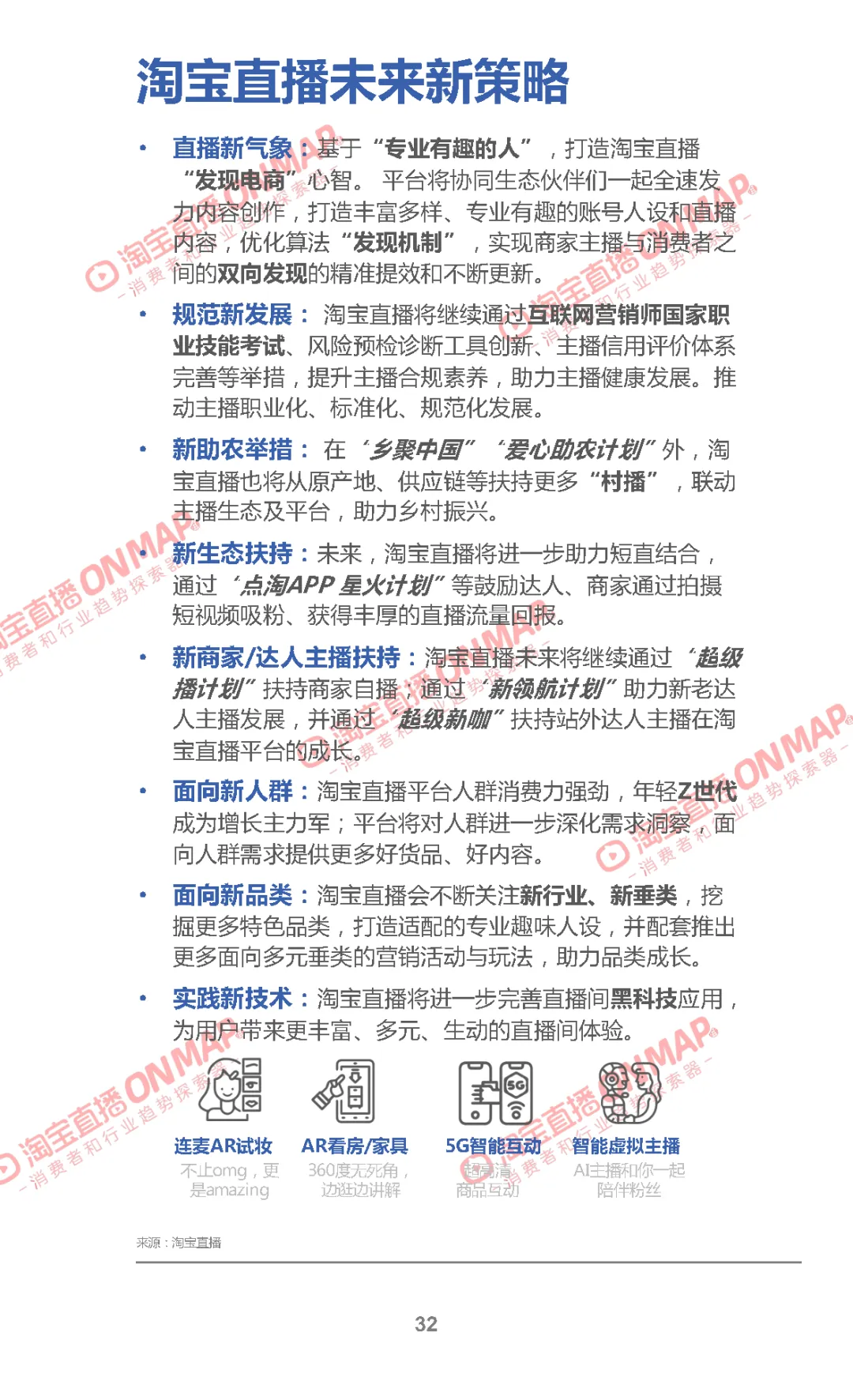
2022淘宝直播年度新消费趋势报告
日期:2026-01-03 02:01:48 来源:网络整理 作者:本站编辑
评论:0
2022淘宝直播年度新消费趋势报告
2022全球母婴大会亮点剧透:
▲
1个主会场+N个分会场
▲近百位嘉宾三天三夜思维碰撞
▲与现场10000+母婴企业高效对接
8月杭州~更多宝藏等你来发掘⬇️
没看够?
加入母婴核心群,直接开聊!
群满加母婴行业观察首席服务员微信
回复“母婴”关键词,拉您进群
打赏
更多
>
同类资讯
• 人工智能行业就业趋势与算法岗
0
条
相关评论
推荐图文
推荐资讯
点击排行
0
1
融资报告怎么写呀,求代写!
0
2
投融资骗局深度揭秘
0
3
浅谈文旅行业未来发展的趋势
0
4
2025十大文旅趋势都有哪些?
0
5
未来旅游趋势及热门岗位分析
0
6
新式文旅创业风口已至
0
7
推进文化事业、文化产业和旅游业高质量发展
0
8
干货分享|企业出海机遇与痛点,该如何破局
0
9
2026旅游市场还值得做吗❓
网站首页
|
关于我们
|
联系方式
|
使用协议
|
版权隐私
|
网站地图
|
排名推广
|
广告服务
|
积分换礼
|
网站留言
|
RSS订阅
|
违规举报
|
皖ICP备20008326号-18
(c)2008-2022 免费发布网 All Rights Reserved