“大模型+数据分析”如何落地?6个头部企业案例免费领取
2023年伊始,以ChatGPT为代表的大模型技术引领了AI技术的新一波浪潮,同时也激发起各行各业对大模型应用的积极探索。在数据分析领域,大模型的出现使得更低的数据获取门槛、更灵活敏捷的取数方式、更智能的数据分析洞察成为可能,提升用户交互体验,从而激励业务人员进行数据分析工作的热情。
扫描二维码
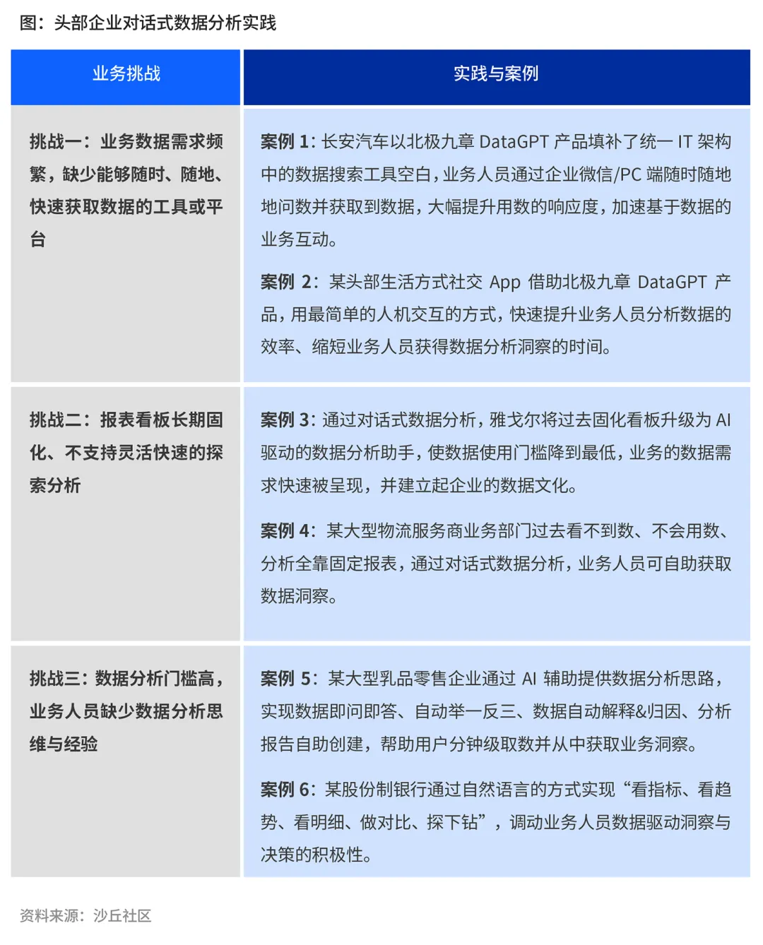
在大模型的热潮下,目前,已有头部企业成功探索出对话式数据分析的成功实践,《2023中国对话式数据分析实践与案例》报告选取了雅戈尔、长安汽车等来自零售、制造、金融、互联网、物流行业的6个头部企业实践案例,帮助行业用户更好的了解对话式数据分析的落地实践。沙丘社区认为,短期大模型对数据分析的赋能更多体现在交互层面,基于大模型的自然语言处理与语音交互有望成为数据消费的主要方式,而传统的拖拉拽和点选操作方式将会被逐渐弱化。长期来看,大模型对数据分析的赋能将覆盖数据的采集、建模、可视化、探索性分析以及预测分析的全流程,为企业带来更大的技术赋能。
*点击“阅读全文”免费下载完整版报告,有任何需求可咨询客服微信:zimu738