推广 热搜: 采购方式  甲带  滤芯  气动隔膜泵  减速机  减速机型号  履带  带式称重给煤机  链式给煤机  无级变速机 

90后 VS 80后 品牌偏好研究报告

   日期:2026-01-03 01:50:43     来源:网络整理    作者:本站编辑    评论:0    
90后 VS 80后 品牌偏好研究报告

来源:艾瑞咨询(ID:iresearch-)

作者:梁洛菲 邢相慧(授权发布)

导读

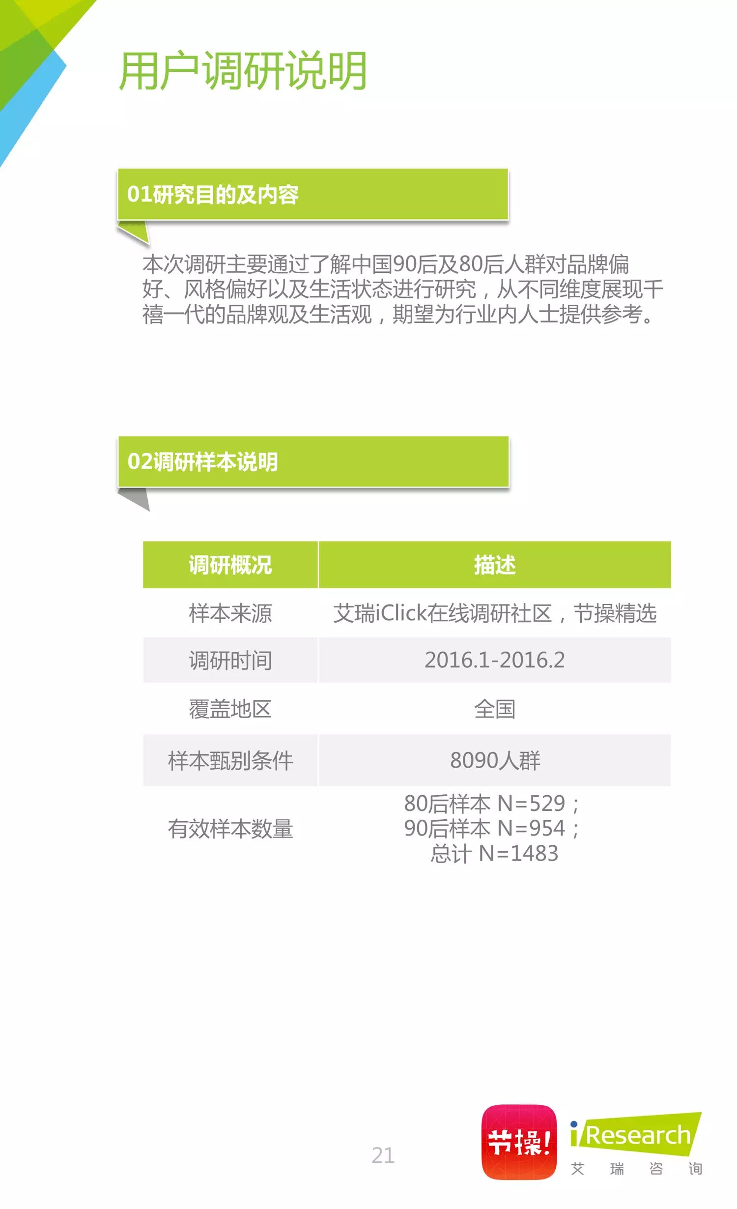
《90后VS80后时尚品牌偏好研究报告》主要通过对中国90后及80后人群对部分时尚品牌偏好、风格以及生活状态进行对比分析,从不同维度展现千禧一代的品牌偏好及生活态度,期望为行业内人士提供参考。





















一手资讯|深度观察
ID:chuanmeizhinan
 
打赏
 
更多>同类资讯
0相关评论

推荐图文
推荐资讯
点击排行
网站首页  |  关于我们  |  联系方式  |  使用协议  |  版权隐私  |  网站地图  |  排名推广  |  广告服务  |  积分换礼  |  网站留言  |  RSS订阅  |  违规举报  |  皖ICP备20008326号-18
Powered By DESTOON