
得益于一系列有效的疫情防控措施,中国已经率先进入了疫情平稳期,经济也得到了加速的回暖。
为了帮助烘焙企业更好的了解市场需求,傅总也通过市场调研和实践,找到了一些能给行业带来思考和启发的干货。这次论坛,结合了行业数据、新零售实操经验,从行业发展趋势、消费习惯、门店经营、运营等多维度,来探讨烘焙行业的发展,为烘焙企业注入更多的思考信息。
本文为伊利专业乳品2022四方问道烘焙论坛论点归纳总结
内容由有赞新零售运营专家傅雪娇提供
1
疫情防控常态下
烘焙发展五大趋势
1 / 行业高速发展,增速远超全球均值
2022年7月15日,国家统计局发布数据,上半年国内GDP超过2.5%,其中中国市场的增速,远超国外市场,预计5年内也将维持8%的增速水平。
从2015年至今,中国烘焙市场连锁化的门店进一步吸引了消费者目光,尤其是中式烘焙门店,在这个阶段有了较好的发展;与此同时,国潮风的门店/产品设计的新品牌也开始出现。

图片来源:中国连锁经营协会与华兴资本联合发布
《2021年中国连锁餐饮行业报告》
2020年国内烘焙市场规模约2400亿,该赛道在过去5年以9.3%的复合增速发展,目前已经进入中式烘焙崛起、新品牌涌现的新阶段,国内烘焙业态将持续往多元化拓宽消费方式和场景。

图片来源:艾媒数据中心
烘焙食品一直是欧美国家的主流早餐和主食,相较之下,中国烘焙行业发展时间较短,同时,烘焙食品在中国主要作为甜点零食,随着中国消费者对烘焙食品的认知度不断提升,中国烘焙食品的发展仍有很大空间。

图片来源:艾媒数据中心
根据公开数据显示,2020年中国人均烘焙食品消费量受到疫情影响增速略有下滑,人均消费7.3公斤。人均消费量与全球主要国家对比,不及饮食结构相同国日本的一半,行业增长空间较大。
2 / 资本入场,助力烘焙赛道多元发展
2021年烘焙食品行业整体利好,多个资本注意到烘焙食品赛道的潜力,行业投资热度高,投资数量达到26起,投资金额达到61.4亿元,催生了一批新兴的烘焙糕点品牌,同时也促进了整个行业快速发展。

图片来源:中国情报网

图片来源:公开数据整理
3 / 中国烘焙消费者主要特征:年轻女性、家庭用户、全天候、高频次、选择有品牌的烘焙食品
其中年轻女性、家庭用户成为了烘焙食品的消费主力军,2020年女性和男性的占比分别是76%:24%。

图片来源:有赞
无论是线上还是线下,女性仍是烘焙食品消费主力军,在线上私域渠道,约70%的消费者年龄段在21-40岁之间。


图片来源:有赞
行业调研数据显示,每天购买烘焙食品的消费者达到12.8%,每周购买烘焙食品的消费者占比达到85.8%。价格方面,消费者单次消费20-40元区间占比最高达35.8%。

图片来源:艾媒数据中心
随着文化发展和融合,国人的饮食结构发生改变,消费者已形成每周消费烘焙食品的习惯,消费频次和消费金额都在持续上升,利好烘焙市场发展。超70%消费者已形成周消费习惯,消费频次和单次客单持续提升。

图片来源:艾媒数据中心
出于食品安全考虑,90.2%的消费者更倾向购买有品牌的烘焙食品,仅有13.9%的消费者对品牌忠诚度较高,只购买一个品牌。品牌能降低消费者选择的成本,消费者更倾向购买品牌类的产品。如何提升客户忠诚度,除产品力外,连锁品牌还需加强消费者对品牌的认知。

图片来源:艾媒数据中心、伊利专业乳品&欧睿咨询
《2021中国烘焙市场消费者与行业趋势报告》
除烘焙品牌影响力外,越来越多消费者会关注产品配料表,对原料品质、是否更健康同样重视,其中乳品原料品牌对消费者购买烘焙产品有较大影响。

图片来源:艾媒数据中心、伊利专业乳品&欧睿咨询
《2021中国烘焙市场消费者与行业趋势报告》
烘焙商家通过线上经营,为消费者提供覆盖全天各时段的服务。线上网店与线下门店消费时段融合互补,线上消费为门店平峰期(9 点~15点)带来了增量,商家通过线上化经营扩大门店的经营半径,同时也实现24小时经营。

图片来源:有赞
4 / 传统节令增长放缓,经典口味、小尺寸的蛋糕品类最受欢迎
2019-2021年 疫情期间,烘焙传统大节销售增长放缓,其中2019-2020年影响最大,端午节线上销售负增长。随着疫情稳定,整体节令销售逐步提升,其中双11、元旦、圣诞节的消费增长迅猛,疫情期间年均增速超100%。


图片来源:有赞
西式蛋糕具有一定社交属性,适合种草和营销裂变,消费者更喜欢在线上下单购买西式蛋糕,经典口味仍是大家最爱。门店现烤食品在线下购买更有吸引力,线下销量Top10排名中,前五款都是现烤食品。

图片来源:有赞
从口味上来讲,虽然近些年来创新的蛋糕和面包口味层出不穷,水果、芝士和巧克力的经典口味仍然在整体上最受大众欢迎;
从蛋糕尺寸上讲,年轻消费者既要节日的仪式感,也要没有罪恶感地“放纵”,因此,6寸和8寸的生日蛋糕由于在满足口腹之欲和社交分享的同时,不会带来过多卡路里,从而最受消费者欢迎。



图片来源:艾媒数据中心、伊利专业乳品&欧睿咨询
《2021中国烘焙市场消费者与行业趋势报告》
5 / 「线上化」成为烘焙市场发展的重要一环
烘焙行业的线上渗透率近5年快速提升,已超市场规模10%,线上化已成烘焙行业的一个重要结构性变化。近年来,主打互联网模式的熊猫不走、幸福西饼等品牌在线上取得了不俗的发展,同时受到疫情影响,越来越多传统烘焙品牌门店也加快布局线上渠道。

图片来源:艾媒数据中心、伊利专业乳品&欧睿咨询
《2021中国烘焙市场消费者与行业趋势报告》
受疫情的限制以及用户消费习惯影响,消费者逐渐习惯线上购买烘焙食品。第三方平台(包括美团、饿了么等)是首要的线上购买渠道,显示出消费者购买烘焙食品的高频、便利性的需求,以及对本地生活圈的依赖。小程序是第二大购买窗口,凸显了品牌流量私域化的重要性和可行性。

图片来源:艾媒数据中心、伊利专业乳品&欧睿咨询
《2021中国烘焙市场消费者与行业趋势报告》
2
烘焙门店核心场景
增量洞察
1
观点1
客户数字化,必将成为传统烘焙企业,可持续发展的重要引擎
零售行业的发展分别经历了“以货为核心”、“以场为核心”以及“以人为核心”这三个阶段,每个阶段都分别推动了“人货场”的数字化转型进程,而数字化转型正在迫使传统烘焙企业转型成为“以人为核心”的经营模式,以满足客户随时能获取想看的内容和想购买到的产品,从而获得更多新的增长。
1 / 行业观察:新零售时代以用户为王,“人”的数字化备受关注
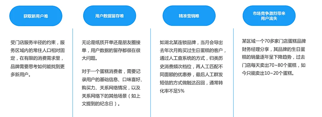
数字化转型简单理解即数据化管理,特别是对客户数据资产的管理与应用,这是当下很多企业正在实施、摸索的措施。对于每一个数字化转型的烘焙门店企业来说,每一次与客户互动都是一次挖金的机会。

2 / 行业观察:流量红利增量受限,存量运营日趋重要
随着传统渠道/流量平台拉新成本的持续走高,企业已很难通过消耗平台的流量红利实现快速增长。
而烘焙行业高度依赖线下门店,随着人工和租金成本不断攀升,导致企业运营成本越来越高,利润空间被严重压缩,扩张放缓,对中小型传统连锁烘焙品牌的冲击尤为明显,一些老牌烘焙连锁品牌近年来都在经历“关停、收缩、撤退”的局面。


数据来源:浪潮新消费者《2021新锐品牌私域营销趋势报告》
&艾媒数据中心
除了疫情、运营成本增加问题外,绝大多数烘焙连锁企业区域化特征非常明显,而市场新入局者不断,从产品同质化到营销同质化、从管理同质化到战略同质化,所以创新乏力、与消费者需求脱轨也是这些本土烘焙品牌的致命伤。

在未来,一定是存量市场的争夺,关注客户需求势在必行,传统烘焙门店企业想长久立足本地,不被市场淘汰,首先要进行客户数字化 +门店数字化转型,借助企业微信等工具,加强到店客户以及公域客户的留存,通过数字化建设,实现离店客户触达、可持续营销,消费数据分析等综合能力,抢占客户心智及响应市场需求。

数据分析:
1、从烘焙私域大盘分析,2017-2021年烘焙商家线上增长趋势明显,其中2019-2020增速超过110%,2021年增速放缓,烘焙商家客户数字化水平在持续提高,最高可达到90%。
2、门店货架线上化后,品牌小程序会员数前3个月增速最迅猛,增长均在4-6倍以上。

数据来源:有赞
3、烘焙门店商家通过将线上网店与线下门店打通,一体化融合后,整体销售额增长在4-6倍,转化率
从5%提升至15-25%,客单价平均高出门店35-40%。

数据来源:有赞
3 / 行业观察:烘焙企业愈来愈重视线上线下会员统一运营
未来的市场一定是线上线下数据沉淀的结果,利用数据支撑决策,线上连接全渠道、全场景、全生态,用社交手段高效获客;线下数字化,打通线上、线下,权益会员互通,企业数据化升级。


2
观点2
会员数字化营销将会助力烘焙企业,进入下一阶段增长
传统零售向新零售演进,数字化营销不断升级,根据有赞行业运营调研,烘焙企业通过客户关系管理系统(CRM)开展会员营销活动,收集客户消费数据,了解消费者喜爱的品类、口味偏好与精准营销的效果,根据这些数据,能为客户提供更个性化的产品及服务推荐,从而提高整体的经营效率。
1 / 将沉默的经营数字唤醒、利用,形成企业有效的客户数据资产
除了线下门店外,线上渠道有非常多的客户触点,烘焙企业需要把多渠道,至少是核心渠道的消费者数据进行有效的沉淀、整合,在日后的经营上有效利用分析,这些海量的数字才能发挥价值,变成有效的资产,为企业经营决策提供有价值的参考依据。


2 / 进行客户全生命周期洞察,了解客户喜好,才能更好的做生意
客户全生命周期洞察,是从客户关注-到店逛店-首次下单-离店召回-营销促活等全流程拆解客户的消费触点。
将多渠道的客户数据沉淀,批量化的运营动作,为每个客户的消费行为做好标签记录,包括购买偏好、商品属性、交易偏好、兴趣爱好等,建立属于企业自身的客户标签体系,形成360°的全面客户画像,真正了解你的客户,为后续的经营推广建立精准营销的基础。

3 / 精准营销计划,提升营销效率及精准度
将多渠道数据沉淀、清洗、融合、存储,客资一目了然,建立丰富的客户标签体系。
根据品牌自身的市场定位及每次活动的营销目标、场景等,筛选匹配的客群标签用户,进行有针对性的营销投放和运营,从而提高客户购买的转化率,达成业绩目标。

4 / 制定用户培育计划,持续培育孵化,产生更多的拉新和复购
拉新与复购是烘焙企业做营销活动非常关注的两个目标。企业通过门店推广、广告投放、公域导流等方式获取新的用户关注,产生首单购买。
从经营发展出发,企业一定希望拉新来的用户,能成为会员,并且持续的产生互动和购买行为。所以在企业的整体营销策略里,需要制定一套用户培育计划,基于不同的营销场景、不同营销目的,构建不同的用户人群包,然后对其进行不同的促活运营动作。
在整体的客户复购场景数据分析得出,从基础运营到精准化运营后,整体人效提升了20%,营销精准度提升了约30%,客户生命周期 延长了28天。这意味着,比原先多做了28天的生意,这才是真正的精准化营销。

3
观点3
个人消费延伸到“全家桶”场景,家庭关系网建设成为关键胜负手
蛋糕品类作为高客单品,利润空间相比较大。在企业经营中,提高高利润的品类销售,大大有利于业绩增长。如生日蛋糕品类,过往更多是个人消费,按常规家庭人口4人计算,一个家庭一年至少购买4次生日蛋糕,如何绑定一个家庭全年生日蛋糕的消费?从一个老客户的单次消费,发展为全家式消费,关键还在「人」的运营上。
1 / 行业观察:蛋糕仍然是烘焙行业份额最大的品类
截止2020年,蛋糕零售额973亿,占比41%,增速与烘焙市场总体基本一致,保持在9%以上增长,远高出全球烘焙行业市场规模增速,预计未来5年也将维持在7%左右的增长速度。


数据来源:伊利专业乳品&欧睿咨询
《2021中国烘焙市场消费者与行业趋势报告》
2 / 行业观察:蛋糕品类对整体生意份额及利润贡献大
根据公开调研数据显示,生日蛋糕价格在138-446元区间比例占82.95%,蛋糕的原材料成本占售价的比例在25%到35%之间,生日蛋糕的销售毛利远高于面包、西点、干点等品类。

数据来源:中信证券研究部&伊利专业乳品大数据雷达

数据截至2022年Q2,菜谱关键词中带“生日蛋糕”
3 / 行业观察:蛋糕细分市场竞争加剧,常见三种蛋糕售卖模式分析
1、烘焙行业进入门槛较低,近几年私房蛋糕大量涌进蛋糕细分市场,甚至跨行业竞品如coco、奈雪的茶都在开始瓜分蛋糕的市场份额。上新快、SKU丰富、颜值高、提供个性化定制,让这些品牌快速俘获了大量年轻消费群体。
2、同时,在蛋糕预定场景中,有三类品牌因为其品牌背景、经营模式、规模大小、目标客户的不同,蛋糕售卖模式也存在很大差异。

4 / 行业观察:蛋糕细分市场竞争加剧,常见三种蛋糕售卖模式分析
无论是传统货柜卖货模式 还是IP打造模式 ,甚至是体验式互动模式,在生日蛋糕业务上均面临相似的痛点:

3
提升生日蛋糕品类销售
人群渗透是关键
后疫情时代,消费体验也发生了变化,从最初的传统门店营销到后来的电商营销,再到社群朋友圈营销,以及如今如火如荼的直播营销,对消费者形成了一波又一波的“新消费体验”。
这些消费体验背后是品牌体验和服务体验,如果品牌停留在产品的功能性体验层面,显然已经无法在当下的竞争环境中生存和持久。品牌只有回归用户最基础的情感诉求,完成品牌核心价值的输出。
即,品牌需要从原来的单纯卖货的“流量思维”转变到注重消费者体验的“留量思维”,从单纯的用户运营升级为通过数字化的方式满足消费者的情感需求和 互动来提升服务和营销的温度。
1
观点1
什么是用户渗透?
围绕核心主力消费者的消费需求延展其关系网的所有消费需求,称之为用户渗透。


数据来源:贝恩咨询✖️阿里同城零售增长白皮书
(欧洲8个国家的79个品类中的2400个体量最大的品牌数据)
2
观点2
用户渗透的重要性
决定同城品牌市场占有率的因素是品牌能否提升渗透率,而不是购买频次。以蛋糕预定场景为例,挖掘生日蛋糕的消费场景,把“蛋糕只在生日聚会吃的场景”延伸至不同人群的消费场景中,形成核心消费群体的关系网络,推进生日蛋糕“全家桶”式售卖。
例如,“小朋友”可以被挖掘的消费场景有生日、儿童节、开学等;“妈妈”可以被挖掘的消费场景有生日、母亲节、情人节、520、七夕节、结婚纪念日等。

通过以上内容,我们不难发现:
• 生日蛋糕营销本质上是对蛋糕消费场景下的用户需求和特征的洞察;
• 蛋糕是以“送人”的场景为主,即为身边的亲人、朋友过生日或者纪念日,对情感的传递和仪式感的创造会有更高的需求;
• 消费需求产生的时间具有在某一特定时间,且存在周期性循环的特征;

1 / 第一步:培养用户在线预定蛋糕习惯
蛋糕预定在线化,能带来几方面好处:
一是能解决门店繁琐的预定流程,提升门店员工效率;
二是能培养客户离店下单的心智,增加DTC(品牌直接连接消费者)通道;
三是通过在线下单,将用户数字化,其消费信息尤其是生日信息自动获取,帮助企业进一步决策。

2 / 第二步:更快更高效获知到消费者的蛋糕预定需求
建立核心消费者及其关系网络档案库,以家庭消费为例,“妈妈”往往是家庭的核心消费者,围绕“妈妈”角色搭建整个家庭关系网络客户档案,档案信息包含基础资料外,还包括家庭“关系人”、“生日/纪念日”等关键信息。
其次,生成客户动态标签制定消费旅程,不错过每一个家庭成员的潜在消费场景。并根据客户现阶段消费行为、画像,推送匹配需求的商品、活动,促进品类渗透、带动关联消费,抢占更多钱包份额。以二宝为例,从出生起的满月到百天、再到儿童节、周岁等等,都可能是营销场景。


3 / 第三步:提供更好更有温度的服务
生日蛋糕作为强社交属性的互动载体,以“送礼” 场景为主,消费者为“颜值”和“款式”买单,关注“仪式感”和“情感传递”。不管是早期诺心蛋糕的生日语音定制,还是如今的熊猫不走的熊猫人跳舞,这些品牌都在尝试从服务的角度切入,和消费者之间建立情感联系。
除此之外,生日提醒、电子贺卡、蛋糕选取、礼盒包装、增值服务、礼物攻略、智能推荐等都有无限的服务提升空间。
随之短视频的兴起,用户心智的成熟以及三方剪辑工具的技术成熟,为通过短视频云端送祝福打造仪式感提供很好的落地可行性。品牌方要做的是,如何为消费者提供“生日场景的一站式解决方案”。

4 / 第四步:提供满足消费场景和需求的产品
1、健康轻享:
1/“健康”已经成为新时代消费者对于食品的最主要诉求之一。年轻消费者对原料、糖分 等反映健康程度的指标更加关注
2/现做现售、透明制作方式、降低糖油含量、选用天然原料等方式是烘焙厂商在新一轮竞争中不得不重点考虑的方向
关键词:现烤现制、低糖低脂、功能元素、乳脂升级

图片来源:pixabay
2、颜值出圈:
1/要好吃也要好看。食物好看的外表不仅满足观感,也能带来更高的社交分享价值,因此越发成为消费者重要的考量因素
2/通过打造高颜值产品推动品牌出圈已成为烘焙领域公开的流量秘诀。在消费之前,“颜值”便能抢先占领消费者心智
关键词:少女心、可爱萌趣、精致浪漫

图片来源:pixabay
3、主题特色:
1/品牌的文化内涵成为连接人与产品的纽带。年轻人们诉诸“国潮”、“时尚”、“经典IP”,对于消费提出了更高的文化需求
2/国潮风、跨界联名、节日限定…把握好潮流文化的变化趋势,适时推出能与消费者产生共鸣的产品,已成为塑造烘焙品牌必备的技能
关键词:国潮、中西融合、节日季节款、IP联名
3
观点3
烘焙人群渗透案例分享:建立用户关系网,挖掘更多增量
1、广隆蛋挞王:追溯历史超过7000多条生日信息
广隆蛋挞王创立于2001年,拥有近500家线下门店。
广隆在22年进行企业数字化升级,通过客户关系管理系统(CRM)能力,将历史订单进行回溯,追溯历史超过7000多条生日信息,目前广隆正积极推进蛋糕预定在线化服务流程优化。

图片来源:pixabay
2、橙路蛋糕:生日关系人营销带来环比13%涨幅
橙路蛋糕,原创艺术蛋糕品牌,主打艺术蛋糕。
21年开始发力私域运营,积累了超过10W的粉丝。在生日蛋糕营销上,橙路蛋糕利用客户关系管理系统(CRM)自动记录生日信息的能力。2022年6月首次尝试推进生日营销,将去年同期过生日的用户识别并精准触达,当周交易额环比增长13%。
2022伊利专业乳品四方问道
烘焙论坛年度计划
2022伊利专业乳品四方问道烘焙论坛是由全球烘焙指南策划主办,伊利专业乳品冠名支持的年度论坛项目。
在2022~2023年度,四方问道论坛选取7个主题,在之后的每个月以线上直播形式与大家见面。我们汇聚各领域行业专家、企业家、教育者与屏幕前的烘焙人开展超强头脑风暴⬇

2022伊利专业乳品四方问道烘焙论坛兼顾论点宣讲与观点沙龙两部分,邀请从业者分享观点、展开辩论,以碰撞引发思考,带来多角度的见解与看法。
认识行业从接纳不同开始。2022伊利专业乳品四方问道烘焙论坛以客观为前提,真实为要素,希望为你展示更加立体的烘焙世界。


▼
关注“全球烘焙指南”(LD:hbdr001)
观看更多行业及论坛资讯请!
更多烘焙行业乳品资讯请关注伊利专业乳品公众号
点击阅读原文:进入网上课程!


