发布 | 《中华老字号品牌研究》系列报告(附报告)
我们身处一个前所未有的复杂多变的时代,新的技术不断涌现,新的产业不断形成,营销渠道错综复杂,流量红利既急且猛。原有的旧模式、旧系统正在被新模式一遍遍地冲刷洗礼,中华老字号企业也无可避免地在这场时代巨变之中,经历瓦解与重塑。面对急剧变化的商业环境,老字号企业必须充分协作起来,摒弃已经过时的、低效的经营方法和营销思路,发展新的系统,应对挑战,用更好的方式参与现代商业竞争与合作。消费产业研究院增长实验室策划的《中华老字号品牌研究》系列报告,发布第一篇章「去把光打开——重新“认识”中华老字号」,从系统回溯、资产诊断、未来行动三部分,以数据化、图表化、工具化的方式直观呈现当下中国老字号发展全景图。本篇章的系统性回溯,不是为了缅怀过去,而是希望通过系统性研究,有效打破那些传统的、片面的、既成定势的认知模式,从“新与老”的思维框架中抽身出来,以更加广阔的视角,重新进行自我审视,启发关乎下一个“百年大计”的创新思考。新中国成立初期,我国被认定的中华老字号品牌数量约16000个,到1990年仅剩10%左右。2006年、2011年商务部先后下发《关于实施“振兴老字号工程”的通知》、《关于进一步做好中华老字号保护与促进工作的通知》,总计确定了1128个中华老字号品牌。
2023年,为推动老字号守正创新发展,商务部、文化和旅游部、市场监管总局、文物局、知识产权局根据《中华老字号示范创建管理办法》对已有中华老字号进行复核。据2023年7月31日商务部发布的复核结果公示显示,55家企业未能通过审核,退出中华老字号名录。 截至目前,我国现存中华老字号企业1054家、中华老字号品牌1073个。相比新中国成立初期,品牌数量减少了93%。
中华老字号历史悠久,创立时间大多集中在明清两代和民国时期。最早可追溯到秦汉时期,即河南“汝阳刘”毛笔,迄今已有2200多年的历史。根据商务部最新公布的老字号复核结果,现有1073个中华老字号品牌,平均年龄为148岁,年龄总和高达15.9万岁。其中有613个中华老字号品牌创立至今超过100年,500年以上品牌数量有17个。值得注意的是,部分“中华老字号”虽然创立公司或者建厂时间不长,但其传承的工艺也有上百年、甚至上千年的历史,其中涉及非遗项目的中华老字号数量更是达800多个。中华老字号的传承与发展,与社会经济发展水平息息相关。长三角、环渤海地区自古以来有着便利的交通条件,商贸体系繁荣,老字号品牌数量最多。其中,环渤海地区有297个中华老字号品牌,占比为27.7%;长三角中华老字号品牌数量更是高达369个,占比为34.4%。
从行政区划来看,中华老字号分布广泛,34个省级行政区中,除宁夏、西藏外均有中华老字号分布。沿海及内陆经济较发达的区域,中华老字号数量最为密集。
品牌评价机构Chnbrand通过对全国 100 个城市、 169 个细分行业持续五年的品牌认知追踪表明,消费者能够记住的品牌个数基本趋于稳定,维持在6个左右。
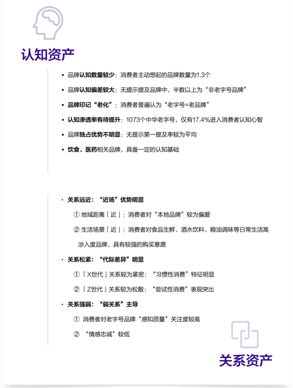
相比之下,提到“中华老字号”,消费者能够主动想起的平均品牌数量,仅为1.3个,相较于总体均值,存在较大差距。老字号企业在“品牌认知”上,仍有大幅的跃升空间。如何让中华老字号品牌能够走进消费者的视野,抢占心智认知空间,是老字号复兴的关键。

2019-2023年
未提示下消费者平均任职品牌个数变迁(个)
同时,在调研中我们发现,消费者对中华老字号概念认知较为模糊。提到中华老字号,消费者主动想起的品牌列表中,52.3%为老牌国货、地方特产和国产大品牌。蜂花、六神、老干妈、百雀羚、TCL、华为、比亚迪...这些具有典型“国产、国货”标签的品牌,都被视为中华老字号。

提到“中华老字号”,1073个中华老字号品牌中,能够被消费者主动想起的品牌数量为187个,总体认知渗透率较低,为17.4%,有待提升。其中,“全聚德”品牌无提示总提及率最高,为8.8%。
无提示提及率Top10品牌中,除全聚德、同仁堂之外,其余品牌认知优势旗鼓相当,共同分割消费者的心智份额。

中华老字号品牌“无提示总提及率”Top 10
当下老字号企业需要做的,就是把蛰伏在消费者头脑中的品牌心智,进一步激活放大,在新消费市场重构获利空间。

中华老字号的生存、发展与中国社会经济环境密切相关。从创立发展、动荡断层、到迭代重塑,中华老字号企业经历了诸多不平凡的变迁。以2015年为分水岭,一部分老字号企业由于无法适应市场环境的快速变化,直接进入衰退、休眠期;而另一部分企业,通过及时调整经营策略和发展方向,完成了传统业务的迭代升级。
进入发展新周期,市场环境、消费环境、竞争环境更加复杂,对老字号企业的冲击,是颠覆性、彻底的、且不可逆的。老字号品牌所面临的,不仅仅是形象老化、保守陈旧、人群流失、数字化脱节等显性问题,而是来自人、货、场新消费模式对传统产业“基础设定”的系统性挑战。老字号品牌的消费者,已经发生了根本性的变化。年轻一代正在掌握着时代的话语权。面对年轻一代消费者,老字号企业普遍存在一种天然的 “人设焦虑”。一方面想极力摆脱“老”的形象标签;另一方面又无法找到与新消费群体有效、持续沟通的法门。这就导致很多老字号品牌要么在“年轻化”上过于冒进,要么谨小慎微,因循守旧。而认为“老字号=老品牌”的现象,在当前消费市场环境中,普遍存在。相比X世代、Y世代,Z世代表现更为明显。38.1%的Z世代人群表示,那些在童年回忆中用过、见过,现在已经不常见的“老”品牌就是中华老字号品牌。不同代际人群对中华老字号品牌的认知偏差占比和TGI但年轻人≠年轻化。老字号生存发展的核心阻力其根本上是品牌“适龄人群”的流失。43.8%的消费者表示,近1年,对中华老字号品牌关注度“变少了”。而在老字号习惯性购买群体当中,11%的被访者表示,最近1年,中华老字号品牌消费频次也有所降低。主要原因是“选择变多、替代性变强、同品类的国货有很多选择,没必要非买老字号产品”。消费产业研究院增长实验室专家顾问赵一鹤认为:“老字号的核心问题,不是品牌形象“变老”了,而是与人的心智场域“变远”了。老字号企业要解决的,也不是“年轻化”的问题,而是看不到、想不起、用不着带来的“关系断层”危机。”我们将目光放远到国际市场,同样拥有悠久历史的品牌,如雀巢、可口可乐、迪士尼,其实并没有浓重的“年代感”印记,在消费者心智认知中也从未变“老”。这些历久弥新的品牌,始终能够牢牢抓住品牌的“适龄用户”,并与其发生高频的互动连接。消费者的差异化需求始终在“求变”和“求不变”中周期性地转换,变化的是不断迭代的消费体验,不变的是对品牌一如既往的文化与价值认同。老字号企业要做的,不是去迎合年轻用户,卖力讨好、跨界捞人。而是回归品牌本身,在每一个时代中,找到自己品牌的“适龄用户”,并围绕这一部分群体构建品牌连接,进行产品和自身的文化价值的表达,打造品牌的心智场域。对于老字号企业来说,如何让品牌从“老”的既定认知框架中松绑开来,从“关系层面”重建联系,关乎着企业未来能否与年轻一代消费者走得更近、走得更远。 中华老字号大多起源于农业文明社会,长期以来,一直保持着传统的生产工艺与经营方式,“前店后厂”屡见不鲜。随着市场化进程的持续推进,“规模化”成为摆在老字号企业面前的大老难问题。一部分冲破桎梏的企业成功与现代商业接轨,及时进行了业务转型与品类延伸,进入新一轮发展周期。然而,更多转型受阻的企业仍停留在原有的经营方式上,在市场发展中逐渐丧失竞争优势与生存能力。造成这一现象的主要原因,是人与货的匹配性。进入大众消费时代,“货”是随着人的需求的变化而变化的。我们以部分北京老字号和国外百年品牌业务发展路径为例,能够看到,那些活下来、活的好的品牌,大多在发展过程中进行了不同程度上的业务延伸或转型调整,让企业所提供的产品与服务,能够快速跟上时代需求。
部分北京中华老字号品牌
国外品牌更为明显。可口可乐、宝洁、雀巢、迪士尼...这些传承至今的品牌,都会根据时代变化,围绕品牌的核心价值,开展探索性的经营活动。通过“货”的延伸,始终保持品牌与消费者日常生活的“高涉入度”,最终成就领导品牌地位。
守正创新,不是一味观照过去。而是在当下,也能活得精彩。对于老字号企业来说,取舍是必然的。传统工艺与现代技术、前店后厂与规模化、主营业务与新消费需求、年轻话语权与老旧身份认知等矛盾,无法规避。企业需要做的就是正视矛盾,理解变化,不断提升自身的适应能力与创新能力,从环境变化和竞争关系等视角出发,围绕品牌核心价值,不断探索市场的可能性,寻找结构化机会进行品牌延伸。所谓守正创新,即是在守护的同时,做出因地制宜的改变。基于核心能力,发展出适应当下消费需求的产品与服务,为消费者提供更加符合时宜的“货品”,在新的消费场景下,重新找回企业发展的“秩序感”。社交媒体的快速发展,让消费者的决策场域发生了根本性的变革。
以往,在竞争不饱和、信息不富集的时代,消费者面对有限选择,更加有赖于自上而下的、中心化的“机构性信任”,此时,中华老字号无疑是一块“金字招牌”。
现如今,我们正身处一个无限选择的时代。以前,消费者头脑中的决策途径,可能是几个大树占据了整个画面。今天,消费者的头脑中,不仅有大树,还有荆棘和杂草。消费者在面对众多选择时,往往倾向于「确定性偏好」。相比较少数的权威机构认证,来自大众点评、内容种草、口碑推荐等“大多数”消费者的真实评价,俨然显得更加可靠得多。
这就意味着,原有自上而下的、中心化的“机构性信任”正在失效;自下而上、去中心的“分布式信任”开始形成。
仅仅凭借金字招牌就能吸引用户光顾的黄金时代已经过去,站在看台上的老字号企业,此刻必须亲自下场,在新的消费场域中,重新与消费者建立“分布式信任关系”,才能形成聚沙成塔的作用。
信息本身固然重要,但信息的流动更加重要。社交媒体时代,如果没有消费者的参与,就没有信任机制的建立,品牌与用户之间的连接,就会出现断层。
老字号企业需要通过“场”的重建,提升品牌的市场可见度、用户参与度和口碑推荐度。让老字号品牌能够更加高效地进入消费决策链路,获得比较优势。
中国的老字号品牌在当下的新周期有了新课题。这些老字号企业需要的不是局部的优化,而是人货场价值链的系统性改变。从看见具体的人开始,抓住品牌“适龄用户”进行价值表达。与此同时,围绕企业的核心能力与优势,建立与消费者生活场景强相关的“货”的触点,重构分布式信任关系,提升品牌的能见度、参与度与影响力,重获竞争优势。

老字号作为中国传统文化的重要载体,战略价值远大于商业价值。多年的研究工作让我深切感知老字复兴的使命与责任。
消费产业研究院增长实验室希望以本篇章为契机,抛砖引玉,与更多同行者一起,投身于老字号品牌的复兴之路,为传承中华文明数千年间积累的文化资产,贡献力量。
- End -
