

回顾近三年新能源汽车产业政策的变化,新能源汽车补贴政策的退坡及对技术要求的加严、双积分政策中对新能源汽车数量及质量的严格要求、股比开放后政府对新能源汽车保护的撤销,会发现政府政策引导支持的力度在逐渐减弱,市场主导的时代即将到来。
本篇报告将分析新能源汽车补贴政策、双积分政策、国六排放法规及股比开放这四个主流政策,通过回溯政策历史,解读政策内容,分析政策影响及趋势,来为读者呈现出新能源汽车的发展历程及未来汽车产业发展趋势。
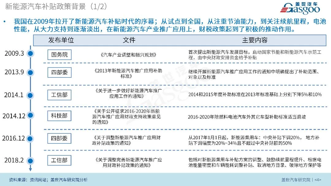
⊙新能源汽车补贴政策
⊙双积分政策
⊙国六排放法规
⊙股比开放政策
⊙报告总结










本报告共51页,在本公众号对话框中回复关键词“政策”,即可多看5页内容。识别下方二维码获取完整版PDF报告。



