1. 新能源汽车行业概况
1.1 新能源汽车及其核心零部件行业基本情况
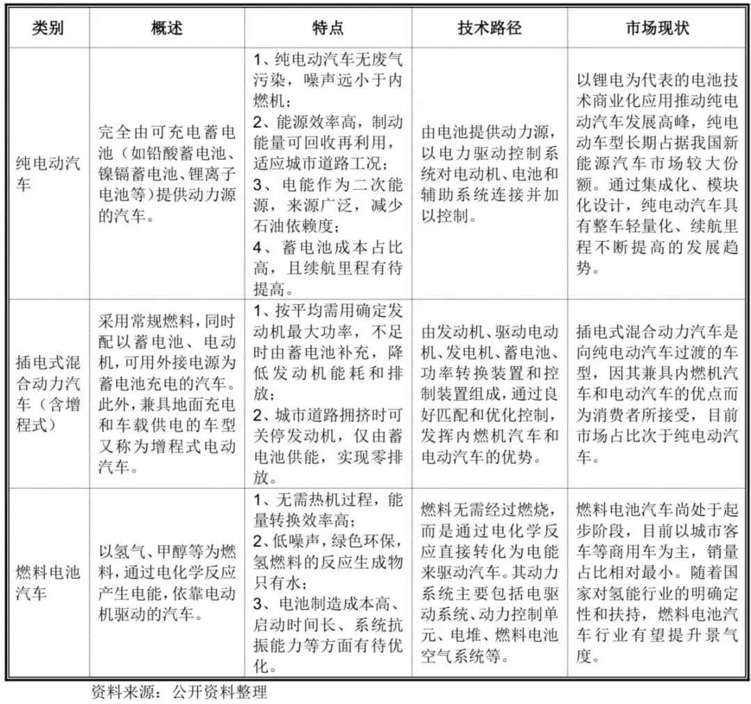
新能源汽车是指采用新型动力系统,完全或主要依靠新型能源驱动的汽车。根据驱动方式的差异, 新能源汽车可细分为纯电动汽车 (BEV) 、插电式混合动力汽车(含增程式)(PHEV)、燃料电池汽车(FCV)等。上述不同类型新能源汽车的基本情况如下:

新能源汽车零部件行业作为新能源汽车产业的上游行业, 是支撑新能源汽车发展的核心环节, 属于该产业的重要组成部分。 对于新能源汽车而言, 电池、电机、电控以及车载充电机、车载 DC/DC 变换器、电源分配单元均是新能源汽车的核心零部件。
电池、 电机、 电控是新能源汽车的核心构成。 电池的作用类似于燃油车的油箱,是电动汽车的动力源,也是储能装置,直接决定了纯电动车型的续航里程;电机是新能源汽车行驶过程中的主要执行结构, 其具体任务是将蓄电池的电能高效率地转换为车轮的动能驱动汽车, 电动机的性能直接影响新能源汽车的运行性能;电控是动力系统的总控中心,其功能是根据档位、油门、刹车等指令,将动力电池所存储的电能转化为驱动电机所需的电能,来控制电动车辆的启动运行、进退速度、爬坡力度等行驶状态。
车载充电机、车载 DC/DC 变换器、电源分配单元亦是新能源汽车不可或缺的核心零部件。 车载充电机能够将电网的电能转换为车载储能装置所需要的直流电,并为车载储能装置充电;车载 DC/DC 变换器将新能源汽车上的高压动力电池中的电能转换为低压直流电, 以供低压车载电器或设备使用; 电源分配单元为新能源汽车高压系统提供充放电控制、高压部件上电控制、电路过载短路保护、高压采样、低压控制等功能。
电池、电机、电控以及车载充电机、车载 DC/DC 变换器、电源分配单元均是新能源汽车的核心零部件, 在新能源汽车中具有关键作用。 按照上述驱动方式划分,纯电动汽车、插电式混合动力汽车(含增程式)、燃料电池汽车均需要配置车载电源产品,一辆新能源汽车一般标配一套车载电源, 其市场规模随着新能源汽车销量的增长而增长。
1.2 全球新能源汽车行业概况
近年来, 全球主要的汽车生产和消费国家不断推出政策, 大力推进本国新能源汽车行业的发展,新能源汽车行业正处于蓬勃发展的时期。
1.2.1 全球各个国家和地区的产业政策
全球主要经济体在碳中和政策框架体系下, 纷纷提出将加速交通领域的零排放或低碳化转型。 全球主要国家或地区均制定了相关的政策文件, 对新能源汽车的销量或占比等方面设定了发展目标。

多个国家把新能源汽车产业作为经济复苏的动力, 加大对新能源汽车及相关基础设施的补贴力度和投资额度。 近年来, 欧洲主要国家持续大幅提高购置补贴,促进新能源汽车需求侧的增长, 同时重视电动化供应链的本土化建设; 美国政府出台多种利好政策, 强调大规模投资于电动汽车基础设施、 推动国内新能源汽车制造产业以及汽车产业向零排放转型等, 试图通过强力的产业目标和投资支出计划促进新能源汽车市场的快速发展。
1.2.2 全球新能源汽车市场销量情况
全球多国将发展新能源汽车作为应对气候变化、 优化能源结构的重要战略举措, 纷纷从战略规划、 科技创新、 推广应用等方面推动新能源汽车产业发展,全球新能源汽车市场步入高速增长期, 市场规模逐年升高。 根据同花顺 iFind 及 EV Tank 的数据, 全球新能源汽车销量从 2016 年的 75.1 万辆增长到 2024 年的 1,824 万辆, 复合年增长率达 49.00%, 2025 年 1-9 月, 全球新能源汽车市场仍然保持强劲发展势头,EV Tank 预计 2025 年全球新能源汽车销量将达到 2,240 万辆,到 2030 年将进一步上升至 4,405 万辆。

全球新能源汽车产业格局方面, 中国、 欧洲和美国等国家和地区是主要发展力量。根据中国汽车工业协会的数据,2024 年中国新能源汽车销量达 1,286.60 万辆, 为全球第一; 在加严排放法规、 加大新能源汽车财税优惠、加速产业布局等举措下, 欧美国家的新能源汽车市场呈现快速增长态势, 成为全球新能源汽车增长的重要推动力,在全球新能源汽车市场中占据较高份额。
1.3 国内新能源汽车行业概况
2016 至 2024 年,我国新能源汽车产销量迅速增长。根据中国汽车工业协会的数据, 2024 年新能源汽车产销量分别达到 1,288.80 万辆和 1,286.60 万辆,较 2023 年分别增长 34.43%和 35.50%,渗透率提高至 40.90%,整个新能源汽车行业快速增长。 我国新能源汽车产销量排名全球第一, 成为全球汽车产业电动化转型的重要驱动力。 2025 年仍然保持较高的增速, 2025 年 1-9 月中国新能源汽车的产销量分别为 1,124.30 万辆和 1,122.80 万辆,同比分别增长 35.20%和34.90%。除国内市场外,我国新能源汽车行业出海的进展也在加快,2025 年1-9 月,中国新能源汽车出口 175.80 万辆,同比增长 89.40%。

从渗透率角度来看,目前我国新能源汽车也正处于加速渗透阶段。近年来,中国汽车工业协会数据显示新能源汽车的渗透率从 2016 年的 1.81%提升至2024 年的 40.9%。 根据其预测, 2025 年中国新能源汽车销量将达到 1,600 万辆,渗透率有望超过 50%。根据《中共中央 国务院关于加快经济社会发展全面绿色转型的意见》,到 2035 年新能源汽车成为新销售车辆的主流。

1.4 行业发展空间
近年来, 受益于我国对于新能源汽车的大力支持, 中国新能源汽车市场发展迅速。 基于中国国内良好的产业基础和巨大的消费基数, 全球新能源汽车产业布局结构逐渐向以中国为代表的亚洲地区转移。 从国内新能源产业长期可持续发展角度看, 环境保护、 政策的支持和鼓励、 充电设施的不断完善以及汽车的智能化趋势是新能源汽车产业长久发展的持续动力。
新能源汽车作为国家战略性新兴产业。 中国新能源汽车产销量蝉联全球第一,成为世界新能源汽车第一大国。 在我国大力推进碳达峰、 碳中和 “双碳”目标的大背景下,新能源汽车行业的发展前景广阔。根据国务院《中共中央 国务院关于加快经济社会发展全面绿色转型的意见》的要求,到 2035 年纯电动汽车将成为新销售车辆的主流。 从环境保护的角度来看, 社会对于可持续发展的认识不断深化, 促进了清洁能源的使用, 新能源车作为减少碳排放的重要手段, 获得了广泛关注和认可, 这也对行业加速渗透提供了良好的社会基础; 更为重要的是, 行业技术的不断突破为终端消费者提供了更为便利的使用环境, 三电技术的快速发展使得新能源汽车的续航里程不断提升、成本逐步降低,吸引更多消费者选择,从而扩大了消费基数。
未来, 在政策支持和市场需求共同驱动下, 新能源汽车销量将持续增长, 我国新能源汽车市场渗透率将进一步提高, 新能源汽车零部件行业也将迎来快速发展的黄金期。 车载高压电源是新能源汽车不可或缺的核心零部件, 充电桩设备是新能源汽车持续发展的关键基础设备, 其市场规模均随着新能源汽车销量的增长而增长, 下游新能源汽车产业的快速发展也将为新能源汽车高压电源行业提供广阔的发展空间。
2. 车载高压电源行业概况
近年来, 在国家产业政策的大力推动下, 新能源汽车产销量迅速增长, 从而为车载高压电源行业的发展提供了良好的机遇, 我国车载高压电源产品的市场规模也得到迅速扩张。
2.1 车载高压电源行业基本情况
车载高压电源产品主要包括车载充电机、车载 DC/DC 变换器和车载电源集成产品等,其主要功能如下:


2.2 车载高压电源行业竞争格局
车载高压电源行业全球竞争者较多, 整体行业竞争较为激烈。 其中, 欧美和亚洲的竞争企业数量较多, 中国本土品牌厚积薄发, 目前已经在行业中形成了一定的竞争优势,为后续的行业发展奠定了良好基础。
从世界范围来看,欧美国家率先进行新能源汽车车载高压电源领域的探索,经过长时间的研发投入, 在该领域积累了一定的技术优势。 目前, 参与车载高压电源行业的海外企业主要包括博世、法雷奥、科世达、TDK 等汽车电子国际巨头, 凭借多年来在汽车零部件领域的行业经验以及与下游整车厂良好的合作关系,跨产品进入车载高压电源领域, 该类厂商切入汽车零部件行业较早, 品牌影响力较强,技术及行业经验积累深厚。
我国车载高压电源产业起步相对较晚。2012 年国务院出台《节能与新能源汽车产业发展规划 (2012-2020 年) 》 , 对于新能源汽车产业明确了发展目标和产业方向。自此之后,随着我国经济实力的逐步壮大与新能源汽车产业的进步,国内厂商对车载高压电源技术的投入也不断加大, 促进了车载高压电源行业的发展壮大。 多年以来, 在新能源汽车产业政策的支持下, 我国新能源汽车实现了产业化和规模化的飞跃式发展, 车载高压电源作为其配套产品开始了真正意义上的产业化生产。 我国国内的车载高压电源厂商主要分为两类:一是独立的车载高压电源厂商,凭借在相关领域的技术积累和市场经验,进入到车载高压电源领域,该类厂商一般具备较强的自主研发能力和产品规模化优势, 包括富特科技、 台达电子、威迈斯、欣锐科技、英搏尔等;二是新能源汽车整车厂孵化产生的厂商,与整车厂配套关系稳定,粘性较强,占据稳定的市场份额,如弗迪动力等。
2.3 车载高压电源行业发展趋势
2.3.1 技术高集成化、高转换效率、高可靠性、高压化
随着新能源汽车行业的发展需求不断提高, 国内车载高压电源行业更加注重技术研发和产品创新, 从而推动车载高压电源行业的发展变革。 未来, 随着新能源汽车电动化、 智能化、 网联化的发展趋势, 车载高压电源行业总体向着高集成化、高转换效率、高可靠性等方向发展,技术指标进一步提升。
高集成化方面,传统分立的车载充电机(OBC)、DC/DC 变换器、高压配电单元(PDU)不断向“多合一”集成产品演进,通过共用壳体、冷却系统与控制模块, 可使产品体积缩减, 重量降低, 系统效率提升,同时大幅减少整车线束布局复杂度, 同时还可以提升车载电源的功率密度。 高转换效率方面, 随着车辆对能效的要求越来越高, 减少能量损耗、 提高转换效率也成为了技术演变的方向,电路拓扑结构设计的优化以及新型宽禁带半导体(SiC、GaN 等)元器件的应用均可以实现转换效率的提升。 高可靠性方面, 车辆运行环境复杂, 温度、电压波动、 振动等都会影响电源系统的稳定性和寿命, 特别是对于 DC/DC 变换器,使用频率和工作时长较 OBC 均更长,响应时间要求更高。高压化方面,在充电功率相同条件下, 电压越高则电流越小, 由产热量导致的功率损耗也越小, 能量转换效率高,安全性也更高,不易产生发热带来的安全问题,因此 800V 高压快充的渗透率正逐渐提升, 相较于常规 400V 充电方式, 在同等功率的情况下, 800V电压平台可以降低 50%的电流,显著减少整车重量并提升驱动效率。
同时, 随着能源互联网趋势的不断发展, 车载高压电源系统亦逐步向双向充放电的方向演进,通过发挥 V2G、V2L 和 V2V 功能,在未来能源互联网建设中发挥重要作用; 此外, 车载高压电源系统将与电机控制器等其他零部件进一步集成,向深层次集成方向发展。
2.3.2 行业集中度提升
车载高压电源行业集中度逐渐提升, 头部企业凭借深厚的技术积累以及大量的产品交付不断提升产品质量与可靠性, 从而获取更大的市场份额, 未来行业整合的趋势将越发明显。 经过多年的发展, 下游新能源汽车整车制造行业集中度在不断提升, 车载高压电源头部企业凭借自身优势, 积极与世界范围内的大型新能源汽车整车制造商展开深度合作, 为其定制化开发适配的平台型产品。 随着行业多年发展, 竞争格局已相对稳固, 头部企业的竞争优势日益突出, 车载高压电源行业集中度逐渐提升。 随着行业进一步发展, 行业内公司的进一步整合和集中度提升成为趋势,带动整个行业走向高质量发展。
2.3.3 主要厂商积极参与国际竞争
根据《新能源汽车产业发展规划(2021—2035 年)》的要求,我国新能源汽车行业要加快融入全球价值链, 引导企业制定国际化发展战略, 不断提高国际竞争能力,加大国际市场开拓力度,推动产业合作由生产制造环节向技术研发、市场营销等全链条延伸。
2.4 行业发展空间
车载高压电源是新能源汽车不可或缺的核心零部件,一辆新能源汽车一般标配一套车载高压电源系统, 其市场规模随着新能源汽车销量的增长而增长。 结合当前政策目标,预计到 2030 年,中国新能源汽车销量仍有较大的增长空间,根据麦肯锡与中国电动汽车百人会发布的报告, 全球新能源汽车正值高速增长阶段,到 2030 年全球乘用车市场规模预计超过 8,000 万台, 其中新能源汽车渗透率将达 50%左右。下游新能源汽车产业的快速发展将为新能源汽车车载高压电源行业提供广阔的发展空间。
3. 行业技术水平及特点
车载高压电源系统作为新能源汽车的核心零部件,集成化程度、功率密度、转换效率、 可靠性代表行业发展的关键技术指标。 公司配套新能源汽车的液冷超充桩电源模块、 智能直流充电桩电源模块等非车载高压电源系统, 转换效率、 功率密度、可靠性等技术指标与之类似。
3.1 高集成化
基于新能源汽车的整车布置空间要求, 相关功能的汽车零部件通过集成化设计, 能够减少占用空间和产品重量, 节约成本。 因此,集成化是车载高压电源产品的重要发展方向。
3.2 高功率密度
功率密度指高压电源额定功率与其体积之比。 提高功率密度, 有利于降低材料成本、 减小体积、 降低重量, 符合汽车零部件的轻量化趋势。先进材料和先进设计技术是提升车载高压电源功率密度的重要因素。
3.3 高转换效率
转换效率是车载高压电源的主要技术指标之一。车载充电机和车载 DC/DC转换器的转换效率分别代表动力电池充电和电压转换过程中的能耗水平, 二者对于车载电源集成产品的整体转换效率具有决定作用。 功率半导体器件等关键元件的更新换代以及电力电子拓扑结构设计的不断优化, 是提升高压电源产品转换效率的主要方式。
3.4 高可靠性
质量是产品的生命线, 对于汽车零部件行业尤为如此。 由于汽车零部件的运行环境非常复杂,需要满足抗振动、耐高温、耐严寒、耐腐蚀、电磁兼容等严苛要求, 同时需具备较长的使用寿命, 因此新能源汽车零部件的安全可靠性至关重要。
【免责声明】本文摘自富特科技募集说明书,版权归原作者所有,仅用于知识分享与交流,非商业用途!对文中观点判断均保持中立,若您认为文中来源标注与事实不符,若有涉及版权等请告知,将及时修订删除!查看更多报告请关注微信公众号


