
图片来源于 Unsplash,侵删
本篇是根据《精益数据分析》一书中的内容而来的,我自己做了整理,加上了一些真实的案例和平时工作中遇到问题的思考,把这本书的部分内容重组,带给大家阅读。欢迎大家也在留言区写下你们自己在数据分析中遇到的坑和问题。
那天组里一起评审产品需求,我们在讨论一个功能做成 A 方案和 B 方案如何抉择的时候,有个小伙伴提出可以先按照某个方案做,再由数据来体现效果。
但是开发哥哥觉得,数据分析无法给出细节上的指导建议。就像有个人问你,“前面咖啡厅怎么走”。你告诉他:“前面100米右转有家瑞兴咖啡”。他按照你的指引去了,但是其实他不知道前面150米还有家星巴克,100米左转还有家全家。这不是他自己选择的结果。当他知道了不同方向的咖啡店,并且尝试后,会有自己的选择和判断。
所以设计上呈现给用户的东西,都是一系列设置好的规则。用户通过我的指引来到咖啡店,但是下次去不去那需要看用户的选择。所以数据分析不是万能的,它只是有指向意义,究其背后的原因,还需要辅助用户调研来实现。
所以使用一个工具前,我们还需要对这个工具进行一些知识储备,从而更好的去使用它。知道哪些是关键点,哪些是它的局限,需要其他部分来弥补的。
1. 放弃虚荣指标,寻找好指标
虚荣指标看着很美,其实没有什么用。比如:
点击量:在互联网洪荒时代所使用的指标。随便什么网站,只要上面能点东西,这个指标都会很高。
页面浏览量( pv 值):这个指标比点击量稍微好一点点,因其统计的是网页被访客的请求次数。除非你的商业模式与 pv 值挂钩(展示广告),你还是更应该统计访问的人数。
访问量:你的1000访问量到底是1个人访问了1000次,还是1000个人访问了一次呢?它无法指导你行动。
独立访客数:只能显示有多少人访问了网页,却不能告诉你这些人在网页上做了什么,他们为什么停留,是否离开?
粉丝/好友/赞的数量:计算粉丝/好友的数量只是一场毫无意义的人气比赛。除非你能让他们做对你有利的事情。你在社交平台上振臂一呼,会有多少人响应?只有知道了这个数字,他们才对你有意义。
网站停留时间(time on site)/浏览页数(number of pages):用这两个指标来替代客户的参与度或活跃度并非明智之举,除非你的商业模式与这两个指标绑定。而且,它们并非一定能说明问题。比如,客户在客服投诉界面停留很久,并不一定是好事。
我曾经做一个优化阅读的界面,我们想要提升用户阅读的体验,从而考虑用什么指标合适。当时有个想法是使用阅读时间。但是这个指标不管高低,都让人很困惑。
用户在某个界面停留了很久,可能说明他真的花了很多时间在阅读,但也可能说明我们这个界面信息组织不合理,用户无法快速定位他想要看的内容。
如果这个指标太低也不好,可能说明我们没有组织好信息,用户进来看到乱七八糟的界面,就直接跳走了。所以这不是一个好指标。
所以后来我们采用了A/B test的方式来检验,当其他条件都不变的时候,改变阅读界面的布局,是否对提升收藏/保存该界面的转化率有影响。
2. 好指标
那什么是好的指标呢,好的指标一般有以下几个特点:
可比较性。和上周比是增加还是降低了多少,有一个基准值(benchmark)。
简单易懂。
是一个比率。比如销售利润率,员工平均营收收入等。
比率的可操作性强,是行动的向导。比如开车的速度比距离更能表达开车的状态。
是比较性指标。
适合用于各种因素间的相生和相克(正相关还是负相关)。比如单位时间内行驶的里程/罚单数是正相关。
3. SaaS 公司关键指标
对于 SaaS 公司而言,增加一个客户的边际成本几乎可以忽略不计,所以很多SaaS 公司都选择免费增值模式来获客。SaaS 公司可以关注以下几个指标:
眼球:网站吸引访客的效果如何。
参与度:多少访客注册成为了免费版或者试用版用户。
粘性:多少用户真正在使用你的产品,留存如何。
转化率:从免费到付费的转化。
平均每位客户营收:即单位时间内平均每位客户带来的营收。
获客成本:指你花了多少钱去获取一个新客户。
终身价值:客户使用产品期间的付费总额 。
病毒性:邀请他人或向他人推荐公司产品的可能性以及所需时间。
追加销售:什么促使客户支付更多费用,发生的频率如何。
系统正常运行时间和可靠性:如公司面临多少客户投诉、问题升级或服务争端问题。
流失率:单位时间内流失的客户和付费人数。
在 SaaS 中,流失率等于一切。如果忠实用户的形成速度要高于用户流失速度,你就可以生存下来。需在用户转换成付费客户以前就衡量其参与度,并赶在客户流失之前对其活动进行分析,采取先见性指标。
好的 SaaS 公司,月均用户流失率通常在1.5%-3%。大卫·斯考克认同5%的流失率阈值。但是他认为这只适用于早期公司。如果希望具有良好的扩展性,就需要一条明确的路径能够将流失率降到2%以下。
4. 不同的阶段关注不同的指标
上述这些指标并不是指我们需要同期关注这么多。当产品处于不同阶段的时候,我们的侧重点是不一样的。一般情况下只关注1-2个指标即可。
产品的不同阶段可以分为以下几种。找到自己产品的阶段,把对应的指标列入你的北极星指标/追踪指标吧。
移情阶段。 做客户访谈,确定用户痛点和解决方案。
黏性阶段。关注留存 。
病毒性阶段。关注推广。
营收阶段,关注营收。
规模性阶段。与大客户签订协议,与全球性咨询公司合作等。
本篇只详细说明两个初期阶段,感兴趣的小伙伴可以详细阅读一下《精益数据分析》了解其他阶段的情况。
4.1. 阶段1-移情
这个阶段是产品最早的时期,主要是来确定用户痛点与你解决方案之间的匹配程度的。通过分析用户的行为模式和理想行为的分布,发掘高活跃度用户的共同点,找到与自身产品相匹配的市场。在这个市场中,再去选择一个真正的数据指标,可以监控产品效果,并且这个指标是可付诸行动的。
但是如果你已经开发了一个产品,但是产品还不振奋人心。那么可以将产品转向另一个市场。 注意这里是市场-产品契合。而不是产品-市场契合。 因为你在改变市场这个变量(商业模式),同时保持产品相对不变。
所以产品初期,很重要的一点是产品经理需要走出办公室,在每个市场选取10-15个用户进行访谈。来验证你对他们的问题提出的假设。寻找这些客户的相似性,找到细化和利基市场。比如:“中小型”企业这个市场定义就太宽泛了。我们可以继续按照行业分类,位置,购置商品的方式,预算,行业增长,季节性,法律法规,决策者等众多数据来划分。
判断是否能进入下一阶段的依据是:
所进行的优质客户访谈,是否足以使自己确信已找到值得解决的问题。
我是否足够了解我的客户。
我是否相信自己的解决方案能够满足客户的需求。
4.2. 阶段2-黏性
此阶段已经确定了产品投放的市场,并且明确了产品是能够解决用户的痛点。那么这个阶段,你需要将用户的黏性提到最高,让他们购买且续费。所以我们需要开发/优化一些核心功能。但这个阶段容易出错的点在于,开发了一堆没有太大用途的功能,或者完全是按照客户的反馈进行开发。很多产品,经过一些年的迭代变得非常臃肿,就是在功能规划出了问题。所以在开发之前,我们需要先问自己几个问题。
这个功能有什么帮助。为什么能提高留存?
你能衡量这一功能的效果吗?
功能要开发多久?
这一功能是否会使产品变得太过复杂?
这一新动能会带来多大的风险?
这是用户真正想要的么?
这项新功能有多少创新。
我曾经做过一个垂直领域的工具类产品。我们同期有一个竞品,是一个老教授自己开发了八年的成果。老教授也不是很着急的迭代,每天下班自己手工标注一些语料,然后写了语义检索的核心代码。虽然这款产品用户体验不好,也很难上手。但是因为其核心技术牛,能够做到检索中的检全检准,让很多专业用户无法舍弃。而且核心竞争力还无法模仿。这就是技术壁垒的优势。
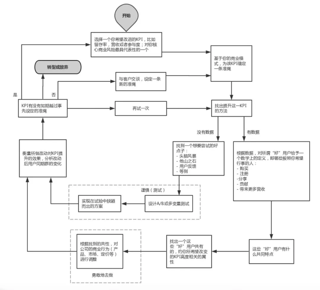
5. 总结

6. 其他【免费模式 vs 增值模式】
本书还聊到了免费模式 vs 增值模式。有人诟病免费增值模式是不可持续的。尼尔·戴维森说:“创造出足够好,让人们想去用的产品,但是产品特性又与付费版本拉开足够的差距使得人们愿意去升级,这太难了。“
所以本书给了一些原则,适用于免费增值的模式的产品,大家可以看一下:
边际成本低。
让人们使用产品的营销成本低廉。
是不需要长期评估和培训的相对简单的工具。
免费提供产品让人们觉得是正常的。
随着用户使用时间的延长,产品对使用者的价值不断增加。比如 Evernote,Flickr上存储的图片。
具有优秀的病毒式传播系数,你的免费用户愿意成为你的营销人员。

1. 市场
案例:瑞幸在用快车的打法做咖啡
2. 销售
3. PM英语能力
4. PM工具
5. 设计
6. 软技能
提升演讲口才:说故事的秘诀
7. 产品生活碎碎念


