本文为节选,如需报告请联系客服或扫码获取更多报告

01 光刻胶材料现状分析
光刻胶是光刻工艺关键材料,树脂是光刻胶成分占比最大材料
光刻胶是利用光化学反应经曝光、显影、刻蚀等工艺将所需要的微细图形从掩模板转移到待加工基片上的图形转移介质。
光刻胶是泛半导体制造工艺中光刻技术的核心材料,其品质直接影响成品的性能和良率。主要成分是由树脂、感光剂、溶剂和添加剂构成。目前,国产光刻胶集中以低端产品为主,技术水平与国外差距较大。但是伴随国内政策的积极推动,已有少数企业崭露头角。所需光刻胶的场景大致分为PCB、LCD以及半导体。

光刻胶市场规模稳步增长,国产化生产能力集中低端产品
全球光刻胶市场规模来看,2022年全球光刻胶市场规模突破百亿美元大关。同年,中国光刻胶市场规模近百亿元人民币;据预测,2026年,全球光刻胶市场规模将达到126亿美元,中国光刻胶市场规模将达到152亿元人民币;产品结构方面,我国光刻胶生产能力集中在技术难度较低的PCB光刻胶。

光刻胶行业的驱动因素从技术到政策到产业端呈现多维共振
政策端:国产化替代迫在眉睫,突破从能产到好用的演进历程,聚焦高精尖难度技术突破;
技术端:AI发展推动光刻技术的进一步升级和需求增长。AI推动制程微缩与封装创新,要求光刻胶更高精度与效率;
产业端:全球晶圆厂扩产周期叠加存储技术升级,光刻胶作为半导体制造关键需求长期刚性。

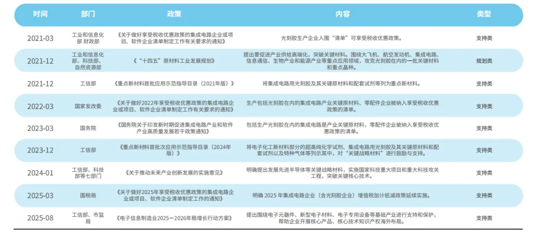
政策以支撑型为主,推动光刻胶国产化,减少对进口产品依赖
政策整体趋势来看,聚焦于推动光刻胶国产化,减少对进口产品的依赖,尤其是在高端光刻胶领域(KrF、ArF、EUV)。同时,支持光刻胶关键原材料的自主研发与生产,进一步完善我国光刻胶的全生态链。

光刻胶行业壁垒高筑,国产化替代迫在眉睫
光刻胶行业的发展正面临认证、技术、供应链、设备四大核心壁垒的叠加制约。产品端需跨越超2年的严格客户验证周期,技术端依赖难以复制的经验型专利配方,供应链端受困于上游原材料的进口依赖,生产端则受限于高端光刻机的进口垄断与供应限制,多重挑战交织下,行业国产化突破与规模化发展仍需攻克关键瓶颈。

光刻胶产业图谱
光刻胶产业链的主要代表企业,上游原材料包含:树脂、单体、感光剂、溶剂等头部企业;中游光刻胶主要包含:PCB、LCD和半导体;下游应用场景主要分布在:印刷电路板、液晶显示屏和芯片制造。

02 光刻胶材料分析
光刻胶分类:主流为PCB、面板及半导体光刻胶
光刻胶按照下游应用领域划分,主要可分为PCB、面板、半导体三类,每一类光刻胶又有各自细分品类。按照光源波长的从大到小,可分为紫外宽谱(300-450nm)、G线(436nm)、I线(365nm)、KrF(248nm)、ArF(193nm)、EUV(13.5nm)等主要品类。

PCB光刻胶技术路线拆解
PCB光刻胶可分为湿膜光刻胶、干膜光刻胶和组焊油墨三大类,其中湿膜光刻胶分辨率高、材料成本低,同时由于初期设备投资高,更多集中在大型PCB工厂。
干膜是用特殊的薄膜贴在处理后的敷铜板上,进行曝光显影;湿膜和光成像阻焊油墨则是涂布在敷铜板上,待其干燥后进行曝光显影。干膜与湿膜各有优势,总体来说湿膜光刻胶分辨率高于干膜,价格更低廉,正在对干膜光刻胶的部分市场进行替代。
组焊油墨与光刻胶在定义、用途和化学成分等方面存在显著差异。组焊油墨是在电子行业中,特别是电路板等电子焊接过程中,防止焊料(如锡)流动到不希望焊接的区域。主要功能是确保焊接的准确性和电子设备的稳定性,具有耐热性、耐化学腐蚀性和电器绝缘性。

不同技术路线对于制程工艺的影响
湿膜和干膜的区别主要在于涂敷方式。湿膜光刻胶直接以液态的形式涂敷在待加工基材的表面;干膜光刻胶则是由预先配制好的液态光刻胶涂布在载体薄膜上,经处理形成固态光刻胶薄膜后再被直接贴附到待加工基材上。
组焊油墨与光刻胶在定义、用途和化学成分等方面存在显著差异,组焊油墨是在电子行业中,特别是电路板等电子焊接过程中,防止焊料(如锡)流动到不希望焊接的区域。主要功能是确保焊接的准确性和电子设备的稳定性,具有耐热性、耐化学腐蚀性和电器绝缘性。

国产化进程情况:基本实现本土替代,逐步取代进口产品
PCB光刻胶整体国产率较高,但是在干膜光刻胶产品上仍然高度依赖进口。虽然我国拥有全球近一半的PCB产能,但中国大陆干膜光刻胶市场主要由日本旭化成、日立化成、中国台湾长兴化学等企业垄断,三大企业达到了全球市占率近80%。在光成像阻焊油墨方面,仅日本一家企业太阳油墨就占据了60%的世界市场份额。
中国光刻胶企业主要生产技术水平较低的PCB用光刻胶,占本国自身光刻胶的整体生产结构的94%。目前,容大感光、广信材料、东方材料、北京力拓达等内资企业已占据国内50%左右的湿膜光刻胶和光成像阻焊油墨市场份额。

显示面板技术路线拆解
彩色滤光片是LCD实现彩色显示的关键器件,占面板成本的14%-16%;在彩色滤光片中,彩色光刻胶和黑色光刻胶是核心材料,占其成本的27%;其中,黑色光刻胶占彩色滤光片材料成本的6%-8%。
面板光刻胶主要分为TFT-LCD光刻胶、彩色光刻胶黑色光刻胶和触摸屏光刻胶。四类面板光刻胶被应用在LCD制造过程的不同工序中。TFT-LCD光刻胶用于加工液晶面板前段Array制程中的微细图形电极;彩色光刻胶和黑色光刻胶用于制造LCD中的彩色滤光片;触摸屏光刻胶用于制作触摸电极。

不同技术路线对于制程工艺的影响
TFT-LCD光刻胶主导Array制程的图形精度与耐高温能力,对制程的影响集中在前端关键环节:
彩色光刻胶RGB三色用于制备CF的像素单元,核心需求是高透光率与色纯度,对制程的影响聚焦于多色套刻、颜料控制;
黑色光刻胶用于CF的黑矩阵,核心需求是高遮光性与柔性适配,对制程的影响体现在遮光控制、机械性能匹配;
触摸屏光刻胶用于制作ITO/银纳米线触控电极,核心需求是高透光率与低电阻,对制程的影响集中在图形化精度、表面处理。

半导体光刻胶技术路线拆解
半导体光刻胶不同分类对应不同波长。按曝光波长可分为G线、I线、KrF、ArF、EUV,分别对应波长436nm、365nm、248nm、193nm、13.5nm,在半导体光刻胶产品升级过程中的不同技术要求中,G线与I线属于传统光刻胶,基于酌醛树脂体系,提供成膜性及抗刻蚀性能;KrF感光能力与透光性提升,解决248nm波长下透光性问题并对光信号进行放大;ArF作为无苯环化学放大型光刻胶,采用化学放大机理,提升无苯环材料抗刻蚀能力;EUV属于新材料体系光刻胶,利用金属氧化物提高感光速度、抗刻蚀能力。随着光刻胶工艺分辨率逐步提升,不断促进集成电路制程先进化。

不同技术路线对于制程工艺的影响
半导体光刻胶在半导体制造中的工艺环节发挥重要作用,不同技术路线意味着成熟度不同的制程工艺。目前,在半导体光刻工艺中,曝光光源从436nm的汞灯G线可见光发展到365nm的汞灯I线中的紫外光,再到248nm的氧化氮(KrF)及193nm的氧化氩(ArF)准分子激光,目前发展到13.5nm的极紫外辐射(EUV),曝光光源波长不断缩短,光刻技术分辨率不断提升。波长每缩短一个数量级,光刻胶的分子设计、工艺参数和配套流程都需重新构建,形成波长-材料-工艺的强耦合关系。

03 未来趋势分析
政策、技术与需求三重驱动,国产化进一步加强
中国光刻胶产业已形成“政策-技术-需求”的正向循环:大基金三期明确将18%资金(约288亿元)定向投入光刻胶等半导体材料领域,EUV光刻胶国标《极紫外(EUV)光刻胶测试方法》公示,税收优惠覆盖光刻胶企业,《新材料产业发展指南》共同推动国产化率突破。国内半导体制造领域持续不断地进行大规模投资,中国晶圆厂建设加速,驱动我国光刻胶需求进一步复苏,需求快速增长;AI行业变革进一步拉动光刻胶行业市场规模增长,5G、AI芯片需求激增,HBM存储芯片拉动厚膜光刻胶市场增长32%。
我国光刻胶市场以日美企业为主,高端产品仍需大量进口,随着光刻胶企业生产能力的提高,我国光刻胶生产结构有望进一步优化,打破国外技术垄断,积极推进研发,加快国产化速度。预计到2027年,EUV配套光刻胶国产化率提升至25%以上。

AI助力光刻胶全流程智能化变革
随着AI大模型在材料科学领域的垂类应用深化,光刻胶产业将迎来“设计即制造”的智能时代。研发端加速光刻胶配方迭代;生产端动态优化工艺参数,检测端进行缺陷智能识别与闭环控制,工艺仿真减少实际生产中的试错成本。

材料突破升级,助力弯道超车;工艺优化助力光刻胶应用
光刻胶领域的材料突破升级是国产高端制造实现弯道超车的核心支撑,助力国内半导体材料产业突破“卡脖子”困境,构建全球竞争力,完成从跟跑到并跑、领跑的弯道超车。材料突破升级既可推动高端光刻胶国产化率快速提升,逐步打破EUV光刻胶进口依赖,实现从原材料到终端应用的全链条自主可控;同时通过金属基、生物基、水基等新型材料体系创新,突破传统光刻胶在先进制程中的分辨率、吸收率、缺陷控制等性能瓶颈,可以满足新兴场景、高性能芯片的定制化需求,解决传统产品高VOCs、难降解的环保痛点。
光刻胶工艺是光刻胶从实验室配方走向产业化产品的核心支撑环节,是材料验证、性能落地、量产保障和市场竞争力构建的关键。工艺的优化可以加速技术落地,实现规模化、高品质、低成本供应,适配多元场景,推动光刻胶产品快速铺向市场。



