《诊锁界》近期活动
导语:近日,德勤中国发布了《中国医疗美容市场分析2017》,洞察较为很深刻详细,在医美看似“蓝海”又是“红海”的当下,此分析会给行人士一些参考,《诊锁界》特推荐分享。
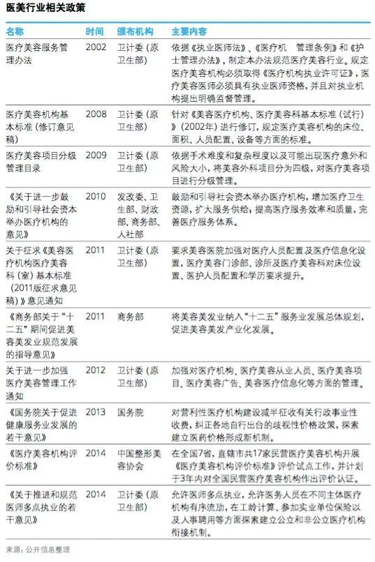
在中国,随着国民可支配收入的提高和对审美要求不断地提升,大众对美的意识越来越强烈,进而对整形美容的需求与日俱增。医疗美容行业将成为一大消费热点。伴随着医疗技术的发展,安全且快捷的医美疗程更能显著满足消费者需求,从而吸引大量的潜在消费群体。与其他行业类似,医美行业的快速增长也需要金融资本的助力与推动。在中国,随着大量资本涌入医美行业,民营和中外合资医美机构应运而生,从而加剧了行业竞争。整体医美行业市场环境预计将在大量机构整合中愈加成熟,并在未来快速发展。
本文主要发现如下:
中国已经成为全球第三大医疗美容市场,未来3年增速领先全球,市场空间巨大。
中国医美市场的主要消费群体是28岁-35岁的年轻白领和36岁-50岁的成熟女性。
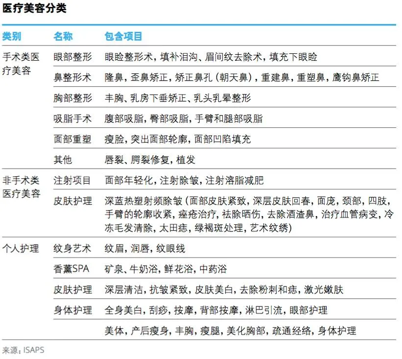
非手术类美容治疗,主要以玻尿酸、肉毒素及皮肤护理项目成为未来行业热点。
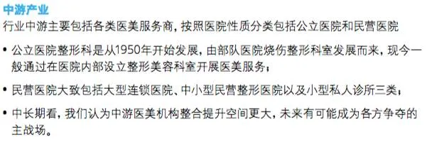
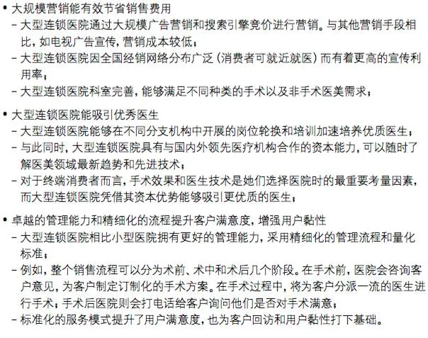
目前公立医院和民营医美服务商在中游产业平分秋色,竞争激烈,行业面临整合,有待具 备规模效应的大型连锁机构脱颖而出。
互联网对于医美下游产业加速渗透,各类医美APP正成为获客主要渠道。
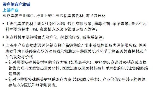
中国医美行业迎来并购潮,新进入者主要以资金雄厚的消费类上市公司为主,产业链上游 并购尤其活跃,主要目的为引进新型技术和产品。
























































































《诊锁界》活动
诊锁界
中国新型诊所咨询媒体
诊所顾问微信:chainclinic



